新浪财经

多家大行公告:不再设置监事会

上海证券报

关注

4月29日,多家银行集体发布董事会决议公告,拟不再设置监事会。

工商银行发布的董事会决议公告显示,出席会议的董事审议通过了多项议案,其中包括:审议《中国工商银行股份有限公司章程(2025年版)》及撤销监事会相关事项的议案。据悉,该议案尚需提交该行股东大会审议通过,并报送国家金融监督管理总局核准。

农行、中行、建行、交行也在同日发布的董事会决议中称,不再设立监事会。

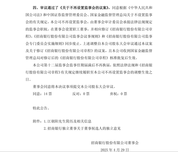
招商银行董事会决议也表示,审议通过了《关于不再设置监事会的议案》,同意根据《中华人民共和国公司法》和中国证券监督管理委员会、国家金融监督管理总局关于不设置监事会的有关规定,该公司不再设置监事会,由董事会审计委员会承接法律法规规定的监事会职权,在董事会设置职工董事,并相应修订《招商银行股份有限公司章程》,《招商银行股份有限公司监事会议事规则》和《招商银行股份有限公司监事会专门委员会实施细则》同步废止。

银行不再设置监事会,符合监管规定,有利于降低金融机构的管理成本,提升公司治理的灵活性和有效性。

去年12月,金融监管总局印发《关于公司治理监管规定与公司法衔接有关事项的通知》(下称《通知》)。《通知》明确,金融机构可以按照公司章程规定,在董事会中设置由董事组成的审计委员会,行使公司法和监管制度规定的监事会职权,不设监事会或者监事。金融机构可以结合自身实际,选择继续保留监事会履行职责,或者由审计委员会履行监事会职责。

金融机构取消监事会后,原外部监事符合独立董事任职资格要求的,可按照独立董事的选任程序转任独立董事,原任职外部监事和转任独立董事的累计任职年限原则上不得超过六年。业内人士表示,总体来看,这些修订有利于降低金融机构的管理成本,提升公司治理的灵活性和有效性。

作者:常佩琦

加载中...