新浪财经

北京2025年义务教育入学政策|丰台区将逐步完善与学区制改革相匹配的入学办法

滚动播报 2025.04.27 21:14

转自:北京商报

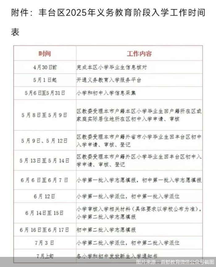
北京商报讯(记者 吴其芸)4月27日,据“丰台教育”微信公众号消息,丰台区发布2025年义务教育阶段入学政策。丰台区将积极稳妥推进以登记入学为主、单校划片和多校划片相结合的入学方式。自2024年起,新增教育资源学位原则上用于多校划片入学。

按照入学政策要求,丰台区将对儿童入学登记地址、就读学校实施登记管理。在部分学校实行购置“二手房”的房主子女通过多校划片派位方式小学入学。实行“六年一学位”的学校,学校服务范围内的地址自用于登记入学之年起开始记录,六年内只提供一个本校单校划片小学入学学位(符合国家生育政策的除外),不符合该校单校划片入学条件的儿童参加多校划片派位入学。在第二批入学中,学校在接收完成单校划片入学的儿童少年后,剩余的招生计划用于多校划片,根据儿童少年填报的志愿由计算机随机分配,确定入学学校。

丰台区将严格落实教育部阳光招生专项行动要求和市委市政府决策部署,不断提高“四个服务”水平,大力促进教育公平。全面推进丰台基础教育“强基工程”,进一步完善入学机制,严肃工作纪律,严格规范要求,逐步完善与学区制改革相匹配的入学办法,确保本区义务教育阶段入学工作有序推进。

加载中...