新浪财经

【深度】天工股份:钛合金“小巨人”崛起,消费电子、3D打印领域的深度融合(920068.BJ)

市场资讯 2025.04.26 13:27

  摘要  

  • 钛材 “小巨人”崛起,开拓消费电子、3D打印新领域

天工股份为国家级专精特新“小巨人”企业,从事钛及钛合金材料的研发、生产与销售的高新技术企业,将原材料海绵钛与其他金属元素通过配比、熔炼、锻造及各种精加工工序,制作成能最大程度发挥钛及钛合金材料技术性能的产品公司钛及钛合金产品从粗加工逐步向精加工、深加工转型,包括消费电子行业、3D打印领域的钛合金线材等,开拓更广阔的新兴市场。与南京工业大学联合成立的江苏省钛及钛合金新材料工程技术研究中心获江苏省省级工程技术研究中心认定。截至2024年6月30日,公司已取得专利62项,其中发明专利13项。2024年实现营收8.01亿元,同比-22.59%,归母净利润1.72亿元,同比增长1.57%;毛利率/净利率分别为30.40%/21.78%。

  • 钛材需求结构性升级,钛加工材产销量稳定增长高端化发展市场空间大

近年来,我国钛加工材产量及销量保持稳定增长。2015年中国钛加工材产量为4.86万吨,2023年增长至15.91万吨,年均复合增长率为15.97%。中国海绵钛产量从2015年的6.20万吨增长至2023年的21.80万吨,复合增长率为14.99%,增速超过全球海绵钛产量增速。根据中国有色金属工业协会钛锆铪分会的统计,2023年度,我国钛材化工领域需求占比51.23%,其次是航空航天领域需求占比19.79%。钛及钛合金材料逐渐进入民用市场。正在消费电子、3D打印、生物医疗等领域得到越来越多的应用。

  • 研发多项消费电子用钛材新品,募投新增高端钛材产能3,000吨   

技术:公司经过多年布局和投入,成功研发出符合下游客户要求的各类消费电子用钛材,并率先应用于多家消费电子市场主导品牌的高端机型。先后研发出增材用高抗冲击低成本钛合金丝材、航天航空用耐高温型轻质钛合金等创新型产品。募投:募投项目计划总投资 40,000 万元,拟通过在现有土地新建生产车间,凭借公司拥有的产品专利技术、技术研发储备与现有生产设施,新增生产及其他辅助设备,实现年产 3,000 吨高端钛及钛合金棒、丝材的能力。项目建成达产后将新增高端钛及钛合金棒材2,000吨、丝材1,000吨,合计新增公司高端钛及钛合金线材产能3,000吨,相较于现有产能7,000吨测算,扩产比例为42.86%。

  • 天工股份具有稀缺性,同行可比公司PE2023均值为39.1X

天工股份同行可比公司PE2023均值为39.1X。天工股份从事钛及钛合金材料的研发、生产与销售,将原材料海绵钛与其他金属元素通过配比、熔炼、锻造及各种精加工工序,制作成能最大程度发挥钛及钛合金材料技术性能的产品。公司钛及钛合金产品从粗加工逐步向精加工、深加工转型,包括消费电子行业、3D打印领域的钛合金线材等,开拓更广阔的新兴市场。考虑到公司技术及品牌优势,有望进一步提高行业渗透率,建议关注。

  • 风险提示

原材料价格波动风险、下游市场需求波动风险、新股破发风险

1

 业务 

业务:钛材 “小巨人”,开拓消费电子、3D打印新领域

天工股份是一家从事钛及钛合金材料的研发、生产与销售的高新技术企业,将原材料海绵钛与其他金属元素通过配比、熔炼、锻造及各种精加工工序,制作成能最大程度发挥钛及钛合金材料技术性能的产品。钛及钛合金材料因其优良的性能早期被用于航空航天和军工领域,随着技术的日臻成熟和完善,逐渐进入民用市场。钛及钛合金板、管、线等加工材和多种金属复合材制成的钛产品,在消费电子、医疗、体育等日用消费品领域得到广泛应用。公司钛及钛合金产品从粗加工逐步向精加工、深加工转型,包括消费电子行业、3D打印领域的钛合金线材等,开拓更广阔的新兴市场。

    天工股份不断强化钛及钛合金研发与生产工艺革新,以高端的板材、管材及线材产品为开发方向,着眼于产品结构的优化,向钛及钛合金新材料高端产品市场稳步迈进。天工股份是国家级专精特新“小巨人”企业,2023年,经江苏省工信厅、科技厅等部门认定,天工股份技术中心为省级企业技术中心。公司与高校保持长期合作,不断推进钛及钛合金材料研发成果的转化落地,与南京工业大学联合成立的江苏省钛及钛合金新材料工程技术研究中心获江苏省省级工程技术研究中心认定。截至2024年6月30日,公司已取得专利62项,其中发明专利13项。

1.1、 产品:板材、管材和线材三大类产品主营业务突出

公司主要产品按形状可分为板材、管材和线材。

收入端:公司主营业务产品主要包括线材、板材和管材。2021-2024H1主营业务收入占营业收入的比例均在93%以上,主营业务突出。

    2021-2024H1线材的销售收入分别为4,021.00万元、14,717.65万元、88,018.54万元和32181.01万元,占主营业务收入的比例分别为15.28%、40.60%、91.12%和83.21%;板材的销售收入分别为15,970.45万元、13,144.58万元、4,246.27万元和5699.29万元,占主营业务收入的比例分别为60.69%、36.26%、4.40%和14.74%;管材的销售收入分别为6,323.14万元、8,390.46万元、2,801.86万元和786.25万元,占主营业务收入的比例分别为24.03%、23.14%、2.89%、2.03%,呈下降趋势。

产能&产量端:公司主要实行以销定产,并以合理、适量、预测性备货为辅助,适当增加钛及钛合金材料的库存。2021年及2022年上半年,公司产能利用率偏低,生产、销售的产品主要以低附加值的钛板为主。钛板的下游应用领域主要是化工能源行业,该行业当前设备更新改造投资需求趋于稳定。公司在满足原有客户情况下积极开拓消费电子市场,2022年下半年开始,公司战略调增用于消费电子领域的高附加值钛及钛合金线材的生产规模。2023年,随着双方合作规模的扩大,公司产能利用率得到进一步提升。2024 年上半年,因ESG 因素的考量,客户从竞争对手处采购的数量增加,导致公司在 2024 年上半年线材销量和产量有所下降,因此2024 年 1-6 月产能利用率有所下降。

价格&销量端:2021-2022年,公司板材、管材、线材产品销售均价总体呈上升趋势。板材和管材的销售均价上涨主要受原材料海绵钛价格上涨的影响;线材的销售均价上涨,一方面受原材料海绵钛价格上涨的影响,另一方面,公司2022年第四季度产品结构调整,单价较高的消费电子用线材销售规模占比大幅增长,使得线材平均价格上升。2023年原材料海绵钛的价格下降,导致板材及管材销售均价下降。2024 年上半年海绵钛价格相比 2023 年全年相对较低,故板材、管材产品售价相应有所下降;线材平均售价略有下降,主要因纯钛消费电子用线材占比提升,而纯钛线材价格低于钛合金线材。

  2021年至2022年,公司板材及管材的销售规模稳步增加。2023年,公司将生产和销售重点转向消费电子用线材,线材产品销量大幅提升,板材及管材销售规模有所下降。2024年上半年,线材是公司销售重点,同时公司积极开展板材业务,板材销售规模有所回升。

 主要客户:2021-2024H1,天工股份向前五名客户销售金额分别为18289.55万元、22593.15万元、95302.02万元、37,573.77万元,公司前五名客户销售收入占当年营业收入的比例分别为64.73%、58.95%、92.07%和92.34%。2022年,公司向消费电子行业客户常州索罗曼销售收入为10,686.32万元,占营业收入比重27.88%,其成为公司第一大客户。2023年,公司与常州索罗曼合作规模进一步扩大,实现向其销售收入86,383.97万元,占比83.45%。2024 年上半年,公司向常州索罗曼及其关联企业销售金额为 31,266.37 万元,占比 76.84%。

1.2、 财务:2024年实现营收8.01亿元,归母净利润1.72亿元

2024年实现营收8.01亿元,同比-22.59%,主要原因为2024 年公司受 EB 炉建设周期的影响,销售的A公司用手机线材的数量同比有所下降。归母净利润1.72亿元,同比增长1.57%。

    2021-2023年公司营业收入呈现逐年上升的趋势,主要原因为公司进行产品结构优化,积极推进业务战略转型升级,与消费电子领域重要客户持续深入的合作,销售规模大幅增长。

    2024年公司综合毛利率为30.40%。毛利率存在一定波动性。2022年毛利率增幅较大,主要因2022年公司调整了战略布局,主要产品由纯钛产品向钛合金产品转型,产品从粗加工向精加工、深加工转型,消费电子用钛合金线材的产量和销量大幅增加。2023 年毛利率较 2022 年度增长 0.60个百分点,主要因为消费电子用钛合金线材的产量和销量持续增加,线材占主营业务收入的比例超90%。2024 年上半年,原材料海绵钛的采购价格下降,以及消费电子用线材采用短流程工艺及生产工艺持续优化,线材生产成本下降,毛利率有所提高,使得 2024 年上半年主营业务毛利率较 2023年度有所增长。

期间费用呈下降趋势,成本控制能力较强。2020-2024年,期间费用率分别为8.43% 、5.96%、7.10%、5.52%、6.35%。

    净利率受毛利率及期间费用率的综合影响,呈现波动趋势,2024年为21.78%。

2

 行业 

钛加工材产销量稳定增长,高端化发展市场空间大

2.1、 市场:我国钛加工材销量年均复合增长率18.75%,进出口顺差明显

  •     钛行业概述

钛合金是以钛为基础加入铝、锡、钒、钼等其他元素制成的合金金属。与其他合金材料相比,钛合金具有密度低、强度高、热强度高、耐蚀性好、耐热性高等优良性能。钛作为结构材料所具有的良好机械性能,要通过严格控制其中适当的杂质含量和添加合金元素形成钛合金来实现。钛及钛合金具有稳定的化学性质、良好的耐高温、耐低温、抗强酸、抗强碱等优良特性,目前已广泛应用在化工能源、消费电子、航空航天、海洋工程、生物医学等领域。

钛工业产业链分为钛材工业条线及钛白粉工业条线。钛材工业条线上游为由钛矿制备海绵钛,中游为将海绵钛熔铸成锭并加工成钛材及钛构件,即熔炼海绵钛得到钛锭或添加合金熔炼为钛合金铸锭,通过加工铸锭得到钛及钛合金坯料,并采用锻造、轧制、挤压、拉拔等工艺的变形处理、热处理和机械加工等生产出不同规格的钛及钛合金产品,如板材、管材、线材等。钛产业链下游为化工、航空航天等领域的应用,通过加工工艺,将钛材制造成各类钛零件。在整个钛材工业条线中,海绵钛产量反映的是原料生产能力,钛材产量反映的是深加工能力。钛白粉工业条线上游为对钛铁矿和金红石进行采选,并通过化学过程生成中间产品钛白粉,下游主要应用于涂料、塑料和造纸等行业。

  • 钛材行业发展状况

近年来,我国钛加工材产量及销量保持稳定增长。2015年中国钛加工材产量为4.86万吨,2023年增长至15.91万吨,年均复合增长率为15.97%。2015年中国钛加工材销量为4.37吨,2023增长至14.84吨,年均复合增长率为6.51%。

从进出口数量来看,中国钛材出口数量远大于进口数量,且2018年以来,中国进口钛加工材数量整体呈现下降趋势。2020年,受疫情影响,全球钛加工材需求及贸易减少,国内钛加工材进出口数量同时减少,市场需求下降,2021年开始回升。

从进出口钛材的平均价格来看,尽管我国钛材进出口顺差明显,但出口以低端钛材为主,单价相对较低,而进口钛材中高端钛材较多,单价较高,可见我国钛材向高端化发展还有较大的市场空间。

    从产品结构来看,钛加工材可分为板材、管材、线材、锻件、铸件、箔带等。2023年中国各类钛材中板材产量最高,为8.1万吨(含钛板和卷带);线材的产量从2022年的3.5万吨大幅提升至2023年的4.6万吨,占比从23.18%提升至28.91%。

2.2、 供需:我国海绵钛增速超过全球,下游逐渐进入民用市场

  • 钛材供给端

    海绵钛为钛材的原材料,钛材的上游市场海绵钛的供应量将影响着钛材行业的发展。海绵钛主要通过四氯化钛与金属镁反应生成,形态上疏松多孔呈海绵状,熔铸加工成钛锭或研磨加工成钛粉后方可使用。海绵钛生产是钛材工业的基础环节。

    根据美国地质调查局和中国有色金属工业协会数据显示,全球及中国海绵钛产量整体均呈现上升趋势,全球海绵钛产量从2015年的16.00万吨增长至2023年的32.40万吨,复合增长率为8.16%;中国海绵钛产量从2015年的6.20万吨增长至2023年的21.80万吨,复合增长率为14.99%,增速超过全球海绵钛产量增速。

  • 钛及钛合金材料需求端

钛及钛合金具有良好的耐高温、耐低温、抗强酸、抗强碱,以及高强度、低密度等特性,目前已广泛应用在化工能源、航空航天、消费电子、海洋工程等领域。根据中国有色金属工业协会钛锆铪分会的统计,2023年度,我国钛材化工领域需求占比51.23%,其次是航空航天领域需求占比19.79%。随着技术的日臻成熟和完善,国民经济结构战略性调整以及产业转型升级,钛及钛合金材料逐渐进入民用市场。由钛及钛合金板、棒、管、线等加工材和多种金属复合材制成的钛产品,正在消费电子、3D打印、生物医疗等领域得到越来越多的应用。随着钛材工业成本的逐步降低,未来的市场潜力较大。

  • 化工领域

金属钛具有优秀的耐腐蚀性和力学性能,被广泛应用于很多场景,特别是化工领域。钛可以代替不锈钢作为耐腐蚀材料,延长设备使用年限、降低成本、防止污染和提高生产率,在化工装备更新改造方面具有十分重要的意义。近年来,我国化工用钛的范围在不断扩大,用量逐年增加,钛已成为化工装备中主要的防腐蚀材料之一。钛可应用在化工中的领域主要有氯碱行业、纯碱行业、真空制盐行业、石油化纤、精细化工行业和无机盐行业等。

根据中国有色金属工业协会钛锆铪分会的数据显示,钛材在化工行业的消费量自2017年以来一直维持在20,000吨以上,2023年较2022年增长2.59%,达到7.6万吨(含制盐),相比其他下游行业,化工领域对钛加工材的消费量排名第一。

  • 消费电子产品

钛及钛合金由于其高强度、高耐腐蚀性能和良好的表面纹理,非常适合作为便携式电子产品外壳材料,其应用产品范围也在不断扩大,从手机外壳、照相机到笔记本电脑等等。

    目前,钛材已引起了许多知名电子生产厂商的关注,钛制外壳、内饰、配件已被众多厂商纳入产品设计的考虑范围。

     然而钛材的成本目前仍相对较高,因此,在消费电子产品中,钛材目前仍只用于高端消费电子产品,如高端手机/笔记本电脑、高端相机等各类高端精密电子产品,随着行业规模的扩大和生产加工成本的进一步降低,未来钛材在该领域的应用规模有望进一步扩大。

  • 3D打印

近年来,随着激光选区熔化(SLM)制造和电子束选区熔化(EBSM)制造等钛合金直接制造技术的迅速发展,定制化功能件的钛合金3D打印制造技术亦越来越成熟,钛合金材料的定制化功能件成型、工艺和设备已成为研究热点。钛合金3D打印是目前航空航天、医疗领域中广泛使用的一种产品成型方式。产品通过选区激光熔化(SLM)增材制造设备成形后,所得零部件的微观组织均匀致密、具有快速凝固的特征。打印零件内部尺寸精度高,具备的高比强度及中等的高温力学性能使零件具有良好的承力能力及应力能力,符合航空航天等安全关键型应用要求,未来随着3D打印制造技术的进一步发展,钛及钛合金有望因其优秀性能而得到更广泛应用。

  • 生物医疗

    医用钛合金作为一种新型合金,同时也是一种载体材料,被广泛应用于肢体植入、替代性功能材料、牙科、医疗器械等相关领域。钛及钛合金有耐蚀性好、比强度高、弹性模量较低、耐疲劳、生物相容性好等特点,其中生物相容性好这一特点使其与其他金属相比具有独特的优势,因此在医学领域获得广泛青睐,但由于其耐磨性及工艺性能不高,致力于对其进一步的改进工作也在不断进行。钛合金的弹性模量仅为不锈钢的约53%,与人体自然骨的弹性模量更为接近。基于以上优点,钛及钛合金作为人体植入物的用量逐年增加,优越性也越来越被医学界认可,目前已被广泛用作人工关节(髋、膝、肩肘关节等)、骨创伤产品(髓内钉、固定板等)、颅骨修复植入物、脊柱固定器、心血管支架、牙科植入物等医用材料。

  近年来,随着全球居民生活水平的提高和医疗保健意识的增强,医疗器械产品需求持续增长。钛材在医药行业的消费量总体呈递增状态,从 2015 年的 884 吨到 2023 年的 3,876 吨,复合增长率 20.29%,行业有望保持稳定增长,钛合金作为医疗器械领域重要的材料,潜在市场宽广。

2.3、 格局:消费电子用线材2023年增长600%以上,毛利率持续上涨

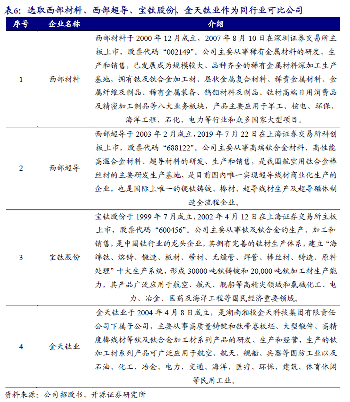
选取西部材料、西部超导、宝钛股份、金天钛业作为同行业可比公司。天工股份因业务重心暂集中于消费电子、化工等民用领域钛材,在专利数量、研发人数、研发投入等方面与体量较大的宝钛股份或聚焦航空航天领域的西部超导等公司有一定差距,收入和利润规模与也相对较小;但在消费电子领域钛材具有先发优势,且受益于钛材在消费电子领域的应用普及,公司消费电子用线材销售快速增长,2023年销售同比增长600%以上,进一步巩固了公司在消费电子钛材市场的优势地位。

    2021年至2024年1-6月,可比公司平均主营业务毛利率分别为32.24%、29.50%、27.62%和29.44%。2021年,公司主营业务毛利率明显低于同行业可比公司;2022年至2024年1-6月,公司主营业务毛利率逐步提升,高于宝钛股份和西部材料的主营业务毛利率。

    2021年,公司产品主要以板材为主,板材毛利率为11.17%,相对较低;2022年,得益于产品工艺提升以及产品结构优化,公司大力发展应用于消费电子领域的线材产品,公司整体毛利率水平上升,公司的主营业务毛利率为26.63%,略高于宝钛股份和西部材料;2023年,公司消费电子用线材销量占比大幅增加,公司主营业务毛利率继续上涨至27.23%。2024年上半年,原材料海绵钛的采购价格下降,以及公司消费电子用线材的生产工艺优化,线材生产成本下降,毛利率有所提高,使得 2024年上半年主营业务毛利率继续上涨。

3

 看点 

研发多项创新产品,募投新增高端钛材产能3,000吨

3.1、 技术:自主研发多项核心技术,应用于多家消费电子品牌高端机型

公司经过多年布局和投入,成功研发出符合下游客户要求的各类消费电子用钛材,并率先应用于多家消费电子市场主导品牌的高端机型。消费电子用钛材是公司重要的创新型产品,公司藉此成功开拓了新的市场领域,实现了业绩的大幅增长。此外,公司根据市场需求持续开展产品创新,先后研发出增材用高抗冲击低成本钛合金丝材、航天航空用耐高温型轻质钛合金等创新型产品。

公司一直高度重视技术研发工作。紧跟下游市场前沿、贴近重大客户需求,公司通过持续的研发创新,自主研发多项核心技术,在行业内具有一定的技术优势。

    2021年12月,公司与句容市科学技术局签署《句容市科技项目合同》,由公司承担句容市科技计划海洋工程关键结构用低成本高强耐蚀钛合金研发与产业化项目的研究开发或建设任务。公司作为项目承担单位,参加单位包括南京尚吉增材制造研究院有限公司、南京工业大学。2023年5月,公司与南京工业大学签署《技术开发合同》,研究开发基于大规格锭/棒材的TC4线材短流程加工组织调控与工艺优化项目,并支付研究开发经费和报酬。

公司仍在持续加大研发投入,研发费用整体呈现增长态势。2020-2024年研发费用分别为939.04万元、1085.08万元、1719.53万元、3812.47万元、3,441.03万元,研发费用率分别为5.16%、3.84%、4.49%、3.68%、4.29%。

3.2、 募投:年产 3000 吨高端钛及钛合金线材,扩产比例42.86%

     公司募投项目计划总投资 40,000.00 万元,拟通过在公司现有土地新建生产车间,凭借公司拥有的产品专利技术、技术研发储备与现有生产设施,新增生产及其他辅助设备,实现年产 3,000 吨高端钛及钛合金棒、丝材的能力。

    项目建成达产后将新增高端钛及钛合金棒材2,000吨、丝材1,000吨,合计新增公司高端钛及钛合金线材产能3,000吨,相较于现有产能7,000吨测算,扩产比例为42.86%。

4

估值对比 

估值对比:同行可比公司PE 2023均值为39.1X

天工股份同行可比公司PE 2023均值为39.1X。天工股份从事钛及钛合金材料的研发、生产与销售,将原材料海绵钛与其他金属元素通过配比、熔炼、锻造及各种精加工工序,制作成能最大程度发挥钛及钛合金材料技术性能的产品。公司钛及钛合金产品从粗加工逐步向精加工、深加工转型,包括消费电子行业、3D打印领域的钛合金线材等,开拓更广阔的新兴市场。考虑到公司技术及品牌优势,有望进一步提高行业渗透率,建议关注。

5

 风险提示 

    原材料价格波动风险、下游市场需求波动风险、新股破发风险

了解更多公司信息

欢迎联系开源证券研究所--北交所研究中心或机构销售

  关注我们--获取北交所/新三板原创研究  

特别说明

开源证券北交所研究中心是业内首个设立的专注北交所、新三板的研究中心,专注这一领域10年。深耕科技新产业、专精特新小巨人、新质生产力。首创北交所行业划分:高端制造、TMT、化工新材料、医药生物、消费与服务五大战略行业。覆盖公司广,研究跟踪久。

所获荣誉

👉2023-2024年新财富最佳北交所公司研究团队第一

👉2024年21世纪金牌分析师北交所研究第一名

👉2024年Wind金牌分析师最佳北交所研究机构

👉2016-2022年水晶球奖北交所最佳分析师公募榜/总榜 双第一

👉2016-2017年金牛奖新三板研究第一名

👉2015-2016年新财富最佳新三板研究第一名

(转自:诸海滨新三板)

加载中...