新浪财经

坚定不移办好自己的事——4月政治局会议精神学习理解

市场资讯 2025.04.25 18:01

来源:申万宏源宏观

作者:

赵   伟  申万宏源证券首席经济学家

贾东旭  高级宏观分析师

侯倩楠  宏观分析师

联系人:

贾东旭

报告正文

事件:中共中央政治局4月25日召开会议,分析研究当前经济形势。

下一步政策如何定?“坚定不移办好自己的事”,“根据形势变化及时推出增量储备政策”。

会议对外部风险保持高度警惕,对内强调“办好自己的事”的战略定力,将“稳就业”置于“四稳”之首。针对当前国际形势,政治局会议首次采用“国际经贸斗争”表述,与“反腐败斗争”措辞一致。在外部环境高度不确定背景下,会议聚焦内部高质量发展,强调“坚定不移办好自己的事”,“着力稳就业、稳企业、稳市场、稳预期”。

政策工具箱将呈现灵活性与超常规双重特征,会议提出“根据形势变化及时推出增量储备政策,加强超常规逆周期调节”。鉴于美国关税政策不确定性加剧对我国经济预测的扰动,叠加会议“强化底线思维,备足政策预案”的要求,预计后续政策将密切跟踪高频经济数据边际变化,在波动窗口期适时加大调节力度,确保经济运行在合理区间。

宏观政策有何新动向?财政政策加快债务发行和使用,货币政策创设新的结构性工具。

会议要求强化政策执行效率,明确提出“加紧实施”,“既定政策早出台早见效”。一方面,政治局会议敦促既定政策落地,预计两会相关政策后续落实速度将进一步加快。另一方面,会议再度强调“强化政策取向一致性”,财政货币协同力度预计加强。

会议强调“加快地方政府专项债券、超长期特别国债等发行使用”、“设立新型政策性金融工具”。25省市二季度新增专项债发行计划较一季度规模增长36.5%。同时,特别国债于4-10月发行,发行节奏较2024年提早近1个月。融资提速或可有效支撑二季度财政支出。但高强度财政支出能否持续,或仍需跟踪增量资金推出情况。增量资金若为政策性金融工具,则具备时点灵活优势,流程短、落地快;若涉及预算调整则须由全国人大常委会审议。

货币政策方面,政治局会议延续政府工作报告表述,着力于预期管理与结构优化,强调“适时降准降息”,“创设新的结构性货币政策工具”。预计跟随形势变化,货币政策会灵活选择降准降息的时点,以保证增长和预期的稳定性。政治局会议提出“设立服务消费与养老再贷款”,相关工具或定向滴灌生活性服务业和养老产业,以扩大服务业投资的方式激发消费。

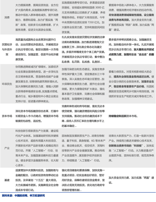
如何“办好自己的事”?大力发展服务消费,加大稳就业力度,持续巩固地产市场。

促消费的重心进一步向服务消费倾斜,政治局会议提出“大力发展服务消费”。2024年,居民商品消费已基本恢复,而人均服务消费较疫情前趋势值存在1923元缺口,这令促消费政策的重心切换。服务消费促进类政策后续或围绕两方面,一是在需求端补贴,可能侧重餐饮、住宿、旅游等方面;二是提高供给适配度,加速优质服务供给,可能侧重教育、文化娱乐、家政养老等领域。而“提高中低收入群体收入”将发挥稳定整体消费效果。

会议通稿三度提及稳就业,将就业问题位于“四稳”之首。针对关税“冲击”,会议提出“对受关税影响较大的企业,提高失业保险基金稳岗返还比例”。通稿最后再度强调“要不断完善稳就业稳经济的政策工具箱”。考虑到近年第三产业逐渐成为吸纳就业的重点领域,从业人员占比上升到48%,会议提及大力发展服务消费亦可缓解当前就业压力。

房地产领域工作部署延续12月中央经济工作会议基调,强调“持续巩固房地产市场稳定态势”。3月地产销售面积及价格延续修复,商品房销售面积、销售额增速分别上升4.2pct、1pct。后续实现“持续巩固房地产市场稳定态势”或在于“加力实施城市更新行动,有力有序推进城中村和危旧房改造”、“加大高品质住房供给”等促进住房需求潜力释放,以及加快“优化存量商品房收购政策”以打通地方“收储”政策堵点。

加载中...