上海期货交易所就铸造铝合金期货合约、期权合约和业务细则公开征求意见
新华财经官方微博
转自:新华财经
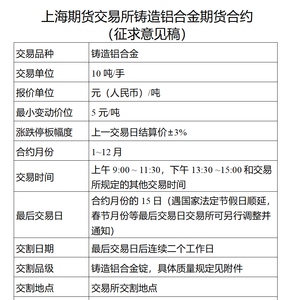
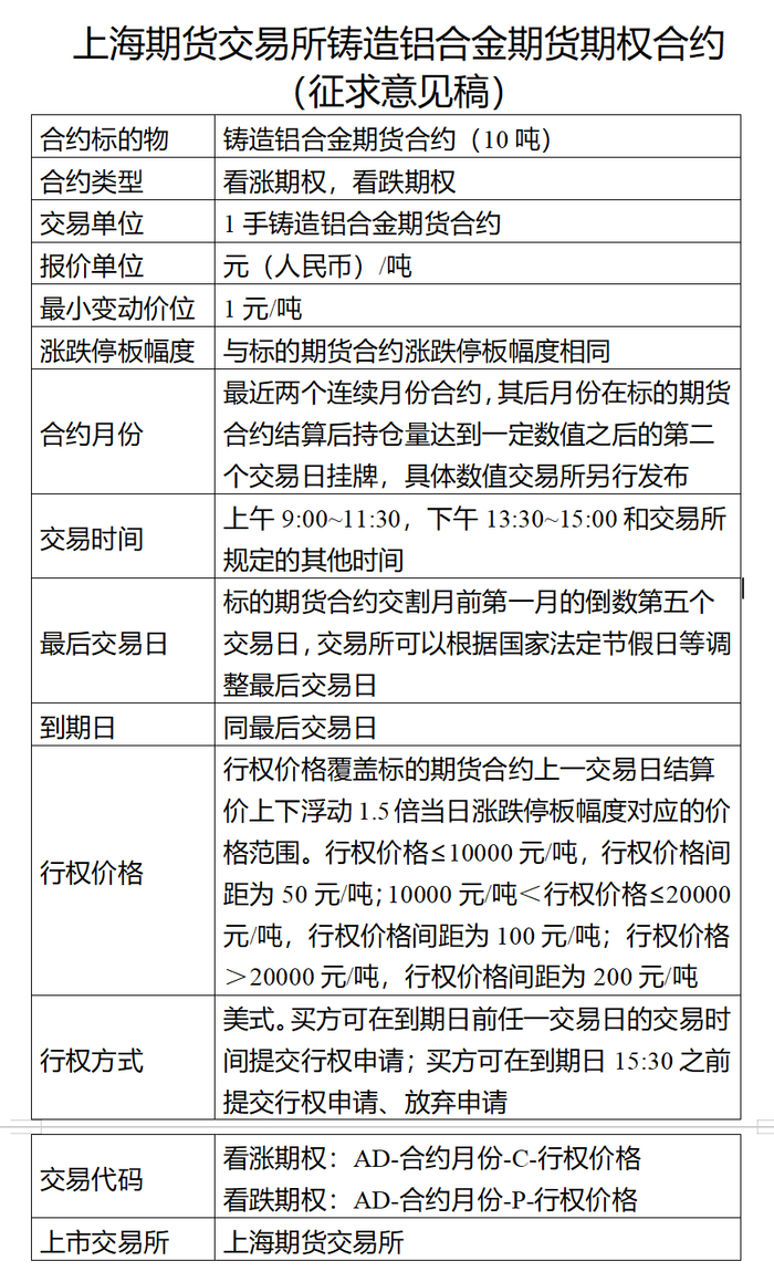
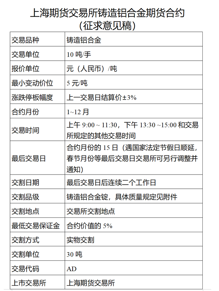
新华财经北京4月25日电 上海期货交易所发布公告,根据《中华人民共和国期货和衍生品法》《期货交易管理条例》《期货交易所管理办法》等有关法律法规和规章,上海期货交易所起草了《上海期货交易所铸造铝合金期货合约》《上海期货交易所铸造铝合金期货期权合约》和《上海期货交易所铸造铝合金期货业务细则》,现向社会公开征求意见。
转自:新华财经
新华财经北京4月25日电 上海期货交易所发布公告,根据《中华人民共和国期货和衍生品法》《期货交易管理条例》《期货交易所管理办法》等有关法律法规和规章,上海期货交易所起草了《上海期货交易所铸造铝合金期货合约》《上海期货交易所铸造铝合金期货期权合约》和《上海期货交易所铸造铝合金期货业务细则》,现向社会公开征求意见。