新浪财经

重磅!2025年中国及31省市冻干食品行业政策汇总及解读(全) 引导行业健康、有序、可持续发展

前瞻网

关注

转自:前瞻产业研究院

行业主要上市公司:好想你(002582)、来伊份(603777)、良品铺子(603719)、三只松鼠(300783)、乖宝宠物(301498)、路斯股份(832419)等

本文核心数据:政策汇总及解读;发展目标分析

1、政策历程图

冻干食品属于农副食品加工行业,中国“十五”计划至“十四五”规划,国家对农副食品加工行业的政策经历了从“加强农产品加工等科研项目攻关,完善农副产品批发市场”到“加快农产品加工技术和设备的引进开发,提高农产品加工水平和效益”再到“建设农副产品深加工基地”“扶持壮大农产品加工业”“提高农产品加工业和农业生产性服务业发展水平”的变化。

2、国家层面政策汇总及解读

——国家层面冻干食品行业政策汇总

冻干食品以农产品为主要原料,近年来,政府及相关主管部门出台了多项产业政策,旨在引导食品饮料行业向健康、有序、可持续发展。中国冻干食品行业所涉及的主要政策/规划如下:

——《冻干食品通则(草案)》解读

2024年11月,中国食品科学技术学会形成《冻干食品通则(草案)》并公开征求意见,《通则》对冻干食品的原辅料、技术和生产加工过程等作出规定,描述了相应的试验方法,规定了检验规则、标签、标志、包装、运输和贮存的内容,同时给出了便于技术规定的产品分类。

——《关于开展传统优势食品产区和地方特色食品产业重点培育工作的通知》解读

传统优势食品产区和地方特色食品产业是我国食品工业重要发展载体和关键增长引擎,通过对符合条件的传统优势食品产区和地方特色食品产业加以重点培育,充分挖掘区域资源禀赋,明确发展方向和培育优先级,指导各地因地制宜加快形成地方特色食品产业优势,释放传统产业发展活力,打造特色食品产业集群,工信部发布《关于开展传统优势食品产区和地方特色食品产业重点培育工作的通知》,冻干食品通常属于食品制造业范畴,且往往具有特定的地域特色和加工工艺,因此有可能被纳入地方特色食品产业进行重点培育,有助于提升冻干食品产业的知名度和市场竞争力。

各省市层面的政策汇总及解读

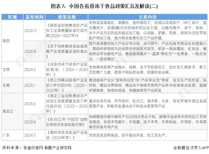
——31省市冻干食品行业政策汇总

近年来,我国多数地区发布支持政策,推动冻干食品产业发展、鼓励产品研发、助力市场拓展。

——31省市冻干食品行业发展目标解读

地方层面,部分地区围绕不同冻干食品类型制定目标,如河南商丘围绕水果产品提出推动冻干、果酱等水果制品精深加工,黑龙江则围绕蔬菜产品提出积极开发速冻冻干和脱水蔬菜等产品。

更多本行业研究分析详见前瞻产业研究院《全球及中国冻干食品行业发展前景与投资战略规划分析报告》

同时前瞻产业研究院还提供产业新赛道研究、投资可行性研究、产业规划、园区规划、产业招商、产业图谱、产业大数据、智慧招商系统、行业地位证明、IPO咨询/募投可研、专精特新小巨人申报、十五五规划等解决方案。如需转载引用本篇文章内容,请注明资料来源(前瞻产业研究院)。

更多深度行业分析尽在【前瞻经济学人APP】,还可以与500+经济学家/资深行业研究员交流互动。更多企业数据、企业资讯、企业发展情况尽在【企查猫APP】,性价比最高功能最全的企业查询平台。

加载中...