新浪财经

鲁政委:美国的历次高关税如何画上句号?

市场资讯 2025.04.25 12:55

鲁政委 郭于玮 张励涵鲁政委兴业银行首席经济学家、中国首席经济学家论坛理事)

关税,贸易

美国每过几十年就会出现一次贸易保护主义抬头的现象。贸易政策目的可归因于三“R”:收入(Revenue)、限制(Restriction)以及互惠(Reciprocity)。据此,美国建国以来的贸易政策可以分为三个阶段:

一是1789年至1933年的贸易保护主义时期,期间关税大幅波动。美国独立战争与南北战争之间,尚处于工业化早期,保护幼稚产业与提升财政收入是美国提高关税的主要原因。1863年至1933年,随着税源的多样化,保护产业和捍卫金本位成为美国提高关税的主要原因。二是1934年至1973年的自由贸易主义时期,此时美国工业已经成熟,通过互惠协定促进出口成为主要目标,关税水平大幅下降。不过,在美国工业相对实力弱化、国际收支失衡的70年代初,贸易保护主义再度抬头。三是1974年以来,美国进入了低关税,但非关税壁垒复杂的贸易政策新阶段。

美国贸易保护主义的数次抬头与败退显示:一是保护国内产业、改善国际收支、降低财政赤字是贸易保护主义不变的动机。二是逆历史浪潮而动的高关税政策注定不可持续,且随着全球化的深入,高关税持续的时间越来越短。可憎关税法、斯姆特—霍利关税法和尼克松的高关税分别在5年、4年和不到1年后即迎来转折。仅丁利关税法恰逢全球黄金产量大增,存续了较长时间。三是高关税终结的直接原因更加复杂,美国民众对高物价的不满、国内利益集团的反对、贸易伙伴的反制等都可能使贸易保护出现转折。四是关税政策的拐点通常都伴随着货币制度的根本性变化,如美元的大幅贬值,或黄金产量的显著增长。这意味着,或许存在着货币制度与关税之间的权衡(trade-off),国际收支的过度失衡终须得到修正。

2025年4月2日,美国总统特朗普在白宫签署关于所谓“对等关税”的行政令,宣布美国对贸易伙伴加征10%的“最低基准关税”,并对某些贸易伙伴征收更高关税[1]

下文我们将梳理历次美国主要关税法案的出台背景、主要内容以及相关影响。

一、历次美国主要关税法案梳理

Irwin(2017)认为,历史上美国贸易政策目的可归因于三“R”:收入(Revenue)、限制(Restriction)以及互惠(Reciprocity)。其中,收入方面,关税可以提升政府财政收入;限制方面,关税可以限制外国进口以达到保护本国产业的目的;互惠方面,与外国达成关税互惠协定可以促进美国的出口。从上述三个目的出发,纵观美国建国以来的历史,美国在关税和贸易问题上的态度主要则可以分为三个阶段。

1.1 贸易保护主义时期

1789年至1933年间,美国处于逐步工业化、经济起飞的阶段,出于保护国内产业的目的,贸易保护主义在美国占上风。期间,筹措军费、捍卫金本位等原因也一度强化了美国国内的贸易保护主义倾向。而经济低迷、物价高涨可能成为降低关税的动因,更灵活的汇率制度(放弃金本位)则为降低关税铺平了道路。

1.1.1 独立战争后至南北战争前:保护幼稚产业与筹措军费

在1789年至1862年,大致对应着美国独立战争与南北战争之间,美国尚处于工业化早期,保护幼稚产业与提升财政收入是美国提高关税的主要原因。在此阶段,关税在美国财政收入中的贡献通常在90%左右,美国实行全面关税政策主要集中于这一阶段。然而,我们可以观察到这一阶段美国关税水平变化极大,这是由于关税在保护美国工业发展的同时,伤害了美国农业出口,由此触动了美国南方利益集团的“蛋糕”。

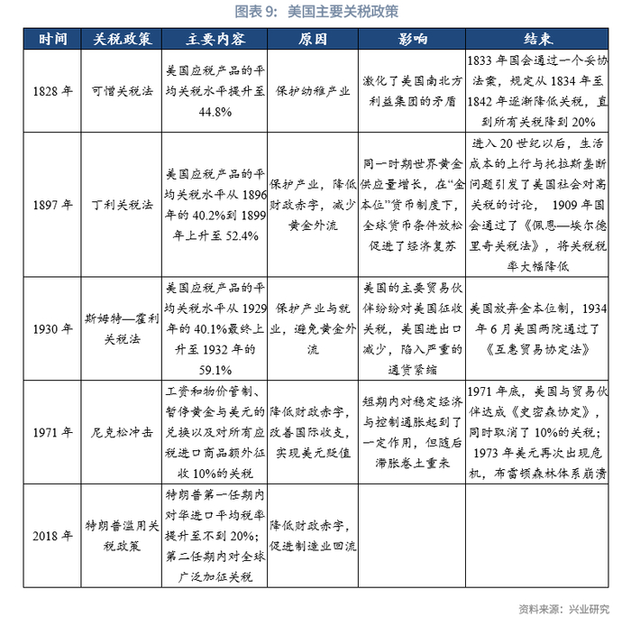
19世纪20年代,美国工业革命开始加速。1818年美国第五任总统詹姆斯·门罗在国会咨文中提出,“关税尤其应该为襁褓中的制造业和与国家独立密切相关的行业提供保护”。1828年,亚当斯政府为了保护美国本国工业发展,通过了一项关税法,将美国应税产品的平均关税水平提升至44.8%,这项关税法后来被美国南方利益集团称为“可憎关税法”。

从关税法的影响来看,关税法激化了美国南北方利益集团的矛盾。美国北方工业州和南方农业州之间存在经济利益上的冲突,北方州倾向于高关税以保护本地工业,而南方州则依赖出口农产品,倾向于低关税以促进出口。在南方利益集团的反对下,1830年与1832年国会两次降低关税税率,但在杰克逊政府签署1832年关税法以后,南卡罗来纳州宣称1828年和1832年的关税法违宪,并威胁要退出联邦政府。

1833年国会通过一个妥协法案,规定从1834年至1842年逐渐降低关税,直到所有关税降到20%,才暂时平息了南北两方利益集团对于关税的争论。然而,随着政府换届选举,南北两方利益集团的相互争斗并未停止。1837年美国出现经济危机,1842年“黑关税”(Black Tariff)颁布,美国关税水平再度提高,而在经济危机度过以后,1846年《沃克关税法案》(Walker Tariff Act)获得通过,美国关税水平降低。直到1861年,美国南北战争最终爆发。1861年,《莫里尔关税法》(Morrill Tariff Act)颁发,为战时筹措军费。在美国政府债务高企的背景下,战后共和党长期执政使得美国延续了较长一段时间的高关税水平。

1.1.2 南北战争后至大萧条前:保护产业与捍卫金本位

1863年至1933年,随着税制的完善,保护产业的考量和捍卫金本位成为美国提高关税的主要原因。1863年至1913年,随着其他税种(如消费税等)对财政收入的贡献扩大,关税在美国财政收入中的贡献下降至50%左右。在1913年所得税通过以后,关税在美国财政收入中的占比进一步下降,1917年至1933年,关税在美国财政收入中的占比下降至20%以下。同时,我们也可以观察到,1863年以来,美国所有商品的平均进口关税与应税商品的平均进口关税走势趋于分化,这反映了美国开始有针对性地对一部分产业施加了关税,以起到保护美国国内产业发展的作用。

1892年末,巴林兄弟(Baring Brothers)倒闭引发了挤兑潮,以及急剧的货币紧缩,并导致了众多美国铁路公司破产倒闭,美国经济陷入衰退,美国的工业生产从1892年5月的高峰到1894年2月的低谷下降了17%,失业率从1892年的不到4%跃升至1894年的12%以上,黄金大量流出美国,美国“金本位”的货币制度受到了撼动(Irwin,2017)。1896年麦金莱当选总统,1897年麦金莱政府签署了《丁利关税法》,将美国应税产品的平均关税水平从1896年的40.2%到1899年上升至的52.4%,是美国南北战争以后到1929年大萧条以前应税商品的最高平均关税水平。麦金莱在总统就职演说中强调了减少财政赤字和加强关税对美国工业保护的必要性。麦金莱认为,更高的关税将改善财政赤字,扭转黄金外流趋势,并有助于恢复国家的繁荣,为工业提供保护。

从关税法的影响来看,较为幸运的是,在麦金莱颁布关税法的大致同一时间,随着澳大利亚、南非和阿拉斯加的供应量增加,世界黄金供应量开始迅速增长,在“金本位”货币制度下,全球货币条件放松促进了经济复苏,资产价格开始再次上涨。然而,这个有点巧合的时机使得当时人们普遍认为麦金莱的关税法是经济复苏的原因(Irwin,2017)。

从1895年到1900年,美国制成品的出口额翻了一番,占出口总额的比例从26%增加到35%,制成品出口量增长了惊人的90%,全球经济恢复繁荣是美国出口激增的原因之一。制成品出口的增加,加强了部分有出口需求的美国国内生产商的话语权,并对限制进口的高保护性关税的必要性提出了质疑,最终产生了互惠作为贸易政策新途径的想法。事实上,在《丁利关税法》的第三节中就授权了总统可以对那些对美国商品作出“对等让步”的国家在特定商品清单上降低一定的关税幅度。然而在实践中,麦金莱对国会提交的大部分与外国达成的互惠条约并未得到批准。

进入20世纪以后,生活成本的上行与上个世纪末工业集中度提高导致的托拉斯垄断问题引发了美国社会对高关税的讨论。尽管经济学家对关税将导致通胀上行以及工业集中度增加的观点表示怀疑,但共和党内进步派的力量最终占据上风,1909年国会通过了《佩恩—埃尔德里奇关税法》(Payne-Aldrich Tariff Act),将关税税率大幅降低(Irwin,2017)。

1.1.3 大萧条时期:保护产业与捍卫金本位

1929年开始的美国经济大萧条再次引发了美国净出口下降和黄金外流。为了缓和大萧条带来的冲击,与19世纪末时类似地,美国再次选择了提高关税。1930年胡佛政府颁布了《斯姆特—霍利关税法案》,该法案使美国在已有的高关税基础上进一步扩大了关税范围和关税水平,使得美国应税产品的平均关税水平从1929年的40.1%最终上升至1932年的59.1%。胡佛政府希望通过提高关税来保护就业、缓解经济危机。

从关税法的影响来看,在美国实施《斯姆特-霍利关税法案》之后,美国的主要贸易伙伴纷纷对美国征收关税。1929年至1933年,美国进口金额与出口金额均下降了超过50%。然而,进口商品减少并未带动美国国内生产,1929年至1933年美国年均GDP增长率为-7.4%。同时,美国失业率大幅上升,经济经历较为严重的通货紧缩,1933年美国失业率录得24.9%,1929年至1933年间的年均CPI同比为-6.8%。

我们在2025年4月发布的《20世纪30年代贸易战——一个货币制度叙事》中提到,金本位下的固定汇率是1929年开始的经济萧条的症结所在,因此放弃金本位而使本币贬值成为各国率先实施的政策措施。1931年9月,英国宣布放弃金本位,英镑贬值30%,到1935年,英国的汇率相对于1929年的黄金平价贬值了141%。一些与英镑汇率挂钩较为紧密的国家,如丹麦、瑞典、挪威等国也随之放弃了金本位,将货币贬值(Eichengreen & Sachs,1985)。此举有效地扩大了货币供给,缓解了通缩压力,同时提升了出口竞争力,从而推动了放弃金本位国家的经济复苏。在英国放弃金本位之初,美国仍坚持金本位,经济陷入通缩—衰退的螺旋困境。经济的持续低迷引发美国民众对胡佛政府的不满日益高涨,最终在1932年的总统大选中,胡佛大败于罗斯福。

罗斯福上台后,随即在1933年3月和1934年1月实施了《紧急银行法》和《黄金储备法》,逐步放弃了金本位制。随后,1934年6月美国两院通过了《互惠贸易协定法》(The Reciprocal Agreements Act of 1934),该法案对 1930 年关税法进行了修订,主要内容包括:一是授权和外国政府或机构进行关税协定谈判,在不经过参议院批准的情况下,总统可以与外国政府签订贸易协定,对现行关税和其他限制贸易措施的修改,但调整幅度上限为50%;二是遵循关税的无条件最惠国待遇原则。《互惠贸易协定法》通过后,从 1934 年到 1939年,美国与其他国家总共签署了 22 个旨在降低各自关税的贸易协定(谈谭,2010),美国征税商品的平均关税率由1932年的59.1%下降至1939年的37.3%。

1.2 自由贸易主义时期

1934年至1973年,美国已经是全球最大的工业国,期间美国高举自由贸易大旗,通过互惠协定促进美国出口。不过,在美国工业相对实力弱化,国际收支失衡的70年代初,贸易保护主义再度抬头。

自1934年《互惠贸易协定法》颁布以后,美国通过双边和多边自由贸易体系,降低关税促进贸易,在较长的一段时间中维持了较低的关税水平。美国应税产品的平均关税水平从1934年的46.7%到1970年下降至10.0%。

为了应对国内经济滞胀、财政赤字快速增长、国际收支情况恶化以及美元危机,1971年尼克松政府推出“新经济计划”,主要包括了工资和物价管制、暂停黄金与美元的兑换以及对所有应税进口商品额外征收10%的关税。其中,工资和物价管控是为了控制通货膨胀,暂停黄金与美元的兑换则是缓解在布雷顿森林体系下黄金持续外流引发的美元危机,而对所有应税进口商品额外征收10%的关税则是为了缓解国际收支恶化。尼克松将10%的额外关税作为谈判手段,试图以取消额外关税换取他国货币升值。

从计划的影响来看,“新经济计划”在短期内对稳定经济与控制通胀起到了一定作用,美国GDP增速从1970年的5.2%至1972年上行至10.2%,CPI同比从1970年的5.7%至1972年下降至3.2%。随后滞胀卷土重来,1974年美国GDP增速回落至8.8%,CPI同比则重新上行至11.0%。

1971年底,美国与贸易伙伴达成《史密森协定》(Smithsonian Agreement),美元对黄金贬值,其他外币对美元升值,同时美国取消了10%的关税。但《史密森协定》中确立的汇率并没有持续太久,1973年美元再次出现危机,布雷顿森林体系崩溃。

1.3 自由贸易掩盖下的非关税壁垒时期

1974年以来,美国在总体关税水平较低的情况下通过设立非关税壁垒来实现对本国经济的保护。1975年至2018年,美国应税产品的平均关税水平维持在6%以下。2019年以来,美国应税产品的平均关税水平上行,从2018年的5.6%到2023年上行至7.4%。

在此期间,美国的贸易逆差快速扩大。2024年,美国的贸易逆差为9.2万亿美元,占美国GDP的比重为3.1%,而1974年时,美国的贸易逆差仅为42.9亿美元,占当时美国GDP的比重为0.1%。

二、启示

不难发现,美国每过几十年就会出现一次贸易保护主义抬头的现象。从1828年可憎关税法到1897年丁利关税法相隔69年;再到斯姆特—霍利关税法约33年;41年后迎来了尼克松冲击;再过47年特朗普开始滥用关税政策。

保护国内产业、改善国际收支、降低财政赤字是贸易保护主义不变的动机。在美国工业化早期,保护国内产业的动机更加强烈;而随着美国经济成熟、美元成为全球本位币,国际收支与财政收支的失衡逐渐成为贸易保护的诱因。

但逆历史浪潮而动的高关税政策注定不可持续,且随着全球化的深入,高关税持续的时间越来越短。可憎关税法后5年,即1833年,美国国会通过了降低关税的妥协法案;斯姆特—霍利关税法后4年,美国两院通过了《互惠贸易协定法》;二战后全球化的深入使得高关税更难以存续,尼克松的额外关税政策仅持续了不到1年。仅丁利关税法恰逢全球黄金产量增长,存续了较长时间。

高关税终结的直接原因则更加复杂,美国民众对高物价的不满、国内利益集团的反对、贸易伙伴的反制等都可能使贸易保护出现转折。不论降低关税的直接诱因为何,关税政策的拐点通常都伴随着货币制度的根本性变化,如美元的大幅贬值,或黄金产量的显著增长。这意味着,或许存在着货币制度与关税之间的权衡(trade-off),国际收支的过度失衡终须得到修正。

[1] 倪峰和侯海丽,美国高关税及贸易保护主义的历史基因,世界社会主义研究,2019年第1期

[2] 谈谭,美国1934年《互惠贸易协定法》及其影响,历史教学(下半月刊),2010年第5期,66-72

[3] Census Bureau, Historical Statistics of the United States, Colonial Times to 1970, 1975

[4] Eichengreen B & Sachs J. Exchange rates and economic recovery in the 1930s, The Journal of Economic History, 1985, 45(4): 925-946

[5] Irwin, D, New Estimates of The Average Tariff of The United States, 1790-1820, NBER Working Paper No. 9616, 2003

[6] Irwin, D, Clashing over Commerce: A History of U.S. Trade Policy, University of Chicago Press, 2017

注:

[1]资料来源:新华社,《特朗普签署行政令对贸易伙伴征收“对等关税”》,(2025/4/3),[2025/4/15],https://baijiahao.baidu.com/s?id=1828331323530468183&wfr=spider&for=pc

加载中...