新浪财经

一天吃透一条产业链:低空经济产业链

投资界

关注

原标题:一天吃透一条产业链:低空经济产业链

01 产业链一览

02 行业定义

低空经济:低空经济定义:低空经济是以各种有人驾驶和无人驾驶航空器的各类低空飞行活动为牵引,辐射带动相关领域融合发展的综合性经济形态。

“低空”通常指距正下方地平面垂直距离在1,000米以内的空域(根据不同地区特点和实际需要可延伸至4,000米),目前实际使用空域一般在300米以下,其产业生态包含制造、飞行、保障、综合服务等产业。

空域划分的基本框架如下所示:

中国政府高度重视低空经济的发展,低空经济已被纳入国家战略性新兴产业,2024年的政府工作报告中首次写入了“低空经济”,定调为新兴产业、未来产业和新增长引擎,并提出了到2030年形成万亿级市场规模的目标。

大力发展如:低空飞行产业包括通用、警用、海关等各类低空飞行活动,主要涵盖生产作业类、公共服务类、航空消费类等产业。例如,农林飞行、医疗救护、航空物流、空中游览等。

03 上游产业链

低空经济产业链主要由飞行空间和飞行器两条纵线贯通,因此产业链上游主要由低空新型基础设施及通信建设端、飞行器零部件及系统制造端构成,是整个产业链基础建设层,前者是飞行空间物理支撑,后者是飞行器基本构成。

整机飞行器中各部分价值量占比大致情况如下:能源与动力系统50%,航电系统(包括飞控)(20%)、结构和内饰25%、装配件5%。

1、原材料(碳纤维):

低空经济飞行器中结构内饰与装配件原材料主要是复合材料,如碳纤维、玻璃纤维等。目前行业内以碳纤维为主,据中国复合材料工业协会引用Stratview的数据,飞行汽车(主要是eVTOL)中超过90%的复合材料为碳纤维,剩余约10%为玻璃纤维。

碳纤维有以下特点:质轻且强度高、耐高温、耐腐蚀、抗电磁干扰。

当前国内eVTOL最主流三家厂商为亿航智能、小鹏汇天、峰飞航空,这三家旗下设计参数较为公开的机型是亿航智能EH216-S、小鹏汇天旅航者X2和峰飞航空盛世龙。

2、能源与动力系统

低空经济领域的能源与动力系统主要以分布式推进系统为主,此外传统燃油发动机仍有一定应用。

其中,“分布式”是指从传统的集中式大功率燃气涡轮发动机推进改为总功率相同的若干小功率电机推进,“电推进”是指通过电动机驱动涵道式风扇、螺旋桨或者其他装置产生动力,从而将电能转化为机械能,其结构简单,转换高效、安全性高。

分布式电推进系统可分类为纯电动电推进系统和油电混合动力推进系统,即电池能源(如广泛应用的锂电池、固态电池)和电力驱动系统(电机、电控),和混合动力系统(串联、并联、混联)。

04 中游产业链

1、无人机

无人机,是利用无线电遥控设备和自备的程序控制装置操纵的不载人飞机。可分为民用无人机和军用(特种)无人机。其中民用无人机可分为工业级无人机和消费级无人机。

民用无人机分为工业级和消费级两大方向,2022年,我国工业级无人机市场规模达727亿元,占比61%;消费级无人机市场规模469亿元,占比39%。

我国无人机行业参与者众多,市场竞争格局高度集中,消费领域龙头企业为大疆创新,市场总份额约为73%。

2、eVTOL

eVTOL是指采用电机驱动的具备垂直起降能力的飞行器。该类飞行器以电力为主要动力,可以避免传统直升机内燃机产生的污染,对减少碳排放和实现可持续发展目标具有重要意义。是低空经济时代主要发展方向之一。

工信部下属赛迪研究院数据显示,2021年至2023年我国eVTOL产业规模由3.2亿元增长到9.8亿元;预计2024年eVTOL产业将迎来新一轮商业化爆发周期,产业规模将达到32亿元,2026年将达到95亿元。2021年-2026年复合增长率约为97%。

国内竞争格局:根据公司公告和华福证券整理结果,目前全国主要厂商的eVTOL*航程突破500km,载客量可达到5人,*起飞重量超过2200kg,具体情况如下:

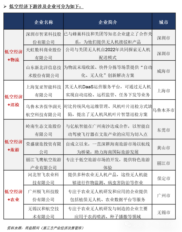
05 下游产业链

顺丰、京东物流、菜鸟、 美团、圆通、韵达等物流相关企业,已在物流领域探索无人机多年。2023年各家企业纷纷发力,争相推出最新的物流无人机机型,行业加速发展。

1、低空经济+城际出现:

eVTOL飞行成本大幅降低,有望成为中短途城际出行全新选择。eVTOL不需要专门的飞行员驾驶,克服了上述两种缺点,成为中短途城际出行的全新选择,有望充分释放相关需求潜力。eVTOL对比直升飞机拥有低运营成本优势,直升飞机的价格为63元/公里,eVTOL只要9元/公里,运营成本为直升机的15%左右。

市场规模预测如下:

2、低空经济+农业植保:

农业植保无人机应用成熟,农田机械化水平有望逐步提高。低空经济在农业植保的应用主要可包括土壤作物监测、种植作物及病虫防治。预计无人机2030年渗透率达到50%,市场规模达180亿元,2025-2030年CAGR为43%。

加载中...