新浪财经

粤电力:2025年在建新能源项目2.08GW,拟建及签订收购项目2.79GW

市场资讯 2025.04.23 20:04

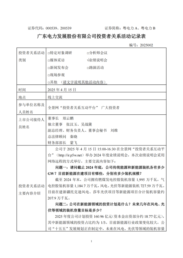
近日,广东电力发展股份有限公司(简称:粤电力)公布2025002号投资者关系活动记录表。

根据披露信息,截至2024年末,粤电力拥有燃煤发电控股装机容量1,995万千瓦,气电控股装机容量1184.7万千瓦,风电、光伏等新能源装机727.59万千瓦。 目前在建新疆托克逊风电、莎车光伏项目等新能源项目合计装机容量约 207.9万千瓦。

2025年度公司计划投资160.96亿元(资本金出资部分约18.77亿元), 其中新能源领域的投资占比约为1/3。

目前粤电力在建煤电装机800万千瓦,其中2025年内预计投产约400-500万千瓦;在建气电装机194.2万千瓦;在建新能源项目合计装机容量约207.9万千瓦,完成决策拟建及签订收购协议的项目278.5万千瓦 其中2025年内预计投产约200万千瓦;上述项目实际投产时间可能根据 建设情况而有所调整。

粤电力A2024年主要财务指标见下:

公告详情见下:

(转自:亚太能源)

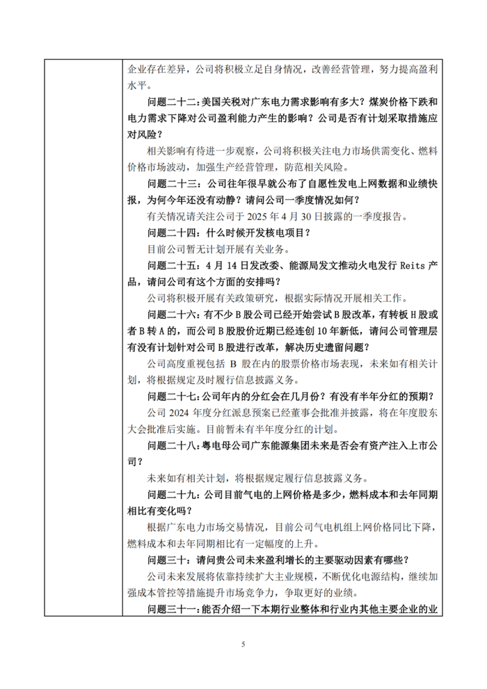
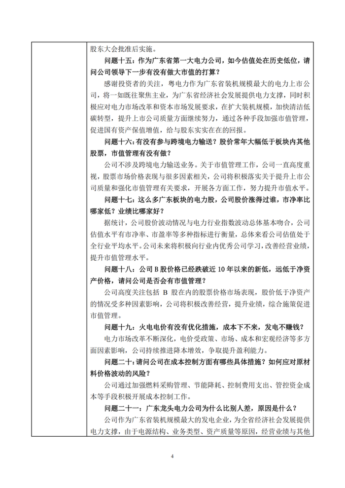
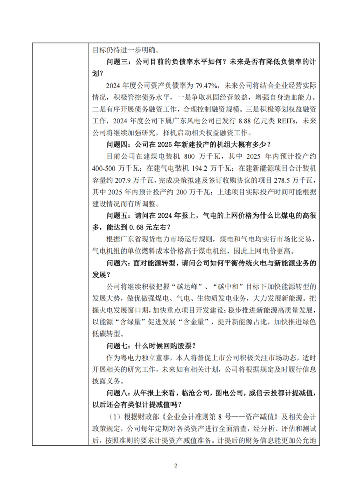
加载中...