新浪财经

东海研究 | 电子:2025Q1国内智能手机出货量增速超越全球市场,AI需求拉动台积电Q1业绩增长

市场投研资讯

关注

(来源:东海研究)

证券分析师:

方霁,执业证书编号:S0630523060001

联系人:

董经纬,邮箱:djwei@longone.com.cn

// 报告摘要 //

电子板块观点:在地域政治摩擦和需求温和复苏的背景下,2025年一季度全球智能手机市场出货量同比增长1.5%,中国智能手机市场出货量同比增长3.3%,在“国补”政策以及春节消费拉动下超越全球市场同期表现,展望未来,AI赋能或许能让消费电子产业链迎来新一轮行业上行周期;台积电Q1营收同比增长35%,主要来自于AI需求拉动;阿斯麦Q1净销售额同比增长46%,新增订单环比下跌44%,关税政策或将加大未来业绩不确定性;当前电子行业需求处于温和复苏阶段,建议关注AIOT、AI驱动、设备材料、消费电子周期筑底板块四大投资主线。

2025年一季度全球智能手机市场出货量同比增长1.5%,中国智能手机市场出货量同比增长3.3%,在“国补”政策以及春节消费拉动下超越全球市场同期表现。根据IDC数据,2025年第一季度全球智能手机出货量同比增长1.5%,达到3.049亿部,在地缘政治摩擦背景下,为应对美国大幅提高从中国进口商品关税的潜在威胁,厂商们在一季度加快生产进度并提前大量出货,使总体出货量超过了消费需求水平。从厂商排名看,三星重新夺回市场第一的位置,市占率19.9%;苹果Q1出货量创历史新高,同比增长10.0%,主要系提前备货所致,但苹果在中国市场的表现继续下滑,总体以19%的市占率位居第二;小米市占率达13.7%,其中端产品在国补政策拉动下销售有显著增长;OPPO、vivo分别以7.7%和7.4%的市占率位列第四、第五。从国内智能手机出货量看,2025年一季度同比增长3.3%,高于全球市场增速,达到7160万部,国内市场延续了过去五个季度的增长趋势,主要来自于“国补”政策的刺激以及春节期间的消费拉动,从厂商排名看,小米、华为、OPPO、vivo、苹果分别位列前五,其中小米出货量同比增长39.9%,苹果出货量同比下滑9.0%。展望未来,在国际地缘政治不稳定和宏观经济环境面临挑战的背景下,政策仍存在高度不确定性,在需求尚未大幅复苏的情况下,AI赋能或许能让消费电子产业链迎来新一轮行业上行周期。

台积电Q1营收同比增长35%,主要来自于AI需求拉动;阿斯麦Q1净销售额同比增长46%,新增订单环比下跌44%,关税政策或将加大未来业绩不确定性。本周,台积电、阿斯麦等发布2025年一季度报告。(1)台积电2025年一季度营收255亿美元,同比增长35%,环比下降5%,创历史同期新高;净利润110亿美元,同比增长53%,环比下滑5%;毛利率为58.8%,同比增长5.7个百分点,环比下滑0.2个百分点;等效12吋晶圆出货量325.9万片(约109万片/月),同比增长8%,实现连续4个季度同比增长,环比下滑5%;ASP约7832美元,同比增长26%,连续21个季度同比增长;一季度3nm营收环比下滑18%,5nm营收环比增长2%;HPC占比59%,同比增长82%,环比增长7%,手机占比28%,同比增长4%,环比下滑22%,IoT占比5%,汽车占比5%。展望Q2,预计营收同比增长36-40%,全年营收仍保持24-26%的增长预期,其中AI相关营收翻倍,7nm及以下的先进制程占比将达80%,CoWoS产能预期翻倍增长。此外,台积电表示尚未看到客户行为在关税后发生明显变化,关税、H20禁售、通胀等影响都已考虑在全年指引中,不会放缓德国、日本扩产计划。(2)阿斯麦Q1净销售额77.42亿欧元,同比增长46%,环比下降16%;净利润23.55亿欧元,同比大涨92%,环比下降13%;毛利率54%,高于预期。Q1新增订单39.4亿欧元,环比下跌44%,低于市场预期,其中EUV订单为12亿欧元。从地区看,Q1来自韩国地区的收入占比跃升至40%,超过中国大陆成为ASML的最大市场。AI仍是推动行业增长的核心动力,但关税政策或加大宏观环境的不确定性,ASML预期2025Q2净销售额将在72-77亿欧元之间,毛利率约为50-53%,2025全年净销售额在300-350亿欧元之间,毛利率约为51-53%。

电子行业本周跑输大盘。本周沪深300指数上涨0.59%,申万电子指数下跌0.64%,行业整体跑输沪深300指数1.23个百分点,涨跌幅在申万一级行业中排第26位,PE(TTM)51.98倍。截止4月18日,申万电子二级子板块涨跌:半导体(-0.63%)、电子元器件(+0.23%)、光学光电子(+0.70%)、消费电子(-2.61%)、电子化学品(+0.02%)、其他电子(+0.23%)。

投资建议:行业需求缓慢复苏,国内技术不断进步,长期看电子科技行业的成长机遇依然较大。建议关注:(1)AIOT板块,关注乐鑫科技、恒玄科技、瑞芯微、晶晨股份、中科蓝讯、炬芯科技、全志科技。(2)AI创新驱动板块,算力芯片关注寒武纪、海光信息、龙芯中科,光器件关注源杰科技、长光华芯、中际旭创、新易盛、光迅科技、天孚通信。(3)上游供应链国产替代预期的半导体设备、零组件、材料产业,关注北方华创、中微公司、拓荆科技、华海清科、至纯科技、富创精密、新莱应材、中船特气、华特气体、安集科技、鼎龙股份、晶瑞电材。(4)消费电子周期有望筑底反弹的板块。关注CIS的韦尔股份、思特威、格科微,射频的卓胜微、唯捷创芯,存储的兆易创新、北京君正、聚辰股份、东芯股份、江波龙、佰维存储、德明利,模拟芯片的圣邦股份、艾为电子、思瑞浦,功率板块的新洁能、扬杰科技、宏微科技。

风险提示:(1)下游需求复苏不及预期风险;(2)国产替代进程不及预期风险;(3)地缘政治风险。

// 正文 //

1.行业新闻

1)IDC:Q1中国智能手机市场增长3.3%

数据调研机构IDC 4月15日发布的数据显示,2025年一季度,中国智能手机市场出货量同比增长3.3%,显著高于全球智能手机市场同期增速。其中,小米出货量1330万台,同比增长39.9%,出货量和增速均排名第一。华为出货量1290万台,同比增长10.0%,出货量和增速均排名第二。OPPO出货量分别为1120万台,同比增长3.3%,排名第三。vivo出货量1030万台,同比增长2.3%,排名第四。苹果出货量980万台排第五,同比下滑9%,是前五名中唯一下滑的厂商。(信息来源:同花顺财经)

2)IDC:2025Q1全球智能手机市场出货量在紧张局势下仍同比增长1.5%

国际数据公司(IDC)发布的最新《全球季度手机跟踪报告》初步数据显示,2025年第一季度(1Q25)全球智能手机出货量同比增长1.5%,达到3.049亿部,市场表现符合 IDC 预测,厂商们为应对美国政府对中国进口商品加收关税增加了产量。(信息来源:同花顺财经)

3)英特尔以44.6亿美元出售Altera 51%股权

2025年4月14日,英特尔公司宣布,已达成最终协议,将其旗下FPGA子公司Altera的51%的股份出售给全球技术投资领导者 Silver Lake,该交易对 Altera 的估值为 87.5 亿美元。在该交易完成后,Altera 将成为一家独立运营的公司,并有望使其成为最大的纯 FPGA(现场可编程门阵列)半导体解决方案公司,可提供成熟且高度可扩展的架构和工具链,专注于推动增长和 FPGA 创新,以满足 AI 驱动型市场的需求和机遇。英特尔仍将拥有 Altera 业务剩余 49% 的股份,使英特尔能够在专注于其核心业务的同时参与 Altera 的未来成功。(信息来源:芯智讯)

4)英伟达H20被禁,损失或超55亿美元

当地时间2025年4月15日,根据英伟达最新披露的8-K文件显示,英伟达面向中国市场“特供”的人工智能加速器H20也已经被列入了出口管制,必须要有许可证才可出口。由于H20是专为中国市场定制的,英伟达为了应对中国市场的需求也准备的了大量的备货和预定了大量的产能,而随着H20被美国政府列入出口管制,无法出口到中国市场,英伟达无疑将会面临巨大的损失。根据英伟达披露的8-K文件显示,在该公司2026财年第一季度(2025年4月27日结束)业绩预计将包括高达约55亿美元的与H20产品相关的库存、采购承诺和相关储备费用的计提。(信息来源:芯智讯)

5)台积电2025Q1营收同比增长35.3%

4月17日,晶圆代工大厂台积电召开法说会,公布了截至2025年3月31日的第一季财报。虽然营收和利润环比均出现了小幅下滑,但同比均实现了大幅增长, 一季度营收255.3亿美元,同比增长35.3%。(信息来源:芯智讯)

6)首发台积电2nm制程,AMD全新EPYC处理器Venice完成投片

4月15日,处理器大厂AMD 宣布,其代号为Venice的新一代AMD EPYC处理器成为业界首款基于台积电2nm(N2)制程工艺完成投片(tape out)的高性能计算(HPC)产品。AMD表示,其代号为Venice的新一代AMD EPYC处理器率先采用台积电2nm制程技术。其第5代AMD EPYC CPU产品也已在台积电位于亚利桑那州的新晶圆厂成功启用和验证。(信息来源:芯智讯)

7)美国BIS针对半导体发布232条款调查征求意见

美国当地时间2025年4月14日晚间,美国商务部下属部门工业与安全局(BIS)通过联邦公报官网宣布,根据《1962年贸易扩展法》第232条款赋予的权力,对进口半导体及半导体制造设备和其衍生产品、进口药品及药用成分发起国家安全调查,并征求公众意见。(信息来源:芯智讯)

8)荣耀首款8000mAh电池手机今日开售,起售价仅1699元

据荣耀手机官方消息,4月18日上午10点08分,荣耀Power正式开售,这是今年荣耀旗下首款8000mAh超大电池手机,市面上几乎没有类似容量的竞争对手。(信息来源:同花顺财经)

9)华为Vision智慧屏 5 鸿蒙AI电视开启追剧体验新范式

4月16日,华为Vision智慧屏 5正式开售。此次新品搭载了鸿蒙AI,在画质、音质、交互等方面全面进阶,为消费者带来更智能体验,强化市场优势。不仅延续了华为在智慧屏领域的技术优势,更实现了Vision系列的三大“首次”突破——首次搭载鸿蒙AI、首次应用Super MiniLED鸿鹄画质技术、首次实现超薄零贴墙设计——重新定义了智能电视的行业标准,为用户打造了集极致视听、智慧交互、家居美学于一体的沉浸式体验,成为推动行业技术升级的标杆性产品。(信息来源:同花顺财经)

10)思特威推出3MP高性能车规级CMOS图像传感器新品SC360AT

CMOS图像传感器供应商思特威(SmartSens,股票代码688213),推出Automotive Sensor (AT) Series系列3MP高性能车规级图像传感器——SC360AT。此款新品是思特威首颗采用CarSens?-XR Gen 2工艺技术打造的Stacked BSI + Rolling Shutter架构图像传感器产品。(信息来源:芯智讯)

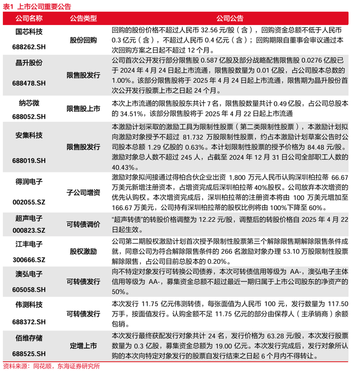
2.上市公告重要公告

2.1上市公司重要公告

2.2上市公司2024年度报告

2.3上市公司2025年一季度报告

3.行情回顾

本周沪深300指数上涨0.59%,申万电子指数下跌0.64%,行业整体跑输沪深300指数1.23个百分点,涨跌幅在申万一级行业中排第26位,PE(TTM)51.98倍。

截止4月18日,申万电子二级子板块涨跌:半导体(-0.63%)、电子元器件(+0.23%)、光学光电子(+0.70%)、消费电子(-2.61%)、电子化学品(+0.02%)、其他电子(+0.23%)。海外方面,台湾电子指数下跌3.36%,费城半导体指数下跌3.97%。

本周半导体细分板块涨跌幅分别为:品牌消费电子(-1.84%)、消费电子零部件及组装(-2.72%)、半导体设备(-2.47%)、面板(+1.74%)、被动元件(+1.44%)、LED(0.11%)、数字芯片设计(-0.10%)、模拟芯片设计(+3.08%)、印制电路板(-0.26%)、电子化学品Ⅲ(+0.02%)、光学元件(-1.17%)、半导体材料(-1.43%)、其他电子Ⅲ(+0.28%)、集成电路封测(-2.55%)、分立器件(-1.55%)。

我们选取了较有代表性的部分美股科技股,并将相关信息更新如下。本周恩智浦(+1.16%)、德州仪器(+0.57%)略有收涨。

4.行业数据追踪

(1)存储芯片价格自2023年下半年以来小幅度反弹,但自2024年9月起,DRAM现货价格略有承压,部分DRAM细分产品价格自2025年2月中旬开始有所回升,NAND Flash合约价格在大幅下滑后于2025年1月有所回升,2月延续上行走势。

(2)TV面板价格小幅回升,IT面板价格逐渐企稳。

5.风险提示

(1)下游终端需求复苏不及预期风险:下游需求复苏程度不及预期可能导致相关企业库存积压或相关工程建设进度放缓,并可能再度影响产业链内部分企业的稼动率;

(2)国产替代进程不及预期风险:若产品研发和验证进展不及预期,或导致部分产品国产替代进程放缓,从而影响企业相关产品放量;

(3)地缘政治风险:国际贸易摩擦和相关进出口管制进一步升级,可能导致相关芯片、设备、原材料紧缺,或造成半导体供应链风险。

// 报告信息 //

证券研究报告:《2025Q1国内智能手机出货量增速超越全球市场,AI需求拉动台积电Q1业绩增长——电子行业周报2025/4/14-2025/4/20》

对外发布时间:2025年4月21日

报告发布机构:东海证券股份有限公司

// 声明 //

一、评级说明:

1.市场指数评级:

2.行业指数评级:

3.公司股票评级:

二、分析师声明:

本报告署名分析师具有中国证券业协会授予的证券投资咨询执业资格并注册为证券分析师,具备专业胜任能力,保证以专业严谨的研究方法和分析逻辑,采用合法合规的数据信息,审慎提出研究结论,独立、客观地出具本报告。

本报告仅供“东海证券股份有限公司”客户、员工及经本公司许可的机构与个人阅读和参考。在任何情况下,本报告中的信息和意见均不构成对任何机构和个人的投资建议,任何形式的保证证券投资收益或者分担证券投资损失的书面或口头承诺均为无效,本公司亦不对任何人因使用本报告中的任何内容所引致的任何损失负任何责任。本公司客户如有任何疑问应当咨询独立财务顾问并独自进行投资判断。

四、资质声明:

东海证券股份有限公司是经中国证监会核准的合法证券经营机构,已经具备证券投资咨询业务资格。我们欢迎社会监督并提醒广大投资者,参与证券相关活动应当审慎选择具有相当资质的证券经营机构,注意防范非法证券活动。

加载中...