新浪财经

【申万固收】土储专项债重启:存量土地“破局”与地方债务风险化解的双向奔赴——区域化债系列报告之十

申万宏源研究

关注

【申万宏源债券】黄伟平 张晋源

摘要

  • 2024年10月12日,国新办发布会提及“允许专项债券用于土地储备”,土储专项债自2019年9月国常会被叫停以来,时隔五年重启发行。土储专项债缘何被叫停,又为何重启,土地市场下行背景下能带来怎样的增量支持,本文尝试分析:

  • 2001年我国土储制度正式确立以来,土储资金来源经历了几轮变革:

1)2001-2015年,土储贷款是土地储备的主要来源;2)2015年以来,地方政府债务管控规范化背景下,土储贷款被叫停;3)2017年土储专项债正式启动,2017年-2019年间密集发行,成为土储资金的重要来源;2019年9月-2024年10月,土储专项债被叫停发行;4)2024年9月,房地产承压、城投托底压力上升背景下,2024年10月12日国新办新闻发布会提及“允许专项债券用于土地储备”,土储专项债正式重启。

  • 本轮土地储备专项债的核心特征:

  • 1)收储对象与之前的土储专项债有明显区别:主要包括“企业无力或无意愿继续开发、已供应未动工的房地产用地,以及其他符合收回收购条件的土地”,同时“2024年11月7日以后供应的土地不列入存量闲置土地范围”

  • 2)一季度发行节奏偏慢:截至2025年4月17日,共有广东、四川、湖南、北京四个区域发行涉及存量土地收储的专项债券,发行债券只数为9只,发行规模为850.97亿元,其中涉及土地储备金额516.74亿元。发行进度缓慢原因:1)土储专项债细则落地不久,各地上报土地需要一定流程;2)一季度置换隐债专项债的密集发行挤压了一定发债空间。

  • 3)当前共13个区域公告拟收储土地,拟收储总规模为1387.2亿元,拟收储土地宗数为952宗,以此为样本分析土储特征:1)收储土地的使用人多为城投/城投子公司;2)土地性质以综合/住宅/商办为主,综合用地占比最高;3)土地出让时间多为2021年以后,2022年为高峰;4)土地平均拿地折扣率约12%,针对民企折扣率较高。

  • 土储专项债后续展望:

  • 1)本轮土储以清理存量为目的,或与2024-2028年每年8000亿元的“特殊新增专项债”存在部分定位重合。分情形计算,2025年土储专项债规模或在5200亿-1.08万亿元:

  • 2)从前述分析来看,本次土储专项债短期收储的主要对象集中于城投/城投子公司,化债持续推进背景下,土储专项债的发行可有力缓解城投还本付息压力。按照:1)土储专项债发行的估算中间值(5200+10800)/2=8000亿;2)城投/城投子公司存量土地收储比例(约50%);3)地方政府债利率与相应估算的当前城投融资成本(1.65%与4.50%)进行测算,若土储专项债在2025-2028年持续发行,可压降利息支出约912亿元,且有力缓解城投还本付息压力,助力城投平台完成转型过渡期。

  • 风险提示:土地收储可能存在大幅折价风险;基准利率波动率较高背景下,地方债发债成本波动风险,数据提取或测算可能存在一定误差。

正文

地方政府土地储备专项债券(以下简称土地储备专项债券)是地方政府专项债券的一个品种,是指地方政府为土地储备发行,以项目对应并纳入政府性基金预算管理的国有土地使用权出让收入或国有土地收益基金收入(以下统称土地出让收入)偿还的地方政府专项债券。

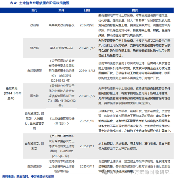
2024年下半年以来,中央针对“盘活存量闲置土地”密集表态,并出台完善处置存量土地的细则办法:2024年9月26日,政治局会议提出“支持盘活存量闲置土地”;2024年10月12日,国新办发布会提及“允许专项债券用于土地储备”,土储专项债自2019年9月国常会被叫停以来,时隔五年重启发行。土储专项债缘何被叫停,又为何重启,土地市场下行背景下能带来怎样的增量支持,本文尝试分析:

1. 土储专项债的确立—叫停—重启

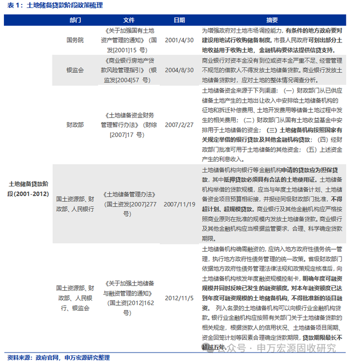
2001年我国土储制度正式确立,土地储备,是指地方政府为调控土地市场、促进土地资源合理利用,依法取得土地,进行前期开发、储存以备供应土地的行为。土地储备由纳入国土资源部名录管理的土地储备机构负责实施。为解决国有土地资产配置效率低下、市场透明度不足导致的国有资产流失问题,尤其是划拨土地非法入市、隐形交易及随意减免地价等现象,20014月国务院发布《国务院关于加强国有土地资产管理的通知》(国发〔2001〕15号),提出“有条件的地方政府要对建设用地试行收购储备制度——由政府划拨部分土地收益并引入信贷支持,统一收储、规划、供应土地,自此我国地方政府土地储备制度正式确立。

土储制度涉及前期准备、一级开发实施、土地入市三大流程,一级开发实施阶段需要较大融资,此阶段涉及土地从“生地”向“熟地”转化的全过程,需要完成征拆、平整、市政配套等多项任务,资金投入规模大且周期长,由于2015年前我国地方政府无独立举债权限,2001-2015年间土储资金来源主要为土储机构向金融机构的借贷。:

1)征拆阶段:需要向原土地使用者支付征地补偿费(土地补偿、青苗补助、安置等),以及拆迁成本和法律程序成本;

2)收储与市政建设阶段:需要达到“三通一平”或“七通一平”标准,若涉及污染土地或生态修复,还需要额外投入环保资金。此阶段支出均为高成本刚性支出,从征地到验收需要经历时间长,入市后才能回笼资金,前期均需融资垫付,若融资不到位或土地流拍,可能导致一级开发中断。

2015年以来,地方政府债务管控规范化背景下,土储贷款被叫停。2014年8月,全国人大常委会通过新预算法,明确地方政府债券是唯一合法的融资渠道。同年9月,国务院发布了《国务院关于加强地方政府性债务管理的意见》(国发〔2014〕43号),构建了系统化的地方政府债务管理制度。2016年2月《关于规范土地储备和资金管理等问题的通知》(财综[2016]4号)出台,明确“2016年1月1日起,各地不得再向银行业金融机构举借土地储备贷款,土地储备机构新增土地储备项目的资金缺口,在国家核定的债务限额内通过省级政府代发地方政府债券筹集资金解决”。

2017年土储专项债正式启动,2017-2019年间密集发行,成为土储资金的重要来源。2017年6月,财政部、国土资源部联合发布《地方政府土地储备专项债券管理办法(试行)》(财预〔2017〕62号),允许发行土地储备专项债,期限应与土地储备期限相适应,原则不超过5年,以对应项目的土地出让收入偿还。因储备土地未能按计划出让、土地出让收入暂时难以实现的,可在专项债务限额内发行土储专项债周转偿还,并在项目收入实现后予以归还。20181月17日,国土资源部下发《土地储备资金财务管理办法》(财综〔2018〕8号),明确土储资金有四大来源:1)已供应储备土地产生的土地出让收入2)国有土地收益基金3)土储专项债;4)经财政部门批准可用于土地储备的其他财政资金。根据Wind数据,2017-2019年土储专项债发行规模分别为2406.98亿元、5837.87亿元、6744.50亿元,占当年新增专项债规模的比重分别为25.74%42.08%31.11%

20199月-202410月,土储专项债被叫停发行。2019年9月,为调控房地产市场及引导专项债投向基建领域,国务院常务会议提出,专项债资金不得用于土地储备和房地产相关领域、置换债务以及可完全商业化运作的产业项目”。阶段土地储备机构只能利用国有土地收益基金、土地出让收入和统筹安排的其他财政资金开展土地收储,除此之外无任何对外融资渠道。

房地产承压背景下,大量房企前期拿地因无力开发成为闲置土地,叠加土地收入承压背景下,城投平台承担托底拿地职责,或加重地方政府债务负担。2021年起房地产行业持续承压,销售持续低迷背景下,商品房去化周期拉长,库存积压严重,2024年全国商品房待售面积达75327万平方米,较2020年上升51.11%;去化缓慢背景下,房企开发意愿降低,房地产开发投资自2022年同比转负,2022-2024年持续下滑,房屋新开工面积逐年下滑,大量前期拿地因无力开发/开发意愿降低而被闲置。受销售影响,土拍市场压力增大,城投平台承担大量托底拿地任务,2020-2024年,城投托底拿地金额9.37万亿元,新增土储面积达86.01亿平米,城投拿地集中于2021-2023年。城投平台密集托底拿地,进一步增大平台的资金平衡难度,或加重地方政府债务负担,不利于防范地方债务系统性风险。

在上述背景下,2024年下半年以来,中央针对“盘活存量闲置土地密集表态”,并出台完善处置存量土地的细则办法:9月26日政治局会议提出“支持盘活存量闲置土地”;10月12日国新办新闻发布会提及“允许专项债券用于土地储备”,土储专项债正式重启;12月25日国务院发文《国务院办公厅关于优化完善地方政府专项债券管理机制的意见》(国办发[2024]52号),明确土储专项债用于支持地方政府回收符合条件的闲置存量土地,有需求的地区也可用于新增土地储备;2025年3月11日,自然资源部、财政部发文《关于做好运用地方政府专项债券支持土地储备与有关工作的通知》(自然资发[2025]45号),从土储项目、地块要求、资金限制、发行要求、收支平衡等方面提出了更加详尽的规范。

2.本轮土地储备专项债券发行的核心特征

2.1 收储对象:2024年11月7日前供应的闲置土地

本轮土储专项债与2017-2019年发行土储专项债在宏观经济背景和举债目的上有所区别:首轮土储专项债发行处于房市过热阶段,本轮则处于土地市场量价齐跌、大量已供应未动工地块形成闲置、供需高度失衡的背景下;在举债目的上,首轮土储专项债是为支持城市化迅速扩张,土储需要大量资金用于拆迁、土地整理和基础设施建设,主要用于新增项目,是中央和地方政府应对城市化与土地财政需求的产物,而本轮专项债重启时有关部门则明确举债主要用于“存量闲置土地”,主要包括“企业无力或无意愿继续开发、已供应未动工的房地产用地,以及其他符合收回收购条件的土地”,同时“2024117日以后供应的土地不列入存量闲置土地范围”。是政府为缓解财政压力、推动房市止跌企稳、推动土地资源配置从“增量扩张”转向“存量优化”的举措

2.2 发行节奏:2025年至今仅零星发行,涉及土储储备金额500余亿元

2025年至今募集资金涉及土储用途的债券共9只,涉及湖南、四川、广东、北京四个区域。根据Wind数据,截至20254月17日,共有广东、四川、湖南、北京四个区域发行涉及存量土地收储的专项债券,发行债券只数为9只,发行规模为850.97亿元,其中涉及土地储备金额516.74亿元。发行进度缓慢原因一方面是土储专项债细则于20253月初才落地,各地规划收储地块尚需一定时间;另一方面一季度置换隐债专项债发行集中,截至2025年411日,置换隐债专项债发行规模合计为1.54万亿元,2025年置换债发行进度已接近80%,置换债的密集发行或在一定程度上挤占了土储专项债的发行时间窗口。

20252月末广东省率先发行土地储备专项债券用于收购存量土地,成为全国首例。2025年2月28日,广东省发行政府专项债券(八期、九期),两期发行总额分别为114.04亿元/193.15亿元。债券品种均为记账式固定利率附息债,八期发行期限为7年(5+2),附设第5个计息年度末发行人赎回选择权,九期发行期限为7年,与土地开发周期相匹配。本次两期专项债券覆盖广东省19个城市、86个项目,项目总投资超400亿元。除了深圳和东莞外的省内所有城市均有涉及,其中广州、惠州、珠海等三个珠三角城市的项目投资金额最大。

除了广东省外,四川省和湖南省也发行用于土地储备项目的专项债。其中四川省于2025年3月31日发行25四川债专项(八至十五期),拟发行金额共计455.01亿元。根据披露的投向项目清单,其中有共计6.21亿元资金投向成都市本级和宜宾市翠屏区的三个收购存量闲置土地项目。4月8日,湖南省发行政府债券,其中2025年湖南省政府专项债券(一期)为土地储备专项债。发行规模为94.15亿元,期限5年。还本付息方面,本期债项每年付息一次,到期一次偿还本金。

2.3收储土地分析:土地用途以综合/住宅/商办为主,城投及国企为收储主要目标,折扣率约12%

各地已公告拟收储土地逾1300亿元,五区域披露规模超百亿。2025年2月以来,国内多地均发布了拟发行专项债收储地块明细的公示。根据中指研究院数据,截至4月17日,共13个区域发布土地收储公告,拟收储总规模为1387.2亿元,拟收储土地宗数为952宗,其中广东、湖南、福建、四川、广西五个区域公告拟收储金额超百亿元。披露用途的拟收储土地来看,拟收购土地涉及综合用地(含住宅)、住宅用地、商业/办公用地、工业用地等多种类型,其中综合用地(含住宅)占比最高42%),其次为住宅用地和商业/办公用地,占比分别为33%/18%

从土地使用权人性质来看,城投/城投子公司、地方国企存量闲置未开发土地为主要收储对象,民企/混合企业占比较低已公布土地权使用人的拟收储土地670起,涉及金额872.15亿元,其中涉及城投/城投子公司土地收购金额445.56亿元、涉及地方国企收购金额351.16亿元,两者合计金额占比为91.35%,民企/混合企业占比不足10%,城投子公司多为各城投平台房地产业务主体,可见本轮收储的重点目标是改善城投平台的财务状况,帮助地方政府化债。

从出让时间看,拟收储土地初始拿地时间集中于2021年以后,与房地产行业下行时点及城投集中托底拿地时间相符合截至目前共有616宗土地公告初始拿地时间,涉及收储金额985.79亿元,其中拿地时间在2021-2024年的土地规模、土地宗数分别为711.33亿元,涉及土地419宗,拿地时间在2022年的土地收储量最高。2021年,新房销售额下滑,大量房企陷入债务危机,导致土地闲置、土拍遇冷。与此同时,城投开始频繁托底拿地,且开工量不足,造成土地大量闲置。收储土地时间特征与房地产行业下行时点及城投集中托底拿地时间高度重合。

样本土地平均拿地折扣率为11.99%,针对民企折扣率较高。45号文明确要求收储价格在企业拿地成本和土地评估价格中取最小值,再综合市场情况等因素确定基础价格下调幅度排除掉部分协议出让及部分开发土地后,剩余480宗土地收购价格为769.32亿元,土地获取成本为874.11亿元,平均折扣率(1-收储价/初始拿地价格,下同)11.99%,整体较初始拿地略有折价,个别地块拟收购价格的折扣较大。有部分地块出现溢价收购情况,原因可能是补缴土地款导致最终实际获取土地成本升高。分企业类型来看,城投子公司、非城投国企收购地块的折扣率较低,分别为8.30%9.67%,民营企业相应折扣率为15.48%

3.土储专项债后续展望

3.1考虑化债的挤出效应,本年土储专项债规模或在5200亿-1.08万亿,二三季度或放量发行

考虑化债的挤出效应,2025年土储专项债规模或在5200亿-1.08万亿元。2017-2019年,土储专项债发行总额接近1.5万亿元,占同期限发行新增专项债的比例为33.38%;根据2025年中央和地方预算草案的报告,新增地方政府专项债务限额44000亿元,以此比例推算,2025年土储专项债发行总额或在1.5万亿元左右。但化债主旋律下,考虑到本轮土储以清理存量为目的,或与2024-2028年每年8000亿元的“特殊新增专项债”存在部分定位重合。分情形计算,2025年土储专项债规模或在5200亿-1.1万亿元:

情形一:将土储专项债额度与特殊新增专项债额度合并计算,4.4万亿*30%=1.32万亿元,其中特殊新增专项债8000亿元,土储专项债5200亿元;

情形二:4.4万亿元额度,排除8000亿元特殊新增专项债,剩余单独计算,3.6万亿*30%=1.08万亿元,其中特殊新增专项债8000亿元,土储专项债1.08万亿元。

从发行节奏来看,2017-2019年土储专项债发行节奏基本与新增专项债发行节奏一致。2025年一季度新增专项债发行节奏偏慢,预计二三季度随着各地“自审自发”细则落实与入库项目确定,相应专项债、土储专项债发行节奏会进一步加快。

3.2若保持相应节奏,2025-2028年城投或可累计节约利息支出近千亿元

从前述分析来看,本次土储专项债短期收储的主要对象集中于城投/城投子公司,化债持续推进背景下,土储专项债的发行可有力缓解城投还本付息压力。按照:1)土储专项债发行的估算中间值(5200+10800)/2=8000亿;2)城投/城投子公司存量土地收储比例(约50%);3)地方政府债利率与相应估算的当前城投融资成本(1.65%与4.50%)进行测算,若土储专项债在2025-2028年持续发行,可压降利息支出约912亿元,且有力缓解城投还本付息压力,助力城投平台完成转型过渡期。

4.风险提示

土地收储可能存在大幅折价风险;基准利率波动率较高背景下,地方债发债成本波动风险;数据提取或测算可能存在一定误差。

加载中...