新浪财经

事关在运、新建储能电站!涉及准入/设计/消防等!华东能源监管局发布电化学储能电站本质安全提升工程的工作方案征求意见

市场资讯 2025.04.22 20:59

储能中国网获悉,4月21日,华东能源监管局发布关于征求《关于实施电化学储能电站本质安全提升工程的工作方案》意见的通知。方案表示,以全面消除电化学储能电站安全风险为重点,严格安全准入,开展电化学储能电站安全治理和“两个一批”专项整治,强力推进落后设备淘汰退出、先进技术工艺推广和电化学储能电站安全科技赋能。

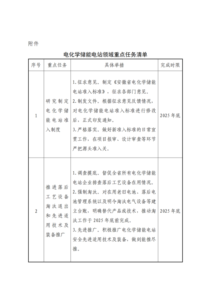
研究制定电化学储能电站准入制度,制定《安徽省电化学储能电站准入标准》。以省政府办公厅名义印发《关于开展电化学储能电站综合治理工作的通知》。

其中方案提出计划2025 年底前完成淘汰退出严重危及电化学储能电站生产安全的工艺设备及有关系统,建成多座安全保障措施完善、技术工艺设备先进的示范电化学储能电站;2026 年底前完成对现有全部电化学储能电站安全改造升级的攻坚任务;2027 年底,全省电化学储能电站本质安全水平明显提升,基本实现高质量发展和高水平安全良性互动。

工作措施方面表示,

实施高危工程项目源头管控行动

严格电化学储能电站准入。严禁 1 年内发 生安全生产事故的单位参与电化学储能电站建设。

加强电化学储能相关产品质量监管。提高储能相关产品及 系统的生产制造企业行业准入门槛,强化企业资质管理,建立健 全储能相关产品及系统生产企业的行业信用体系,适时发布规范企业名单并抄送有关部门。

特别要加强对认证机构的监督管理,鼓励开展储能产品认证,保障储能产品质量。

强化电化学储能电站设计和消防审查。明确不同类型及规模电化学储 能电站设计资质要求,禁止在人员密集场所、 高层建筑内、地下建筑、易燃易爆场所部署储能电站。

实施老旧设施设备更新改造行动

2025 年底前,组织对全省已建电化学储能电 站电池、电池组运行监测系统、电池仓消防系统等进行全覆盖、全链条检查。对不符合国家储能电池等相关产品及系统的强制性标准的、不符合消防系统建设要求的,责令立即停止运行。

督促项目单位及时开展整改,在完成整改并经核查前,不得投入运行。 2026 年1月起,新建电化学储能电站必须经电池质量抽检、消防系统等验收合格后,方可投入运行。

实施电化学储能电站科技赋能行动

力争到 2026 年底做到风险预警精准化、安全管理无纸化, 以信息化管理提质增效,降低劳动强度和管理成本,做到风险早 发现、早预警、早处置。

实施电池本体及管理系统安全风险隐患整治。

实施电化学储能场所安全风险隐患整治。

实施应急处置风险隐患整治。

实施“两个一批”专项整治。2026 年底前完成全部在运储能电站专项整治的攻坚任务。

原文如下:

华东能源监管局关于征求《关于实施电力本质安全提升工程的工作方案》《关于实施电化学储能电站本质安全提升工程的工作方案》意见的通知

根据安徽省安委办《关于商请做好重点领域本质安全水平工作的函》文件要求,我局负责制定电力、电化学储能电站领域工作方案,安徽省能源局配合。现将《关于实施电力本质安全提升工程的工作方案》《关于实施电化学储能电站本质安全提升工程的工作方案》向社会公开征求意见。

此次征求意见时间为2025年4月21日至2025年5月21日。如有反馈意见,请将有关意见以电子邮件形式发至指定邮箱。

联系人:021-23168038  23168035

传真:021-63372330

电子邮箱:chenjie@nea.gov.cn

感谢参与和支持!

华东能源监管局

特别声明:亚太能源微信公众号载其他网站或平台内容、图片(或配图),出于传递更多信息而非盈利之目的,同时并不代表赞成其观点或证实其描述,内容仅供参考。版权归原作者所有,若有侵权,请联系我们删除。

(转自:亚太能源)

加载中...