新浪财经

预见2025:《2025年中国电线电缆行业全景图谱》(附市场现状和发展趋势等)

前瞻网

关注

转自:前瞻产业研究院

行业主要上市公司:金杯电工(002533.SZ);宝胜股份(600973.SH);远东股份(600869.SH);金龙羽(002882.SZ);汉缆股份(002498.SZ);尚纬股份(603333.SH);起帆电缆(605222.SH)等

本文核心数据:电力线缆产量;电线电缆市场规模;企业市场份额

行业概况

1、 定义

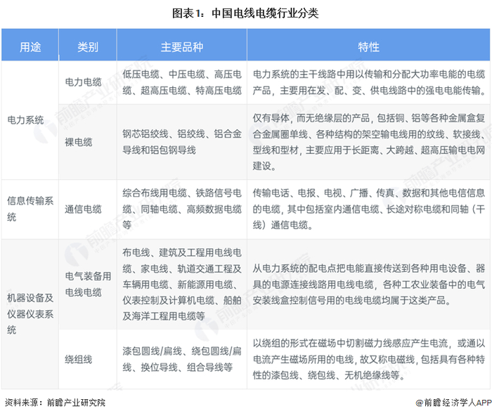
电线电缆,按国际有关规定其定义为“用以传输电(磁)能信息和实现电磁能转换的线材产品”。通常将结构简单无外护套、外径较小的产品称为电线,将结构复杂、有坚固密封外护套、外径较大的产品称为电缆。

电线电缆产品是电气化、信息化社会中必要的配套产品,广泛应用于发电、输配电及终端用电等电力生产、传输及应用的各个环节,与国民经济的发展及人们日常生活密切相关。电线电缆按照用途划分可以分为五大类:电力电缆、通信电缆、电气装备用电线电缆、裸电线以及绕组线。

2、 产业链剖析:下游应用较为广泛

目前,我国电线电缆行业产业链较为成熟,上游行业主要为提供制造电线电缆产品原材料的基础材料行业以及制造交联绝缘套及护套料的橡胶行业,如铜、铝及其合金、聚乙烯、聚氯乙烯化工行业等;中游包括提供电力电缆、通信电缆、电气装备用电缆及裸电线、绕组线等其他类型电缆的电线电缆生产制造企业;下游主要为对电线电缆有需求的行业,如工程机械、通信行业、电力行业、石油化工及建筑行业等。

从企业来看,上游铜、铝及其合金供应商为电线电缆产业提供主要组成材料,主要企业有铜陵有色、楚江新材、海亮股份等。在中游电线电缆制造行业中,制造电力电缆的主要企业有特变电工、青岛汉缆等;制造通信电缆的主要企业有中天科技、亨通集团等;制造电气装备用电缆的主要企业有金杯电工、杭州电缆等;制造裸电线、绕组线的主要企业有精达股份、远程股份等。

3、 行业发展历程:供给和需求方面均在国际上已具有较高竞争力

从全球及中国电线电缆行业发展历程对比情况来看,全球电线电缆行业发展起步较早,且国外经历过不同导电物质作为电缆输送,直到20世纪中电力电缆、通信电缆逐渐成为主流。中国电线电缆行业虽起步较晚,但由于我国对电线电缆生产之重视,中国电线电缆行业于20世纪50年代开始快速发展。新中国成立后,1954年建立沈阳电缆厂(苏联援建),1956年正式投产,我国电线电缆生产从无到有。20世纪60年代以来,我国在导体生产和科研方面进行了大量的工作,生产出电工铝导体。20世纪80年代末,电线电缆行业产值占国民经济产值的0.88%;到1998年,我国电线电缆产值占国民经济总产值1%,反映出它仍有较强的生命力。

20世纪90年代以来,我国电线电缆业获得高速发展,中国也是仅次于美国的世界第二大电线电缆生产国。2011年,中国电线电缆产业规模首次超过美国,成为全球电线电缆行业第一大市场。随后,随着我国电线电缆市场快速发展,行业已经步入成熟阶段。

4、 行业政策方向:推动产业高质量发展

近年来,政府各部门发布了一系列的政策法规以推动国内电线电缆行业健康、快速地发展。《中国电线电缆行业“十四五”发展指导意见》指出,开展高端电工钢低损耗变压器、热塑性环保电缆材料、新型低温室效应环保绝缘气体等相关装备研制,以推动产业升级,促进行业高质量发展;《质量强国建设纲要》提出,要加强包括电线电缆在内的建材质量监管,加大对电线电缆等重点建材产品质量监督抽查力度,以规范行业发展。

行业发展现状

1、国内电线电缆企业数量众多

我国电线电缆行业的企业数量众多,其中以中小企业居多。根据中国企业数据库企查猫,截至2025年3月31日,中国电线电缆行业的主要企业共有21862家,其中以2021年为主要注册热潮,当年注册企业数量为2031家,2025年截至3月31日已有187家企业注册。

注:筛选逻辑行业归类从属于国民经济分类的“电线、电缆制造;国标代码C3831”。

2、近年来电力电缆有所回升

历年《中国工业统计年鉴》数据显示,2011-2015年,全国电力电缆产品产量逐年增长;2016年随着行业落后产能的淘汰,产品不断向高端产品转移,全国电力电缆产量出现较大幅度的下滑,为4635.39万公里,同比下降17%;此后2017-2020年,全国电力电缆产品产量有所回升,但增幅相对较小。2021年全国电力电缆产品产量为6700.13万公里,同比增长27.8%,为近年来最高水平,2022年中国电力电缆产品产量回落至6488.79万公里。结合历年统计数据及市场变动情况,初步核算, 2024年全国电力电缆产品产量约为6970万公里。

注:《中国工业统计年鉴》每版公布上年主要工业产品产量,因《中国工业统计年鉴》未出版2018及2019版,2017年数据参考《中国机械工业年鉴2018》,截至2025年3月31日,2023-2024年数据尚未披露,此处为前瞻估算数据。

3、市场规模稳步增长,近年增速有所放缓

近年来,随着中国电力、石油、化工、城市轨道交通、汽车以及造船等行业快速发展和规模的不断扩大,特别是电网改造加快、特高压工程相继投入建设,以及全球电线电缆产品向以中国为主的亚太地区转移,中国电线电缆行业市场规模迅速壮大,电线电缆制造业已经成为电工电器行业二十余个细分行业中规模第二大的行业。根据中国电器工业协会制导的《2024年中国电线电缆白皮书》披露信息,2020年至2023年电线电缆业绩一直稳定增长,2023年我国电力电缆行业市场规模约为13017.6亿元,同比增长7%;初步核算2024年市场规模达13512.3亿元。

行业竞争格局

1、区域竞争:国内形成多个电线电缆产业集群

从企业数量区域分布来看,目前中国电线电缆企业主要分布于东部沿海地区,以河北、广东、浙江、山东等省份为主。截至2025年3月31日,河北共有相关电线电缆企业数3944家,广东和浙江分别有3507家和2464家相关企业。

注:筛选逻辑行业归类从属于国民经济分类的“电线、电缆制造;国标代码C3831”,经营状态为“存续/在业”。

长三角地区是我国最大的电线电缆生产基地,形成了数个以区域大型电缆企业为龙头的电线电缆企业集群,如以宝胜股份、上上电缆、智慧能源、亨通光电、中天科技、中辰电缆等为代表的江苏企业集群;以杭电股份、万马股份等为代表的浙江企业集群;以太平洋电缆为代表的安徽企业集群;以金龙羽、南洋电缆等企业为代表的珠三角产业集群。宜兴市是我国电线电缆产业最集中的区域之一,区域内配套成熟,企业技术水平、生产能力和市场开拓能力均处于全国领先水平。

2、企业竞争:行业市场集中度低

我国电线电缆行业竞争激烈,市场份额较分散,行业内多数企业规模较小,产品单一且多集中在中低压电线电缆领域,因此中低压电线电缆产品同质化竞争严重。目前,国内大型电线电缆企业、外资企业和合资企业在国内特高压、超高压电力电缆和高端特种电缆如核电、海缆等领域开展市场竞争,在某些细分市场已经形成几家电线电缆企业寡头垄断的竞争格局。

《2024年中国电线电缆白皮书》显示,随着我国电线电缆龙头企业产品技术的不断提升,线缆市场逐渐集中度在提升TOP10企业占整体市场从原来的19%左右提升到了20%以上,整体市场来看TOP5企业相对产品线较全,且在电力电缆、电气装备用电缆、通讯电缆、电磁线等产品领域各市场业绩均属于头部企业。

行业发展前景及趋势预测

1、发展前景:未来五年行业市场规模接近1.5万亿元

随着我国经济社会进一步向绿色环保、低碳节能、信息化、智能化方向发展,电力、建筑、通信、交通运输、新能源等下游产业均促进了电线电缆的市场发展。2025年,国网与南网的总投资额预计将突破8250亿元,较2024年大幅增加2200亿元。特高压和电网升级项目不断落地。根据国家对电线电缆主要应用领域-电力(新能源、智慧电网)、轨道交通、航空航天、海洋工程等规划来看,未来我国电线电缆行业前景向好,行业产品升级趋势明显。预计到2030年,中国电线电缆行业规上企业销售收入接近1.5万亿元。

2、发展趋势:高端智能化进程将加快

未来,国家将持续大力提升风电、光伏发电规模;提高特高压输电通道利用率,加快电网基础设施智能化改造和智能微电网建设,也因此对电线电缆的质量提出了新的要求。在此背景下,行业内领先企业将加大研发投入、完善研发体系,行业研发能力和技术水平将持续提升。同时,随着新能源、高端装备制造业等领域的快速崛起,对特高压、超高压电力电缆和高端特种电缆的需求日益增加,未来电缆行业将加快高端智能化进程。

更多本行业研究分析详见前瞻产业研究院《中国电线电缆行业发展前景与投资战略规划分析报告》

同时前瞻产业研究院还提供产业新赛道研究、投资可行性研究、产业规划、园区规划、产业招商、产业图谱、产业大数据、智慧招商系统、行业地位证明、IPO咨询/募投可研、专精特新小巨人申报、十五五规划等解决方案。如需转载引用本篇文章内容,请注明资料来源(前瞻产业研究院)。

更多深度行业分析尽在【前瞻经济学人APP】,还可以与500+经济学家/资深行业研究员交流互动。更多企业数据、企业资讯、企业发展情况尽在【企查猫APP】,性价比最高功能最全的企业查询平台。

加载中...