新浪财经

2025年中国模拟芯片行业产业链、市场规模、竞争格局及发展前景分析:我国已成为全球最大模拟芯片市场,产品国产化率不断提升[图]

智研咨询

关注

行业概况

模拟芯片由电阻、电容及晶体管等构成,是专门处理连续模拟信号的集成电路芯片。按照功能,模拟芯片主要分为信号链路芯片和电源管理芯片两类。其中,信号链芯片是指具备对模拟信号进行收发、转换、放大、过滤等处理功能的集成电路,将光、磁场、温度、声音等信息转化为数字信号,主要产品包括放大器、滤波器、变频器等。

电源管理芯片在电子设备系统中担负起对电能的变换、分配、检测及其他电能管理的职责。电源管理芯片对电子系统而言是不可或缺的,其性能的优劣对整机的性能有着直接的影响,主要产品类型包括DC-DC类芯片、AC-DC芯片、线性电源芯片、电池管理芯片等。

产品种类进一步细分可分为三大类,即RF(射频)芯片、AD/DA(模数/数模)转换芯片和电源管理芯片;另外还有运放、接口芯片。

模拟芯片产业链上游为材料及设备供应,主要包括硅晶圆、电子特气、光刻胶、湿化学品、靶材、封装材料等半导体材料,以及光刻机、刻蚀机、薄膜沉淀设备等半导体设备。产业链中游为模拟芯片设计与制造环节,代表厂商有纳芯微、思瑞浦、英集芯、韦尔股份晶丰明源、明微电子、唯捷创芯、卓胜微、国民技术等。产业链下游为模拟芯片应用领域,主要包括通信、汽车电子、工业、消费电子、医疗器械、航天航空等。

全球市场

近年来受益于PC、通信、可穿戴产品、AIoT设备等电子设备的品类和市场容量的扩张,全球模拟芯片的市场规模总体呈扩张趋势。数据显示,2023年全球模拟芯片市场规模已从2019年的539亿美元增长至948亿美元。初步统计预估,2024年全球模拟芯片市场规模已进一步增长达到983亿美元,且从长期来看,随着人工智能、高性能运算、新能源汽车等领域需求增长,模拟芯片市场规模有望进一步扩大。

模拟IC市场规模大,海外龙头历经数十年积累和多番行业相互并购,当前已经形成了相对稳定的行业格局,并且占据全球较高市场份额。在模拟芯片领域,美国企业占据主导地位,前十名中有六家美国企业,总市场份额达44%。

其中,德州仪器在全球模拟芯片领域市占率第一,公司的业务主要集中在美欧市场。德州仪器最初专注于电子设备和电子元件的制造,随后逐渐转向半导体领域,当前已经发展成为全球最大的模拟芯片制造商之一,2023年德州仪器在全球的市场份额高达19%。此外,欧洲企业也具有一定的市场竞争力,包括英飞凌、意法半导体和恩智浦等企业,合计市场份额为18%。

国内市场

目前,我国已是全球最大的模拟芯片消费市场,2021年我国大陆模拟芯片市场占据全球市场的43%。2012-2018年,国内模拟芯片销售规模持续稳定增长,年均复合增长率约为9%;2019-2020年,受新冠疫情影响,国内市场增速明显放缓;2021年开始,随着国内疫情政策放开,以及新能源汽车、5G通信、物联网等新兴应用领域加速发展,我国模拟芯片市场需求呈现日益增长态势,产业规模加速扩容。数据显示,2023年我国模拟芯片市场规模已从2019年的2497亿元增长至3026.7亿元,2024年已进一步增至3100亿元以上。

模拟芯片行业起步于欧美等发达国家,多年的发展使得境外厂商在技术积累、客户资源、品牌效应等方面形成巨大优势。因此,目前国内模拟集芯片市场依然由境外企业主导。但近些年来,得益于国家政策支持力度增强,我国模拟芯片等半导体产业加速发展,半导体产业链生态不断成形,促使我国大陆模拟芯片自给率呈现稳步增长态势,2023年已由2019年9%提升至15%左右,2024年已增至16%以上。未来,随着技术的进步和市场需求的变化,国内模拟芯片企业正有序将产品应用领域拓展至汽车、工控等新兴市场,我国模拟芯片国产化自给率有望进一步提升。

企业格局

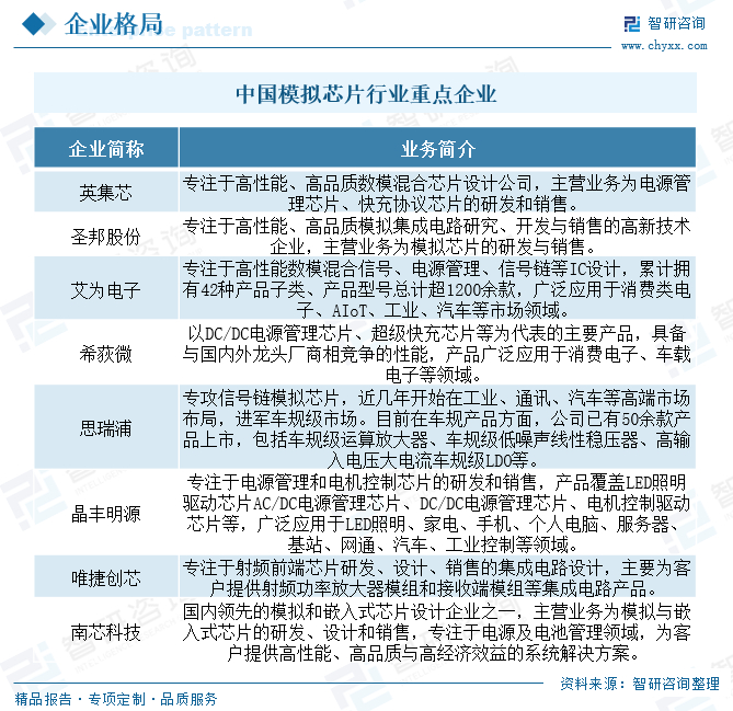
全球模拟芯片市场竞争激烈,主要由欧美跨国公司主导,我国本土公司在市场份额方面相对有限。大多数国内模拟芯片企业起步较晚,目前国内企业在中国市场占比较低,但是发展迅速。数据显示,2023年全球IC销售额中,模拟电路占比19%;我国上市公司中的模拟芯片公司营收占比27%,远超国际水平。国内主要模拟芯片厂商包括圣邦股份、纳芯微、卓胜微、唯捷创芯、南芯科技、艾为电子等。值得注意的是,模拟芯片行业内并购也已成为模拟芯片公司快速获得人员团队扩张、产品线扩充的重要手段,近年来的缺芯潮更是加速了大公司合并小厂商进程。

圣邦微电子(北京)股份有限公司成立于2007年1月26日,2017年6月6日在深圳证券交易所创业板挂牌上市,股票简称“圣邦股份”。圣邦股份是专注于高性能、高品质模拟集成电路研究、开发与销售的高新技术企业。

圣邦股份产品全面覆盖信号链和电源管理两大领域,其中,信号链类模拟芯片有各类运算放大器、仪表放大器、比较器、SAR模数转换器(SARADC)、Δ-Σ模数转换器(Δ-ΣADC)、Pipeline模数转换器(PipelineADC)、数模转换器(DAC)、模拟前端(AFE)、音频功率放大器、AudioDAC、视频缓冲器、线路驱动器、模拟开关、温度传感器、电平转换芯片、接口电路、电压基准芯片、小逻辑芯片等.

公司电源管理类模拟芯片包括有LDO、系统监测电路、DC/DC降压转换器、DC/DC升压转换器、DC/DC升降压转换器、背光及闪光灯LED驱动器、AMOLED电源芯片、PMU、过压保护、负载开关、电池充放电管理芯片、电池保护芯片、马达驱动芯片、MOSFET驱动芯片等,同时两大领域均在众多品类不断推出车规级新产品。

目前,圣邦股份模拟芯片产品已广泛应用于工业控制、汽车电子、通讯设备、消费类电子和医疗仪器等领域,以及物联网、新能源和人工智能等新兴市场。数据显示,2024年前三季度,圣邦股份营业收入为24.45亿元,同比增长29.96%。

上海南芯半导体科技股份有限公司成立于2015年8月,2023年4月在上海证券交易所科创板挂牌上市,股票简称“南芯科技”。南芯科技是国内领先的模拟和嵌入式芯片设计企业之一,主营业务为模拟与嵌入式芯片的研发、设计和销售,专注于电源及电池管理领域,为客户提供端到端的完整解决方案。公司现有产品已覆盖移动设备电源管理芯片(含有线充电管理芯片、无线充电管理芯片、锂电管理芯片、其他移动设备电源管理芯片)、通用电源管理芯片、适配器电源管理芯片、汽车电子芯片,已是我国模拟芯片设计行业的领先企业。数据显示,2024年前三季度,南芯科技营业收入为18.99亿元,同比增长57.49%。

发展趋势

1、市场需求持续增长

随着消费电子、汽车电子、工业自动化等领域的快速发展,模拟芯片的市场需求持续增长。特别是在汽车电子领域,随着新能源汽车的普及和智能化水平的提升,对模拟芯片的需求日益增加。同时,智能家居、智慧城市等新兴应用场景的不断涌现,也为模拟芯片提供了广阔的市场空间。预计未来几年,我国模拟芯片市场将保持稳定的增长态势。

2、企业研发投入力度日益增强

技术创新是推动模拟芯片行业发展的关键因素。近年来,我国在模拟芯片设计、制造和封装测试等方面取得了显著进展。随着5G、物联网、人工智能等技术的快速发展,模拟芯片需要不断提升性能、降低功耗和成本,以满足市场需求。因此,企业需要加大研发投入,推动技术创新和产业升级,提升产品竞争力。

3、国产模拟芯片国际知名度不断提升

随着全球化的深入发展,我国模拟芯片行业需要积极参与国际竞争与合作。一方面,企业可以通过并购、合资等方式,获取先进技术和管理经验,提升国际竞争力;另一方面,可以加强与国外企业的合作与交流,共同开发新产品、拓展新市场。通过国际化布局与合作,推动我国模拟芯片行业走向世界舞台。

以上数据及信息可参考智研咨询(www.chyxx.com)发布的《中国模拟芯片行业市场全景评估及发展前景研判报告》。

加载中...