新浪财经

Nat. Commun. | 南京农业大学王秀娥教授团队在抗小麦黄花叶病基因Ym1的克隆和功能机制解析方面取得重要进展

市场资讯 2025.04.20 00:08

2025416日,南京农业大学农学院王秀娥教授团队在《Nature Communications》发表了题为“A wheat CC-NBS-LRR protein Ym1 confers WYMV resistance by recognizing viral coat protein”的研究论文。该研究通过经典遗传学方法结合突变体创制、转录组和比较基因组分析,成功克隆了目前生产上应用最广、来自山羊草属外源片段渐渗的抗小麦黄花叶病基因Ym1,系统阐明了其从根部源头阻断病毒侵染的抗性机制。

20世纪60年代,由小麦黄花叶病毒(Wheat yellow mosaic virus, WYMV)引起的小麦黄花叶病毒病在我国四川首次报道,90年代在江苏苏中等地区重发,最初命名为小麦梭条花叶病,后更名为小麦黄花叶病。WYMV通过土壤中禾谷多黏菌(Polymyxa graminisPg)作为介体侵染和传播,因此培育和利用抗病品种是最有效和根本的防控措施。不同研究团队在2DL3BS5AL6DS等染色体上定位了抗性位点,其中位于2D上的基因被多个研究团队反复报道,分别命名为QYm.nau-2D(本研究团队)YmYFYmIbQ.Ymym等,但该基因尚未克隆,其介导的抗性遗传机理也不清楚。

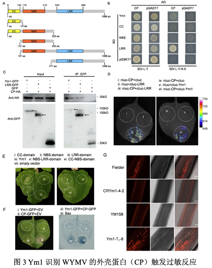
2023年,我们发现Ym1来自一个山羊草属物种的外源渐渗(Chen et al., 2023, TAG),由于定位区间重组抑制,增加了Ym1克隆的难度。为此,研究团队引入中国春ph1b突变体促进同源重组,将定位区间缩小至5.8 Mb区间(Fielder 2D: 610.7Mb~616.5 Mb);对EMS诱变获得的感病突变体进行重测序,与Fielder(携有Ym1)基因组序列比对,发现候选区间内仅有编码CC-NBS-LRR类抗病蛋白(NLR)基因(TraesFLD2D01G565300)在3个突变体中均发生序列变异;转录组分析表明,该基因受WYMV侵染诱导在根部特异上调表达;共线性分析发现,该基因仅存在于Fielder等携有Ym1的品种中,在其他品种中缺失;因此将其视为Ym1唯一候选基因。功能验证显示,NLR靶向敲除突变体及其基因敲低植株均丧失抗性,而过表达NLR的转基因植株则抗病性增强,证实该NLRYm1的目的基因。

进一步研究发现,Ym1通过识别并与WYMV外壳蛋白(CP)互作触发免疫反应:其LRR结构域与CP互作,CC结构域引发细胞坏死。亚细胞定位表明,Ym1在细胞核和细胞质中均有分布,Ym1-CP互作后,Ym1发生核-质重定位(从细胞核转移至细胞质),将其从抑制状态变为激活状态,引发过敏反应,从而赋予根部特异表达的Ym1抵御病毒向根的中柱鞘侵入的能力,阻止病毒进入地上茎叶部位。值得注意的是,Ym1仅抑制病毒侵染,不影响Pg在根部的定殖。

来源分析发现,Ym1仅在山羊草属部分物种中存在同源基因(89.2%-99.6%),例如高大山羊草(Ae. longissima)、西尔斯山羊草(Ae. searsii。其中Ym1与小亚山羊草(Ae. columaris, UcUcXcXc)和三芒山羊草(Ae. neglecta, UnUnXnXnUnUnXnXnNnNn)的Ym1同源基因(分别来自XcXn亚基因组)序列相似性大于99.4%,推测Ym1可能通过多倍体山羊草属物种与普通小麦杂交渐渗进入栽培小麦。

最后,研究团队提出Ym1介导的WYMV抗性的可能模型:Ym1表达具有根部特异性,病毒侵染诱导上调表达;Ym1在没有病毒感染时以自抑制状态存在于细胞核和细胞质,病毒侵染时,Ym1识别WYMVCP,抗病蛋白转变为激活态并出核进入细胞质,触发过敏反应,从而阻断病毒侵入根中柱鞘细胞和地上部组织。

本研究由南京农业大学已毕业博士陈一鸣、博士研究生孔德卉、青年教师王宗宽副研究员为共同第一作者,王秀娥教授与肖进副教授为共同通讯作者。宁波大学陈剑平院士和羊健教授团队、中国农科院的张学勇研究员、杨平研究员为本研究提供了指导和大力支持。河南农业大学陈锋教授、孙炳剑教授、江苏里下河农科所小麦育种团队、盐都农科所郭红研究员团队在多年抗性鉴定中给予大力支持。南京大学孙博教授团队助理教授陈炜博士、南京农业大学植保学院陶小荣教授、南京农业大学农学院王海燕教授、王巍教授、温明星副研究员、孙丽博士参与本工作。威斯康辛大学麦迪逊分校翁益群教授、悉尼大学Robert A. McIntosh教授和澳大利亚CSIROEvans Lagudah教授在写作中给予了宝贵意见。本研究获国家自然科学基金、江苏省重点研发计划等项目资助。

主要参考文献:

[1] 张清平王秀娥王耀南赵彦王海燕王苏玲陈佩度小麦品种梭条花叶病抗性基因遗传分析及分子标记筛选遗传学报, 2005, 32: 733-737.

[2] J. Xiao, X. Chen, Z. Xu, J. Guo, Z. Wu, H. Wang, X. Zhu, M. Nie, T. Bie, S. Cheng, T. Zhu, M. Luo, F.M. You, X. Wang. Validation and diagnostic marker development for a genetic region associated with wheat yellow mosaic virus resistance, Euphytica, 2016, 211: 91-101.

[3] X. Zhu, H. Wang, J. Guo, Z. Wu, A. Cao, T. Bie, M. Nie, F.M. You, Z. Cheng, J. Xiao, Y. Liu, S. Cheng, P. Chen, X. Wang. Mapping and validation of quantitative trait loci associated with wheat yellow mosaic bymovirus resistance in bread wheat, Theoretical and applied genetics, 2012, 124: 177-188.

[4] Y. Chen, J. Ji, D. Kong, X. Tang, M. Wen, G. Wang, K. Dai, P. Shi, X. Zhang, H. Zhang, C. Jiao, Z. Wang, L. Sun, C. Yuan, H. Wang, X. Zhang, B. Sun, X. Fei, H. Guo, J. Xiao, X. Wang. Resistance of QYm.nau-2D to wheat yellow mosaic virus was derived from an alien introgression into common wheat, Theoretical and Applied Genetics, 2023, 136: 1-16.

[5] Y. Chen, D. Kong, Z. Wang, J. Liu, L. Wang, K. Dai, J. Ji, W. Chen, X. Tang, M. Wen, X. Zhang, H. Zhang, C. Jiao, L. Sun, H. Wang, X. Fei, H. Guo, B. Sun, X. Tao, W. Wang, J. Yang, X. Wang, J. Xiao. A wheat CC-NBS-LRR protein Ym1 confers WYMV resistance by recognizing viral coat protein, Nature communications, 2025, 16: 3630.

小麦族多组学网站http://wheatomics.sdau.edu.cn

投稿、合作等邮箱:shengweima@icloud.com

(转自:小麦研究联盟)

加载中...