新浪财经

A500投资新工具:中证A500指数增强ETF,细分行业龙头中寻找alpha机会【华福金工·李杨团队】

市场投研资讯

关注

(来源:贝塔阿尔法)

2)国内指数增强ETF的发展情况:2021年起,截至2025年3月,指增ETF产品共发行34只,总规模约70亿元,发行高速扩容,大宽基指数受机构青睐。

3)当前选择A500指数的投资逻辑:2025年,货币政策、财政加码支持经济渐进复苏,DeepSeek推动AI+产业升级,A500保持龙头优先、行业均衡,兼具成长与防御属性。

 4)为何A500适合做指数增强:行业方面,兼顾传统与新兴产业,前十大成分股集中度仅20%,半导体、创新药等细分赛道龙头业绩爆发期贡献显著超额收益,整体兼具均衡性与Alpha潜力。

标的指数:中证A500指数(000510.SH)

 1)标的指数基本信息:样本剔除ESG评级C及以下证券,优选沪深股通标的及三级行业龙头,保持样本行业市值分布与样本空间尽可能一致。

2)成分股行业分布:重点关注电子、电力设备、医药等新兴产业(占比34%),必选防御性行业占比25%。

3)成分股市值分布:大市值主导,61%成分股市值超千亿,小盘股仅占0.15%,剩余市值区间占比分布均衡。

 4)成分股估值分析:中证A500前十大权重股2025年一致预期ROE超15%,2023年股息率平均达3.87%,高于市场均值,具备投资价值。

 5)指数业绩表现对比:中证A500长期、中短期收益表现优于沪深300、上证50指数,收益优势显著,具备长期投资价值。

优质的投资标的:摩根中证A500增强策略ETF(563550)

    1)场内交易优势凸显:相比场外基金的申赎模式,ETF基金报价频率更高、无需承担场外申赎产生的相关费用,使交易更加便利。 

2)管理人产品覆盖全面,投资团队投研经验丰富:摩根基金产品线完善,覆盖多种类型产品;ETF平台覆盖全球,投资选择多样。团队平均从业经验超10年,立足前沿量化策略和投资组合理论,深入挖掘数据统计规律和交易机会,利用量化多因子模型寻求超额收益。

3)基金经理:毛时超、胡迪,投研经验丰富。

风险提示

    本报告所有分析均基于公开信息,不构成任何投资建议;若市场环境或政策因素发生不利变化将可能造成行业发展表现不及预期;报告采用的样本数据有限,存在样本不足以代表整体市场的风险,且数据处理统计方式可能存在误差;过往业绩不代表未来表现;历史规律总结仅供参考,或不会完全重演。

//  报告正文  //

01

中证A500指数增强ETF优势显著

1.1 指数增强ETF与场外指数增强基金对比

1.1.1 红利策略的理论基础

    指数增强型ETF是在紧密跟踪基准指数的基础上,通过量化策略进行主动优化管理,追求超越基准收益的ETF产品。因此,它与指数增强基金的核心理念高度相似,在其基础上结合了ETF高效的交易模式,即可通过交易所在账户上进行买卖操作,拥有灵活的交易功能,兼具流动性与透明度。而场外指数增强基金是传统开放式基金,仅支持场外申赎,但同样是通过基本面+量化的方法进行积极地组合管理与风险控制,力争实现超越目标指数的投资收益。

1.1.2 指数增强ETF相比场外指数增强基金优势凸显

指数增强型ETF的对比主要可从以下维度考虑,包括交易场所,交易时效,资金效率,套利机会,投资管理,以及成本结构等,而我们主要关注其收益对比与费率对比。

    通过对比我们发现,指数增强ETF在交易灵活性方面,不仅可在一级市场申购和赎回,还可在二级市场依据市场价格进行实时交易,从而提高资金使用效率。同时投资者可进行场内套利;信息披露方面,指数增强 ETF 将在每个交易日公告的申购赎回清单中披露持仓,信息更公开透明,投资人对标的信息掌握更加全面及时。

1.1.3 场内指数增强ETF和场外指数增强基金产品业绩与费率对比

    统计2021年以来截至2025年3月,指增ETF产品共计发行34只。在上交所与深交所上市的均有涉及,且跟踪的指数十分广泛,包括沪深300指数,中证500指数,中证1000指数,中证2000指数等宽基指数,创业板指,创业板综,科技100等指数,还包括消费红利,芯片产业,光伏产业等指数。

    从费率上来看,场内指数增强ETF在管理费,托管费以及销售服务费上,均略少于场外指数增强基金,其中管理费的差距较大,达到0.18%。在销售服务费方面,场内基金不收取,场外金收取0.0007%。

    在场内外基金业绩表现上,我们从各宽基场内外表现来看, 2020年场内基金远远好于场外基金。而在2022年,2023年,跟踪沪深300和中证500场内基金虽表现不如场外基金,但差距较小。而在2025年,场内场外基金在跟踪中证1000指数和中证2000指数上的表现尤为突出,尤其在中证2000的表现上。

1.2 国内指数增强ETF的发展情况

1.2.1 指数增强型ETF整体发展情况

    2005年5月,首支跟踪宽基指数的指增ETF产品发行,这也标志着国内指数增强基金正式进入场内交易。2021年开始,增强ETF进入高速发行阶段。统计自2021年至今发行的产品,指数增强型ETF市场整体规模相对有限,目前存续的34只产品合计规模约70亿元。从规模分布看,仅国泰沪深300增强策略ETF单只规模超20亿元,其余产品均不足10亿元。在二级市场表现方面,多数基金处于折价交易状态,且跟踪相同基准指数的ETF产品间存在业绩分化现象。

    2021年境内指数增强型ETF发行4只,2022年增至9只,2023年进一步上升至13只;2024年回落至7只,2025年第一季度暂录得1只。

    近年指增类基金的规模呈波动上升趋势,规模增长既受份额变化影响,也与净值波动有关,可能在某些时段投资者申购较多,推动份额增长,而在另一些时段,市场波动导致净值变化,进而影响规模。在2022年10月至2023年10月,规模从约27亿元增长到64亿元,份额从约35亿份增长到78亿份,期间虽有波动,但整体趋势向上,表明这一时期规模增长主要由份额增加推动,即投资者持续申购基金,同时净值可能也有一定增长,但份额变化是主导因素。

    从2021年至2025年发行的指数增强型ETF标的各年收益率表现来看,不同规模指数的收益特征呈现显著分化。指数增强型ETF的收益分化反映了市场风格与资金偏好的动态变化。

1.2.2 指数增强型ETF持有人结构

    根据24年中报,各类别宽基指数增强ETF的平均持有人结构分析,我们可以发现机构投资者在某些基金中的集中度显著。

    对比几类宽基指增ETF前10大持有者占比,MSCI中国A50、科创50的持有者更为集中,前10大持有者占比之和分别达到66.31%和60.92%。此外,机构投资者较为偏好中证800和1000指数增强ETF,其机构投资平均比例分别为61.80%和55.97%。

1.3 当前选择中证A500指数的投资逻辑

1.3.1 宏观经济复苏与政策托底,DeepSeek浪潮利好A500

    2025年国内经济呈现渐进式复苏态势,企业盈利周期触底回升。2024年四季度PMI连续处于扩张区间,工业企业利润增速逐步收窄,叠加财政政策加码和货币政策宽松,基本面修复为股市提供支撑。

 其中,货币政策转向“适度宽松”,2024年12月重要会议提出“实施更加积极的财政政策和适度宽松的货币政策”,这是2010年来中央首次改变货币政策立场,释放降准降息空间,市场流动性预期改善。历史数据显示,类似政策周期,如2008-2010年,利率快速下行,推动风险资产估值修复。此次新政策或一定程度表示货币政策上更加积极,短期内支持性政策延续,降准降息仍有空间,有望推动更多积极有为的宏观政策与逆周期调节。除了货币政策,财政政策逐步向更为积极的方向调整,这意味着基建投资、社会保障支出等方面将会有更多的资源倾斜。这样的背景下,中证A500指数将会受到更多利好。中央经济工作会议明确“稳增长”基调,政策重点支持科技创新、新质生产力及内需消费,与A500指数覆盖的科技、医药、新能源等新兴行业高度契合。此外,并购重组政策松绑为行业整合注入活力,进一步推动指数成分股优化。

 DeepSeek等相关大模型的颠覆性技术红利正呈现显著的跨行业外溢效应,其开源架构与高性价比优势不仅重塑科技产业格局,更通过底层逻辑重构催化医药、消费、新能源等传统行业的智能化跃迁,形成全产业链的“AI平权”浪潮。

 医药领域,AI通过加速药物发现与临床试验优化实现范式突破;消费领域,DeepSeek的轻量化模型激活端侧AI商业场景。技术扩散路径印证了“AI+产业”的乘数效应:开源生态降低各行业智能化门槛,推理成本下降使长尾场景商业化成为可能,而数据驱动的决策范式正在重构从研发到运营的价值链。

1.3.2 行业配置与结构性优势

 相较于传统的沪深300,A500指数更能反映中国经济结构的转型与升级,它不仅关注大盘股的表现,还包括成长性强的小盘股,使其能够覆盖更广泛的行业和市场细分。这种结构化的投资方式,将为投资者提供更丰富的投资选择,同时降低投资波动性。

 中证A500指数涵盖了A股各行业最具代表性的500家上市公司证券。截止至2025年3月28日,中证A500指数总市值约为55万亿元,指数总市值覆盖度约为55%左右,具备较好的市场代表性。规模属性方面,对大、中、小市值公司均有一定覆盖,A500指数市值分布比可比宽基更均衡。

 中证A500指数在编制方法上:首先选取过去一年日均成交额前90%的证券,剔除中证ESG评级C及以下的证券。然后锁定总市值前1500且属沪/深股通的主板证券,所属三级行业自由流通市值占比≥2%。保持龙头优先的原则,在待选样本中,优先选取三级行业自由流通市值最大或总市值在样本空间内排名前1%的证券作为指数样本。指数最新样本共纳入全部35个中证二级行业龙头公司,以及90余个三级行业龙头公司。保证行业均衡,在剩余待选样本中,从各中证一级行业按照自由流通市值选取一定数量证券,使样本数量达到500只,且各一级行业自由流通市值分布与样本空间尽可能一致。

 这种设计确保指数能够全面反映细分领域的隐形冠军,例如半导体设备、生物医药等新兴领域,避免传统宽基指数因行业覆盖不足导致的“盲区”风险。中证A500前十大成分股权重仅约20%,显著低于沪深300(约23%),降低单一行业或个股波动对整体指数的影响。

1.4 为何中证A500适合做指数增强

1.4.1 指数较为均衡,增强策略表现相对较好

 行业均衡,兼顾传统产业与新兴产业。从行业覆盖来看,中证A500指数在35个中证二级行业覆盖度为100%,中证三级行业的覆盖度在98%以上,能够较为全面地反映A股各行业最具代表性企业的整体表现。此外,与主流宽基指数相比,中证A500指数持股集中度也相对较低。

 行业配置上,中证A500指数相对于沪深300,中证A500,在军工、医药、TMT、新能源、汽车等新质生产力方向实现超配,科技、成长题材占比更高,所以中证A500指数也被认为是最能代表新质生产力的指数之一。

 风格均衡,兼顾价值与成长。在传统价值型行业中,中证A500在银行、食品饮料等行业的权重显著低于沪深300,但仍保留一定比例,其中,必选消费、公用事业等低波动行业占比约25%,在市场调整期提供抗跌性,并提供稳定的股息收益和防御属性。在新兴成长型行业方面,电子、电力设备、医药生物、计算机等新兴产业合计权重超34%,其中专精特新企业占比41%。

 市值跨度广,大、中、小市值均有一定覆盖。中证A500指数在选样时,并非单纯依据市值排序,而是要求每个中证三级行业内自由流通市值占比不低于2%,并优先选取各行业的代表性龙头公司,确保新兴行业的中小市值企业有机会入选。这一规则避免了传统宽基指数因过度依赖市值筛选导致的行业集中问题,例如减少金融、消费等传统行业的权重,增加电子、新能源等新兴产业的占比。

 指数通过“先选龙头,再行业均衡”的方式,使一级行业的自由流通市值分布与全市场样本空间一致,从而避免单一行业主导风险。

1.4.2 新兴行业蕴含更多alpha机会

 中证A500指数纳入更多新兴行业龙头公司,涵盖了较多处于成长期的公司。长期看,投资该指数最容易把握企业从1-N的高速成长投资机会。目前,新兴行业处于技术迭代与产业扩张期,龙头企业从技术突破到市场放量的成长确定性更高,超额收益空间更大。例如,半导体设备、创新药等细分领域的龙头公司,其业绩爆发期可贡献显著Alpha。

 细分赛道龙头有着稳定的竞争力,困境反转和第二曲线的事件机会Alpha可观。细分龙头的竞争优势可抵御行业波动,其困境反转或战略转型事件往往带来阶段性Alpha,量化策略可通过事件驱动模型捕捉此类机会。

1.4.3 选股自由度高、策略容量大

 中证A500成分股数量众多,选股自由度高。中证A500指数包含500只成分股,覆盖100%的中证三级行业。这一广泛的覆盖范围提供了丰富的选股空间,有助于根据不同的投资策略进行灵活配置。同时,中证A500指数在编制过程中,优先选取各行业的龙头企业,同时也纳入了更多新兴行业的领先公司。这种配置使得指数在成长性、盈利能力等方面具有多样性,能够满足不同类型alpha策略的需求。

 中证A500策略容量高于沪深300。相较于沪深300指数,中证A500指数的成分股数量更多,覆盖的行业范围更广。这种结构使得中证A500指数在实施量化策略时具有更高的容量,能够容纳更多的资金流入而不容易引起市场价格的剧烈波动。

02

标的指数:中证A500指数(000510.SH)

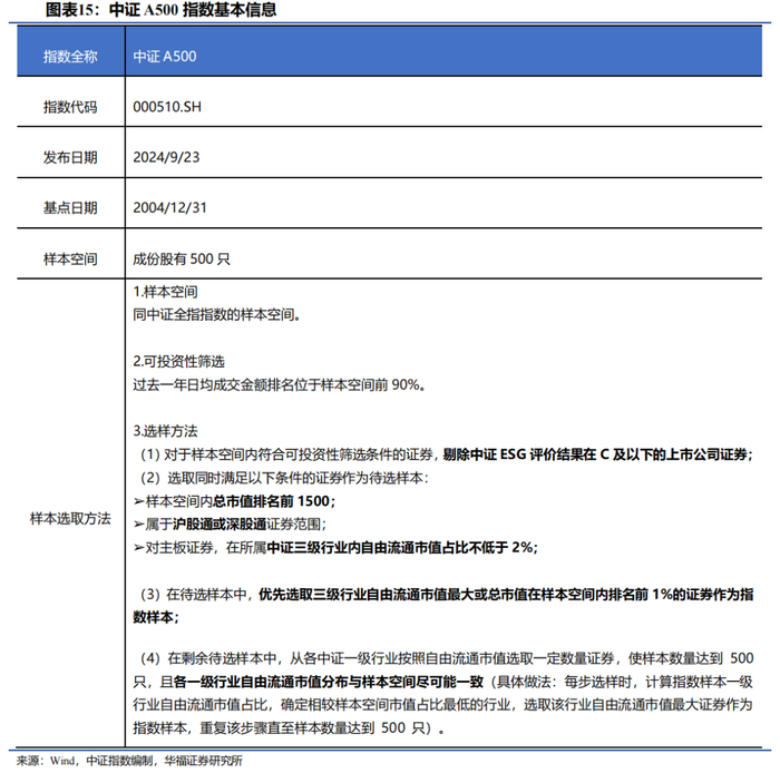
2.1 标的指数基本信息

   中证A500(指数代码:000510.SH)指数从各行业选取市值较大、流动性较好的500只证券作为指数样本,以反映各行业最具代表性上市公司证券的整体表现。中证A500以2004年12月31日为基日,1000点位基点,发布日期为2024年9月23日。

   中证A500指数在编制方案上具备以下四大特点,使其相对沪深300等主流宽基指数而言,更具代表性和投资性:

   1) 利用ESG负面剔除。ESG得分极低的公司可能面临爆雷风险,剔除这类股票能提高组合收益及稳定性。

   2) 选取属于沪深股通证券作为待选样本。选取样本时增加了沪深股通证券的限制条件,提升外资参与配置的便利度,提高了中证A500指数的流动性。

   3) 下沉至中证三级细分行业优选龙头股。兼顾了市值相对较小的细分行业龙头股票,避免了对大市值个股分配过大权重,使得指数成分股在行业的分布上更均衡。

   4) 保持指数样本行业市值分布与样本空间尽可能一致。行业均衡的设置使得中证A500在具备市值代表性的同时,也更具备行业代表性。

2.2 成分股行业分布

截至2025年3月25日,中证A500指数成分股中,56只属于中信一级行业分类中的电子行业,41只属于中信一级行业分类中的电力设备及新能源行业,10只属于中信一级行业分类中的银行行业。从成分股对应中信一级行业来看,市值分布前五的行业构成了中证A500指数44.60%的权重。

   长期趋势来看,行业占比较高的电子、电力设备及新能源、银行、医药、食品饮料行业近年来均取得了不错的收益,长期配置价值显现。

2.3 成分股市值分布

   中证A500指数成分股的总市值分布与宽基指数沪深300相似,主要涵盖大市值个股。截至2025年3月25日,沪深300指数成分股权重74.33%市值超过1000亿元,中证A500指数权重61.02%的成分股市值超过1000亿元,成分股权重15.68%市值在500-1000亿元,23.16 %的成分股市值在100-500亿元之间。

   大市值成分股占比超61%,100亿以下成分股占比仅0.15%,剩余市值区间均占比分布较为均衡。中证A500指数成分股市值分布在100-300亿元、300-500亿元、500-1000亿元的市值区间同样有一定的占比。

2.4 成分股估值分析

   截至2025年3月25日,中证A500指数成分股前10大权重股权重合计约20.30%,成分股集中度适中,前十大权重股集中在各行业龙头企业。前十大成分股2025年一致预期ROE较高、2023年股息率较高,具备投资价值。

2.5 指数业绩表现对比

    中证A500指数从2014年12月31日至2025年3月25日,累计单位净值高于沪深300、上证50等主流宽基指数,长期持有中证A500指数可能比长期持有沪深300等宽基指数的收益高。

    截至2025年3月25日,中证A500指数的长期(近十年、近八年、近五年)、中短期(近一年、近半年)收益表现优于沪深300、上证50指数。近十年、近八年、近五年中证A500指数分别跑赢沪深300指数5.64pct、4.09pct和4.76pct,收益优势显著,或具备长期投资价值。

03

优质投资标的:摩根中证A500增强策略ETF(563550)

    摩根中证A500增强策略ETF(563550)将于2025年4月21日发行,产品管理费率0.50%,托管费率0.10%。

    相对于场外基金的申赎模式,ETF基金提供了场内二级市场交易的便利性。与同在场内交易的LOF基金相比,ETF基金进一步提供了日内更高频率的报价,投资者可以根据日内的市场行情实时判断,更加精准地把握投资机会。同时ETF交易相对于场外基金来说费用更加低廉,场内ETF交易不需要承担场外申赎产生的申购费、赎回费,为投资者提供了更加便利的交易工具。结合一级市场成分股申赎的机制以及二级市场日内交易确认的方式,投资者还可以基于对市场行情的判断进行场内、场外的ETF套利交易。

04

基金公司与量化团队

4.1 摩根基金产品覆盖多元

    摩根基金成立于2004年,由摩根资产管理和上海信托共同组建,2023年,经中国证券监督管理委员会批准,摩根资产管理完成了对上投摩根基金的全资控股。

    摩根基金公司旗下拥有丰富多元的基金产品线,覆盖股票型、债券型、混合型、货币市场型、FOF和QDII等多种类型产品。截止2025年3月25日,摩根基金共管理运作105只基金,管理资产规模达1844.39亿元。

4.2 摩根资产管理ETF平台覆盖全球,国内投资团队经验丰富

    截至2024年12月31日,摩根资产管理是全球第二大主动ETF管理人,全球ETF管理总规模达2260亿美元(约合1.6万亿人民币),拥有全球第一大、第二大的主动管理ETF,2024年主动型ETF净流入全球居首。

    摩根资产管理中国指数及量化投资团队背景多元,平均从业经验超10年,立足于业内前沿的量化策略和投资组合理论研究,深入挖掘数据中的统计规律和交易机会,通过持续迭代的“量化多因子”模型精选个股,并考虑ETF的交易属性,在追求超额的同时争取更高胜率,力争提供持续稳定的超额收益。

    在摩根基金管理(中国)的产品线中,截至2025年3月25日,ETF产品数量共8只,管理规模达232.68亿元,包含宽基指数、行业主题和跨境型,满足不同的投资需求。

05

基金经理:毛时超、胡迪

5.1 基金经理:毛时超先生

   毛时超先生曾任平安基金管理有限公司量化研究员、基金经理,自2020年5月9日起担任基金经理,2021年11月加入摩根基金管理(中国)有限公司。现任指数及量化投资部基金经理,目前在管产品6只,在管规模16.44亿元。

5.2 基金经理:胡迪女士

   2008年起,胡迪女士先后任纽约美林证券全球资产管理部高级分析师,纽约标准普尔量化投资主管。2012年底回国,担任中国国际金融股份有限公司资产管理部执行总经理,量化团队负责人,曾参与管理数十亿美元的全球量化投资组合。2020年5月加入摩根基金管理(中国)有限公司,现任指数及量化投资部总监兼基金经理,目前在管产品7只,在管规模86.19亿元。

06

风险提示

    1) 本报告所有分析均基于公开信息,不构成任何投资建议;

    2) 本报告的分析基于当前的市场状况及政策背景,但宏观经济形势、监管政策、国际贸易环境等外部因素存在不确定性,若市场环境或政策因素发生不利变化将可能造成行业发展表现不及预期;

    3) 报告采用的样本数据有限,存在样本不足以代表整体市场的风险,且数据处理统计方式可能存在误差;

    4) 报告中引用的历史业绩和市场表现仅作参考,历史的投资回报和市场走势不保证未来表现;

    5) 历史趋势和规律总结基于过去的市场观察,但市场环境、政策调整以及技术变革等因素可能会影响未来的行业动态,可能不会完全重演;

>>>

研究报告名称:《A500投资新工具:中证A500指数增强ETF,细分行业龙头中寻找alpha机会》

对外发布时间:2025年4月16日

报告发布机构:华福证券研究所

本报告分析师:李杨 SAC:S0210524100005

加载中...