新浪财经

2025年中国智能家居行业产业链图谱、市场规模及竞争格局分析:新一代信息技术持续助力智能家居产品升级,需求日益增长[图]

智研咨询

关注

行业概况

智能家居是指主要以住宅建筑(包括酒店、小区、办公室、普通住宅、别墅、高档公寓等)为平台,利用综合布线技术、网络通信技术、安全防范技术、自动控制技术、音视频技术将家居生活有关的设施集成,构建高效的建筑设施与家庭日程事务的管理系统,提升家居安全性、便利性、舒适性、艺术性,并实现环保节能的居住环境。

根据功能的不同,智能家居可分为智能照明、智能安防、智能控制、智能影音、智能传感、智能家电、智能设备、智能网络、智能遮晾、环境控制十类,代表产品有智能开关、智能插座、智能门锁、激光电视、智能白电、智能扫地机、智能床、智能中继器、烟雾传感器、智能路由器、智能窗帘、智能控湿器、空调网关等。

智能家居行业产业链上游为软硬件及技术服务供应环节,主要包括工业设计,方案供应,芯片、传感器、PCB、通讯模块、智能控制器等硬件,以及云计算、人工智能、交互技术等软件。产业链中游为智能家居产品生产制造环节,代表企业有海尔智家、深康佳A、美的集团、格力电器、海康威视、大华股份、千方科技欧普照明、小米集团、工业富联、Yeelight等。产业链下游为智能家居产品销售流通环节,即通过电商平台、应用中心、房地产公司、线下门店、家装公司等途径最终到达终端消费者。

全球市场

21世纪以来,得益于智能手机和互联网的普及,全球智能家居产品应用需求呈现不断上升态势。数据显示,在2022年之前,全球智能家居市场规模基本保持了20%以上的增长速度。近两年来,随着AI技术应用渗透率的不断提升,智能家居设备功能日趋完善,用户体验得到大幅改善,全球联网智能家居产品应用用户越来越多,买家智能家居产品购买偏好基本成形,产业规模增长态势持续。据统计,2023年全球智能家居市场规模已增长至1348亿美元,初步估计,2024年已达到1500亿美元以上。

国内市场

为完善促进消费体制机制,进一步激发居民消费潜力,近年来我国政府发布一系列政策,其中多项政策明确提出,要重点发展适应消费升级的中高端移动通信终端、可穿戴设备、超高清视频终端、智慧家庭产品等新型信息产品。这为我国智能家居行业发展提供强有力支持,叠加近两年来国内5G通信技术、人工智能的快速应用与普及,国内智能家居市场得以进入发展快车道。数据显示,2023年我国智能家居市场规模已增长至7558.1亿元,2024年达到8767.4亿元。根据市场预测,2025年国内智能家居市场规模有望进一步增至10000亿元以上。

智能家居可以分为智能家电、智能连接控制、智能安防、智能光感、智能能源管理、智能家庭娱乐六类产品。从细分市场看,智能家电产品种类丰富,市场渗透率较高,占比达到80%以上;智能连接控制、智能安防、智能光感、智能能源管理正处于发展阶段,市场分别占比10%、5%、3%、1%。

1、智能家电

智能家电作为智能家居的组成部分,能够与住宅内其它家电和家居、设施互联组成系统,实现智能家居功能。随着国内消费者收入水平的提升,消费能力逐步提高,消费者的品牌意识越来越强,对于产品质量和品质的要求也在逐步提升,智能家电市场不断加快发展。据统计,2023年我国智能家电市场规模已从2018年的3000亿元增长至6100亿元以上,根据初步统计,2024年已达到7000亿元以上。

2、智能安防

在新兴技术迭代更新的推动下,智慧化成为安防行业发展的主流形式,平安城市、智慧城市、智能交通等一系列重大项目的推进也有力促进了安防产业的发展。尽管受到疫情的影响,智能化的潮流仍持续影响安防行业并助力行业维持正增长。据统计,2023年我国智能安防市场规模已从2018年的200亿元左右增长至370亿元以上,根据初步统计,2024年已达到430亿元以上。

企业格局

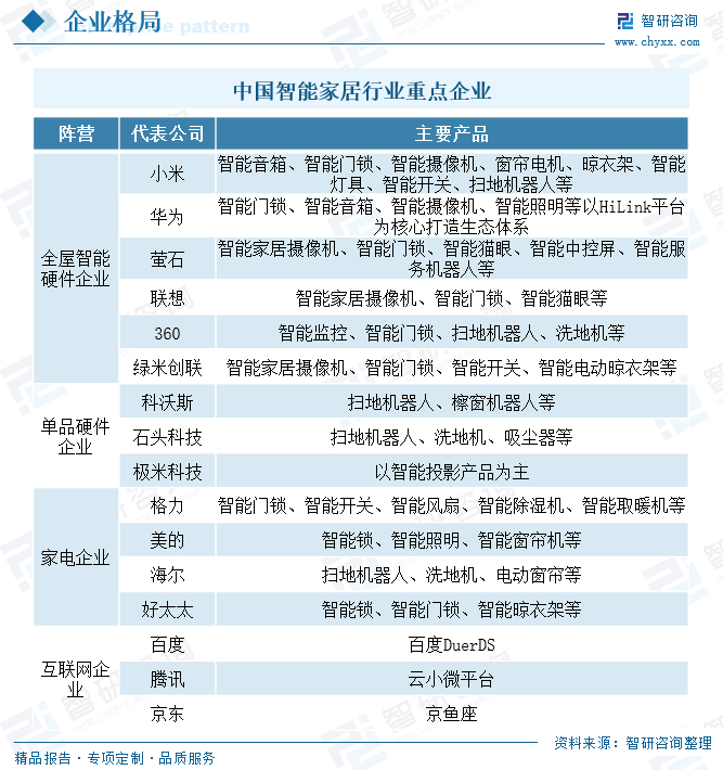
近年来,随着智能化产品热度持续攀升,国内智能家居领域市场参与者越来越多,行业竞争愈发激烈。从品牌竞争力看,互联网周刊发布的“2023智能家居企业排行”显示,海尔智家、小米、华为、美的、百度、海康威视、格力电器、京东、萤石网络、阿里巴巴、四川长虹、涂鸦智能、鸿雁电器、科大讯飞、商汤科技、欧瑞博、HDL河东、科沃斯、云米科技、澳柯玛等企业排名靠前,其智能家居产品在国内智能家居市场上品牌竞争力较强,所占据的市场份额不断提升。

美的集团股份有限公司成立于1968年,2013年9月18日在深圳证券交易所挂牌上市‌,2024年9月17日在香港联交所主板挂牌上市,股票简称“美的集团”。美的集团是一家覆盖智能家居、新能源及工业技术、智能建筑科技、机器人与自动化及其他创新业务的领先的全球化科技集团,已建立 ToC 与 ToB 并重发展的业务矩阵,既可为消费者提供各类智能家居的产品与服务,也可为企业客户提供多元化的商业及工业解决方案。其中,美的集团的智能家居业务主要覆盖智慧家电、智慧家居及周边相关产业和生态链,面向终端用户的智能化场景搭建,用户运营和数据价值发掘,可为终端用户提供全屋智能家居及服务。数据显示,2024年前三季度,美的集团营业收入为3189.75亿元,同比增长9.57%。

杭州萤石网络股份有限公司成立于2015年3月25日,2022年12月28日在上海证券交易所科创板上市,股票简称“萤石网络”。萤石网络是一家专注于智能家居和物联网云平台服务的企业,主要业务包括智能家居产品的研发、生产和销售,以及物联网云平台服务。公司以视觉交互为主的智能家居产品为基础,通过多元化的增值服务和开放式AI算法服务赋能用户的智慧生活。具体产品包括智能家居摄像机、智能门锁、智能服务机器人、智能控制设备等。数据显示,2024年前三季度,萤石网络营业收入为39.63亿元,同比增长12.95%。

发展趋势

一方面,随着物联网、人工智能等技术的深度融合与应用,智能家居系统已经从概念逐步走向现实,成为现代家庭追求高品质生活的重要组成部分。在AI等技术的推动下,智能家居行业正在迎来新的成长周期。另一方面,未来智能家居将更加智能化和个性化。AI和机器学习技术将使智能家居设备能够更好地理解和预测用户的行为模式,从而提供更个性化的服务。例如,全息数字人管家等创新产品将为用户提供更加贴心、便捷的生活体验。此外,全屋智能已成为家居领域的重要发展趋势。随着消费者对便捷性、安全性和宜居性需求的提升,全屋智能解决方案因其能够为用户提供更加智能、便捷、安全的家居生活体验而备受青睐。科技巨头和家电企业纷纷布局全屋智能领域,推动智能家居产品的普及和用户体验的提升。

以上数据及信息可参考智研咨询(www.chyxx.com)发布的《中国智能家居行业市场现状调查及投资前景研判报告》。

加载中...