新浪财经

AI芯片行业发展趋势(附行业发展历程、重点企业分析、市场竞争格局分析及市场前景预测)智研咨询

智研咨询

关注

定义及分类

AI芯片是诞生于人工智能应用快速发展时代的处理计算任务硬件,是承载计算功能的基础部件,处于人工智能产业链的中部。它向上为应用和算法提供高效支持,向下对器件和电路、工艺和材料提出需求。AI芯片在人工智能的算法和应用上做针对性设计,可高效处理人工智能应用中日渐多样繁杂的计算任务(其他非计算任务仍由CPU负责)。AI芯片可按芯片类型分为图形处理器(GPU)、现场可编程门阵列(FPGA)、专用集成电路(ASIC)、类脑芯片(NPU)等。

行业政策

1、主管部门及监管体制

AI芯片行业行政主管部门主要包括国家发改委、工信部、科学部等,工信部负责制定AI芯片行业的产业政策、发展规划和标准体系,为行业的健康发展提供政策指导。对AI芯片市场进行监管,确保市场的公平竞争和健康发展。负责AI芯片相关项目的审批工作,并提供产业扶持基金等支持措施,推动行业的创新发展等。国家发改委主要负责参与制定AI芯片行业的战略规划,推动行业的长期发展。通过投资引导和政策支持,推动AI芯片行业的投资和发展。科技部主要负责AI芯片技术的研发和创新工作,推动行业的技术进步和产业升级。支持AI芯片技术的成果转化和产业化,推动科技成果的应用和推广等。

我国AI芯片行业自律组织主要为中国半导体行业协会、中国电子信息行业联合会等。通过制定行业规范,明确AI芯片行业的行为准则和道德规范,引导企业遵守法律法规和商业道德,维护市场秩序和公平竞争。通过组织技术交流、研讨会等活动,促进AI芯片行业内的技术交流与合作,推动技术创新和产业升级。通过关注行业动态、分析市场趋势等方式,为AI芯片行业的发展提供决策支持和建议,推动行业的健康发展等。

2、相关政策

近年来,我国政府推出许多相关政策促进AI芯片行业的发展,如《电子信息制造业2023—2024年稳增长行动方案》,着力提升芯片供给能力,积极协调芯片企业与应用企业的对接交流。面向数字经济等发展需求,优化集成电路、新型显示等产业布局并提升高端供给水平,增强材料、设备及零配件等配套能力。着力提升芯片供给能力,积极协调芯片企业与应用企业的对接交流。面向数字经济等发展需求,优化集成电路、新型显示等产业布局并提升高端供给水平,增强材料、设备及零配件等配套能力。面向数字经济等发展需求,优化集成电路、新型显示等产业布局,并提升高端供给水平。这将有助于AI芯片行业形成更加合理的产业布局和产业结构,提高整体竞争力和创新能力。

行业壁垒

1、技术壁垒

AI芯片行业存在显著的技术壁垒。AI芯片的设计和制造要求高度专业化的技术,包括电路设计、版图设计、逻辑设计等多个环节,这些都需要深厚的技术积累和专业经验。此外,AI芯片的性能和效率很大程度上取决于算法和模型的优化,先进的算法和模型能够更好地处理复杂的人工智能任务。因此,企业在进入AI芯片行业时,需要克服这些技术难题,不断提升自身的技术水平和研发能力。

2、资金壁垒

AI芯片行业也是资金密集型行业,存在较高的资金壁垒。从研发到生产再到市场推广,AI芯片项目的整个生命周期都需要大量的资金投入。特别是在研发阶段,企业需要投入大量资金用于技术研发、设备购置和人才引进等方面。因此,资金实力成为制约企业进入AI芯片行业的重要因素之一。只有具备雄厚的资金实力和稳健的财务结构的企业,才能在AI芯片行业中立足并持续发展。

3、人才壁垒

AI芯片行业对人才的需求也极高,存在人才壁垒。AI芯片的研发和生产需要高度专业化的人才,包括芯片设计师、算法工程师、数据科学家等。这些人才需要具备深厚的专业知识和技能,以及丰富的实践经验。然而,目前全球范围内AI芯片领域的人才相对稀缺,且主要分布在少数几个国家和地区。因此,企业在进入AI芯片行业时,需要面临人才招聘和培养的难题,需要投入大量的时间和精力来培养和引进优秀人才。

产业链

1、行业产业链分析

AI芯片行业产业链上游为硅片、光刻胶、溅射靶材、电子特气等半导体材料和光刻设备等设备;中游为AI芯片产品制造,包括设计、制造、封装、测试等环节;下游为云计算、智慧医疗、智能穿戴、智能手机、智能机器人、无人驾驶等应用领域。

从上游来看:上游提供的半导体原材料和半导体设备的质量和性能直接影响AI芯片的最终性能和可靠性。这些材料和设备是芯片制造的基础,任何微小的缺陷都可能导致芯片性能下降或失效。

从下游来看:下游应用领域的多样化需求,如云计算、智能驾驶、智能家居等,推动了AI芯片技术的不断创新。为了满足这些需求,AI芯片企业需要不断提升芯片的性能、功耗和集成度。下游应用领域的多样化使得AI芯片的应用场景也日益丰富。这些应用场景的多样化不仅为AI芯片企业提供了更多的市场机会,也推动了芯片产品的不断升级和优化。

2、行业领先企业分析

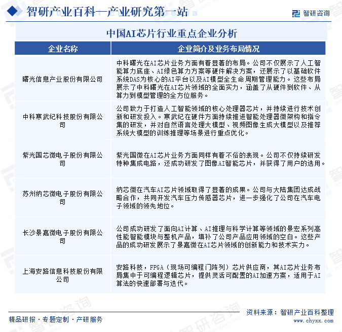
(1)紫光国芯微电子股份有限公司

紫光国微以智慧芯片为核心,聚焦数字安全、智能计算、功率与电源管理、高可靠集成电路等业务,是领先的芯片产品和解决方案提供商,产品广泛应用于金融、电信、政务、汽车、工业互联、物联网等领域。紫光国微在AI芯片领域有着积极的布局。公司不仅致力于研发高性能的AI芯片,还积极推动AI技术在各个领域的应用。在产品研发方面,紫光国微持续投入,不断推出具有创新性和竞争力的AI芯片产品。同时,公司还积极拓展AI芯片的应用场景,与多个行业合作伙伴共同推动AI技术的落地和应用。近年来,紫光国微集成电路营业收入逐年上涨,2023年集成电路营业收入上涨至73.3亿元,同比增长7.72%。2024年上半年,紫光国微集成电路营业收入为27.25亿元,同比上年同期减少24.96%。

(2)中科寒武纪科技股份有限公司

寒武纪在AI芯片领域有着深厚的积累和技术优势。公司不仅拥有先进的芯片设计能力和制造工艺,还建立了完善的生态系统和合作伙伴网络。在AI芯片产品方面,寒武纪推出了多款针对不同应用场景的AI芯片,包括用于云端训练的芯片、用于边缘计算的芯片以及用于终端设备的芯片等。同时,公司还积极与算法公司、互联网企业、金融机构等合作伙伴开展深度合作,共同推动AI技术的创新和应用。2023年,寒武纪集成电路营业收入7.07亿元,同比减少2.1%。

行业现状

中国AI芯片行业近年来发展迅猛,已成为全球AI技术版图中的重要一环。自2015年以来,中国AI芯片企业如雨后春笋般涌现,涵盖了从云端到边缘的全方位布局。我国AI芯片企业在架构设计、制造工艺、算法优化等方面取得了显著进步。新型架构如可重构芯片、存算一体芯片等不断涌现,以突破传统芯片的性能瓶颈。AI芯片与云计算、大数据、物联网等技术的融合创新,为AI芯片行业带来了更多的应用场景和商业模式。2023年中国AI芯片市场规模达到1206亿元,同比增长41.9%。

发展因素

1、机遇

(1)市场需求激增

随着人工智能技术的广泛应用,AI芯片的市场需求正以前所未有的速度激增。在智能家居、自动驾驶、智能制造、智慧城市等多个领域,AI芯片发挥着核心作用,推动了这些领域的智能化升级。特别是在5G、物联网等新兴技术的推动下,AI芯片的应用场景进一步拓展,市场需求呈现出爆发式增长。这种需求激增为AI芯片行业带来了巨大的发展机遇,推动了产业的快速发展和技术的不断创新。同时,也促使企业加快研发进度,提升产品质量和性能,以满足市场的多样化需求。

(2)技术革新驱动

技术革新是AI芯片行业发展的核心驱动力。随着摩尔定律的放缓,传统芯片的性能提升遇到瓶颈,而AI芯片则通过算法优化、架构设计创新等手段,实现了算力的大幅提升和能效的显著降低。此外,新材料、新工艺的引入也为AI芯片的发展带来了新的突破。这些技术革新不仅提升了AI芯片的性能和效率,还推动了行业的持续创新和升级。未来,随着技术的不断进步,AI芯片的性能和能效将进一步提升,为AI技术的广泛应用提供更有力的支持。

(3)生态建设与国际合作

AI芯片行业的生态建设对于产业的持续发展和创新至关重要。通过构建完整的产业生态链,AI芯片企业可以与上下游企业形成紧密的合作关系,共同推动产业的快速发展。同时,国际合作也是AI芯片行业发展的重要途径。通过与国际领先企业的合作,AI芯片企业可以引进先进技术和管理经验,提升自身的竞争力。此外,国际合作还可以促进AI技术的全球传播和应用,推动全球AI产业的共同发展和繁荣。这种生态建设与国际合作的模式将推动AI芯片行业走向更加开放、包容和协同的发展道路。

2、挑战

(1)设计与制造难度

AI芯片的设计与制造是行业发展的首要挑战。设计方面,AI算法的多样性和复杂性要求芯片具备高度的灵活性和可编程性,这对芯片架构设计提出了极高的要求。同时,为了满足高性能和低功耗的需求,设计者需要在算法优化、硬件加速等方面做出创新。制造方面,AI芯片通常采用先进的半导体工艺,这对制造设备和工艺水平提出了很高的要求。这些因素共同构成了AI芯片设计与制造的高难度,限制了行业的发展速度。

(2)量产稳定性

量产稳定性是AI芯片行业面临的又一重要挑战。在量产阶段,芯片企业需要确保工艺的稳定性,以生产出质量一致的芯片。然而,由于AI芯片的复杂性,量产过程中往往会出现各种问题,如良率下降、性能波动等。这些问题不仅会影响芯片的产量和质量,还会增加生产成本和交货周期。因此,如何在量产阶段保持工艺的稳定性,是AI芯片企业需要解决的关键问题。

(3)价格压力与研发投入高

AI芯片行业的高投入与高风险特性,给企业带来了巨大的财务压力。一方面,高昂的研发费用源于对顶尖人才、先进设备和创新技术的持续投资;另一方面,市场竞争激烈,价格敏感度高,迫使企业在保持技术领先的同时,还要努力降低成本,提高性价比。这种矛盾导致企业常常陷入“高投入、低回报”的困境,特别是在初创期和成长期,资金链的稳定成为生死存亡的关键。

竞争格局

中国AI芯片行业重点企业如寒武纪、中科曙光、紫光国微、纳芯微景嘉微、安路科技等,各具特色,覆盖从云端到边缘的全场景布局。行业竞争激烈,企业间不仅在技术与产品上角力,更在生态建设、市场细分与资本人才争夺上展开全面比拼。技术与生态、应用市场细分、资本人才驱动,以及政策与市场导向,构成行业竞争的关键要素。企业需在技术积淀、市场洞察与资源整合上持续创新,方能在激烈的竞争中脱颖而出,推动中国AI芯片行业向更高层次发展。

发展趋势

我国AI芯片行业正展现出强劲的发展势头,主要体现在自主创新加速、市场细分深化以及绿色节能趋势上。国内科技巨头如百度、华为等正积极布局AI芯片研发,推动技术不断突破,增强了国产AI芯片在全球市场的竞争力。同时,随着AI技术的广泛应用,市场细分趋势日益明显,AI芯片企业正根据不同领域和应用场景的需求,推出更加多样化、定制化的产品。此外,面对全球环保和可持续发展的挑战,AI芯片的绿色节能设计也成为行业发展的重要方向。通过采用先进制程工艺和优化芯片架构等手段,AI芯片的能效比不断提升,为行业的可持续发展奠定了坚实基础。未来,我国AI芯片行业将继续保持强劲发展势头,为全球智能化进程贡献更多力量。

加载中...