新浪财经

2025年中国高端数控机床行业产业链图谱、竞争格局及未来前景分析:国内高端数控机床应用需求日益增长,行业国产化率不断提升[图]

智研咨询

关注

行业概况

数控机床是数字控制机床的简称,是一种装有程序控制系统的自动化机床。该控制系统能够逻辑地处理具有控制编码或其他符号指令规定的程序,并将其译码,用代码化的数字表示,通过信息载体输入数控装置。与传统机床相比,数控机床在加工精度、加工效率、加工能力和维护等方面具有显著优势。

数控机床可分为低档、中档和高档数控机床,其中,高档数控机床的划分标准为:4轴以上的加工中心、采用动力刀架的数控车床、车铣复合数控机床、精度达到精密级的其他机床。目前,国内低档数控机床的产能比较过剩,行业竞争压力较大;但对加工质量和精度较高的高档数控机床,国内整体水平与国外先进水准仍有一定差距,行业正在加速追赶。

高端数控机床行业产业链上游主要为数控机床所需的各类零部件及设备供应环节,包括驱动装置、控制及检测装置等数控系统,铸件、精密件等主体零部件,工作台、机械手等功能部件,接触器、继电器等电子元件,等等。产业链中游为各类数控机床产品生产制造环节,市场参与者有德普数控、诺倬力、科德数控、浙海德曼、创世纪、海天精工、华东数控、秦川机床、亚威股份日发精机等。下游为高端数控机床应用领域,主要包括汽车制造、航空航天设备制造、船舶制造、模具制造、发电设备制造、冶金设备制造、通信设备制造等制造业。

产业现状

数控机床(CNC,Computer Numerical Control)又被誉为“工业母机”,是工业生产中最重要的工具之一,为装备制造业提供智能的生产设备和零部件,在整个工业体系中处于基石的地位。近年来,随着国家政策支持力度增强,我国机床企业技术创新投入日益增加,数控机床行业得以呈现快速发展态势,产业规模持续扩大,市场运行状况稳中向好。据统计,2023年,全国数控机床市场规模已从2019年的3270亿元增长至4090亿元左右,近五年的年均复合增长率为5.75%左右,根据市场发展趋势进行预测,2024年国内数控机床行业规模将达到4325亿元。

数控机床产品可根据加工精密程度等方面标准分为低、中、高三档,随着下游制造业机床应用需求日益升级,市场对高端数控机床产品应用需求呈现日益增长态势。但从国内数控机床制造业产能水平建设方面来看,我国大多数数控机床企业均主要定位于中低端市场,国产高端产品渗透率虽在提升但仍处于较低水平。具体数据显示,目前我国中、低端数控机床的国产化率分别为65%、82%,而高端数控机床的国产化率仅6%左右。我国高端数控机床市场尚存在着较大的国产化空间,本土企业均在加紧攻克相关技术难点,国内整体差距在不断缩小,例如超快激光微加工等部分细分领域已经实现赶超,持续推动行业国产化率提升。

五轴联动机床五轴联动机床在加工过程中可同时控制五个轴的运动,从而实现对复杂几何形状零件的高效和精确加工,其适用范围更广、加工质量更精、工作效率更高,在航空航天、精密机械等行业的生产中具有重要作用,是高端机床的代名词,被誉为机床工业“皇冠上的璀璨明珠”。目前国内机床企业的高端化正在进行时,五轴联动数控技术作为衡量一个国家复杂精密零件制造能力技术水平的重要标准之一,近年来国内市场得以快速发展。数据显示,2023年,我国五轴联动数控机床市场规模已由2019年的62.9亿元增长至112亿元,年均复合增长率达15.52%;根据市场预测,2024年国内五轴联动数控机床市场规模将进一步增长至120亿元。

五轴联动数控机床产品包括五轴立式加工中心、五轴卧式加工中心、五轴龙门加工中心以及五轴车铣(铣车)加工中心等,其中立式五轴是下游客户需求量最大的机型,卧式五轴由于质量高、价格贵,常用于大型汽车自动化产线项目。数据显示,目前,在我国五轴联动数控机床细分产品中,五轴立式加工中心销售量占比最高,达77.7%;其次为五轴卧式加工中心,其销量占比达10.9%;而后依次为五轴重型龙门式加工中心、五轴大型龙门式加工中心、五轴超重型龙门式加工中心、五轴中小型龙门式加工中心、五轴车铣(铣车)加工中心,销售量所占比例分别为4.4%、4.3%、1.1%、0.9%、0.6%。

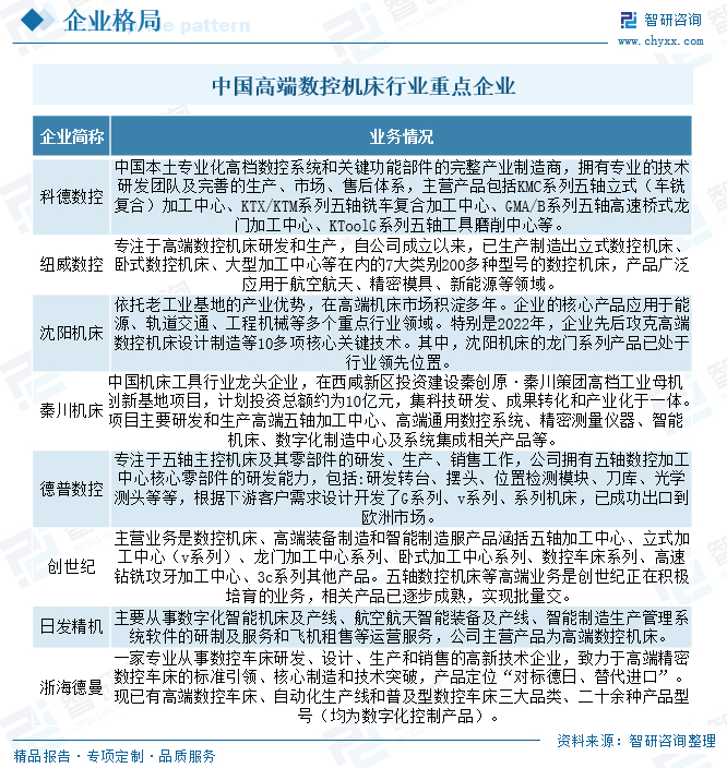
企业格局

长期以来,技术含量最高的五轴联动数控机床的国内市场主要由德国、日本、美国等发达工业国家拥有上百年机床生产经验的跨国公司所占据,国内数控机床行业自主产能主要集中于低端产品市场,能够自主研制五轴联动数控机床的本土企业极为稀少。近年来,由于我国航空航天发动机、船用螺旋桨、重型发电机转子等战略装备产业对高档数控机床自主可控的现实需求,国家持续加大了对高档数控机床产业的支持力度,我国高档数控机床行业的技术水平不断提高,德普数控、科德数控、创世纪、诺倬力、海天精工、国盛智科、纽威数控等优秀国内厂商生产的五轴联动数控机床在性能、功能方面已可以满足进口替代的需要。

科德数控股份有限公司成立于2008年01月28日,2021年7月9日正式在上海证券交易所科创板挂牌上市,股票简称“科德数控”。科德数控是从事五轴联动数控机床及其关键功能部件、高档数控系统的设计、研发、生产、销售及服务于一体的高新技术企业,是国内极少数自主掌握高档数控系统及高端数控机床双研发体系的创新型企业。目前科德数控已成长为国内颇具规模的五轴装备产销基地,公司主营产品有KMC系列五轴立式(车铣复合)加工中心、KTX/KTM系列五轴铣车复合加工中心、GMA/B系列五轴高速桥式龙门加工中心、KToolG系列五轴工具磨削中心、KTFMS系列五轴铁磨复合加工中心等。数据显示,2024年前三季度,科德数控营业收入为3.81亿元,同比增长30.32%。

纽威数控装备(苏州)股份有限公司成立于2007年,2021年9月在上海证券交易所科创板A股上市,股票简称“纽威数控”。纽威数控主营业务为中高档数控机床的研发、生产和销售,现有大型加工中心、立式数控机床、卧式数控机床、典型行业应用机床等系列200多种型号产品,广泛应用于汽车、新能源、航空、工程机械、模具、阀门、自动化装备、电子设备、通用设备等行业,产品销往全国和美国、德国、英国、意大利、巴西等50多个国家和地区。数据显示,2024年前三季度,纽威数控营业收入为18.34亿元,同比增长5.45%。

发展趋势

1、政策与市场双驱动,将持续助力行业发展

随着全球制造业的快速发展,高端数控机床行业迎来了前所未有的发展机遇。一方面,国家对制造业的高度重视和大力支持,为数控机床行业提供了政策层面的有力保障。各级政府均相继出台了一系列政策措施,鼓励企业加大技术创新投入,随着政策逐步实施落地,将加速推动数控机床行业发展。另一方面,未来随着汽车、航空航天、电子等高端制造领域发展,国内市场对高端数控机床的应用需求将持续呈现爆发式增长趋势。在这种政策支持与市场需求双驱动的局面下,将持续为我国高端数控机床行业发展注入动力。

2、行业加速智能化、自动化和数字化发展

未来,随着人工智能、物联网、大数据等新一代信息技术的不断发展,高端数控机床行业将逐步实现智能化、自动化和数字化发展。一方面,通过引入先进的传感器、控制系统和执行机构,高端数控机床能够实现对加工过程的精确控制,提高加工精度和效率。另一方面,通过云计算、大数据等技术手段,高端数控机床行业还能够实现远程监控、故障诊断和预测性维护等功能,进一步提高设备的可靠性和稳定性。

3、国产化进程日益加快

在高端数控机床领域,过去国内企业主要依赖进口。然而,随着国内企业技术实力的不断提升和政策的支持,高端数控机床国产化进程正在加速推进。国内企业通过自主创新和技术引进相结合的方式,不断提高产品的性能和品质,逐渐打破了国外企业的技术垄断。未来,随着国产高端数控机床的不断涌现和市场的逐步认可,国内企业将在全球数控机床市场中占据更加重要的地位。

加载中...