新浪财经

智谱启动上市辅导,AI“六小虎”第一个IPO要来了!

红星新闻

关注

红星资本局4月15日消息,证监会网站显示,4月14日,北京智谱华章科技股份有限公司(下称“智谱”)披露IPO辅导备案报告,由中金公司(601995.SH,03908.HK)担任辅导机构,签署辅导协议日期为今年3月31日,预计今年10月完成辅导计划。

红星资本局注意到,这意味着,智谱成为AI“六小虎”中第一家正式启动IPO流程的公司,也是国内大模型赛道第一家启动IPO的创业公司。

团队核心成员来自清华

获美团、阿里、高瓴等投资

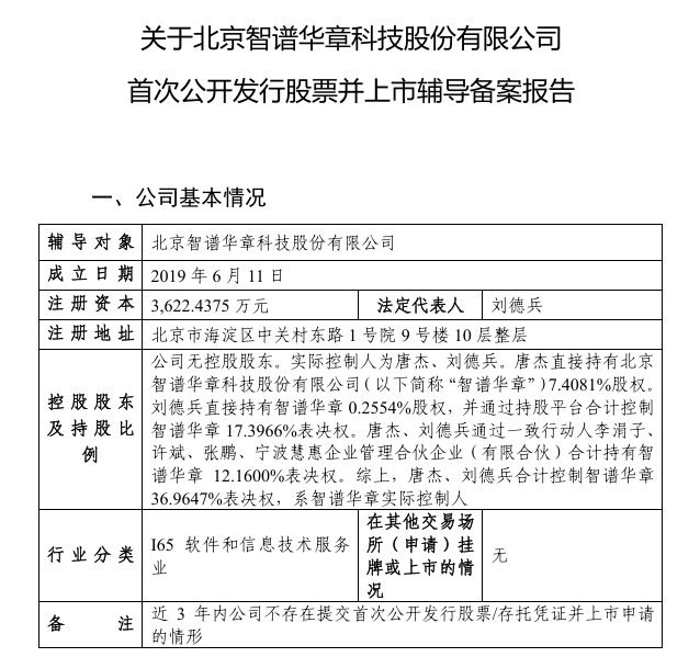
资料显示,智谱成立于2019年,由清华大学计算机系知识工程实验室技术成果转化而来,团队核心成员来自清华。备案报告显示,智谱注册资本为3622.44万元,法定代表人为刘德兵。公司无控股股东,实际控制人为唐杰、刘德兵,二人合计控制智谱36.9647%表决权。

其中,唐杰直接持有智谱7.4081%股权;刘德兵直接持有智谱0.2554%股权,并通过持股平台合计控制智谱17.3966%表决权。此外,唐杰、刘德兵通过一致行动人李涓子、许斌、张鹏、宁波慧惠企业管理合伙企业(有限合伙)合计持有智谱12.16%表决权。

简历显示,唐杰曾任清华大学计算机系教授,带领团队研发了国内首个万亿参数大模型“悟道2.0”。月之暗面Kimi创始人兼首席执行官杨植麟,正是师从唐杰。公司董事长刘德兵曾任清华数据科学研究院科技大数据研究中心副主任,CEO张鹏也毕业于清华大学计算机系。

天眼查显示,自2019年成立以来,智谱已完成15轮融资,股东背景较为多元。

例如,2022年9月,智谱完成2亿元B轮融资,由君联资本、启明创投联合领投;2023年,智谱分多阶段完成超25亿元的B轮系列融资,参与方包括社保基金中关村自主创新基金(君联资本为基金管理人)、美团、蚂蚁、阿里、腾讯、小米、金山、顺为、Boss直聘好未来、红杉、高瓴等多家机构,君联资本等部分老股东跟投。

2024年,智谱累计融资额保守估计超40亿元,估值水平跻身200亿元水平。2025年以来,智谱融资节奏更为密集,于3月先后宣布获得杭州、珠海、成都等三地国资的战略投资,合计融资金额超过18亿元。

备案报告显示,智谱辅导前期准备工作为今年4月,用于摸底调查、制定方案;正式辅导期第一阶段为5月至7月,用于集中培训、持续尽调并规范整改;正式辅导期第二阶段为8月至10月,期间将完成辅导计划。

行业竞争加剧

AI“六小虎”走出差异化路线

回溯来看,去年6月,前微软全球副总裁姜大昕创办的阶跃星辰被曝出正进行一轮估值20亿美元的新融资,国内大模型创业公司“六小虎”格局就此形成。“六小虎”中,智谱成立最早,MiniMax于2021年11月成立,其余四家诞生于ChatGPT发布之后:百川智能成立于2023年3月,月之暗面、阶跃星辰成立于2023年4月,零一万物成立于2023年5月。

2024年,也是“六小虎”掀起融资竞赛的一年。天眼查显示,月之暗面先后完成超13亿美元融资,投资方包括红杉、小红书、阿里、美团等,投后估值达33亿美元(约合人民币241亿元);MiniMax在3月份完成阿里领投的6亿美元融资后,估值来到25亿美元(约合人民币183亿元);百川智能在7月份完成50亿元的A+融资后,估值达200亿;最晚入局的阶跃星辰也在年底完成了数亿美元的B轮融资。

然而,今年以来,随着DeepSeek的横空出世,AI“战局”也在发生改变。红星资本局梳理公开信息发现,截至目前,除了智谱在3月份拿到上述三地国资的战略投资外,其余“五小虎”未披露融资进展。

与此同时,联合创始人(下称“联创”)或高管的出走也加剧了业内对创业公司的生存担忧。据公开报道,去年12月,百川智能联创、商业化负责人洪涛离职。往前追溯,零一万物联创黄文灏和李先刚双双离职、MiniMax “星野”产品负责人张千川离职等。

随着竞争加剧,各“小虎”也在努力走出差异化路线,积极求变。据界面新闻报道,月之暗面此前决定大幅收缩产品投放预算,4月份又宣布对其提供的9款模型推理服务进行价格调整。

百川智能较早明确转向选择了更为垂直的医疗赛道。据上海证券报,4月10日,该公司创始人兼CEO王小川发布全员信,称接下来将围绕百小应、AI儿科、AI全科、精准医疗四个上述方向专注聚焦。

年初否认“被阿里收购”传闻的零一万物,也表示要把通用模型能力转化为ToB的落地解决方案。据零一万物微信公号消息,今年2月,该公司与苏州高新区联合成立的产业大模型基地正式授牌,该基地将重点打造制造、金融、医疗、政务等多个领域的行业大模型解决方案

如今,随着智谱率先启动上市进程,AI“六小虎”之间的竞争或许还在继续。

红星新闻记者 蒋紫雯

加载中...