新浪财经

多位知名基金经理在管产品变更:鲍无可增聘老将共管,冯波卸任2基金

澎湃新闻

关注

又有知名基金经理旗下在管产品出现“舵手”变动。

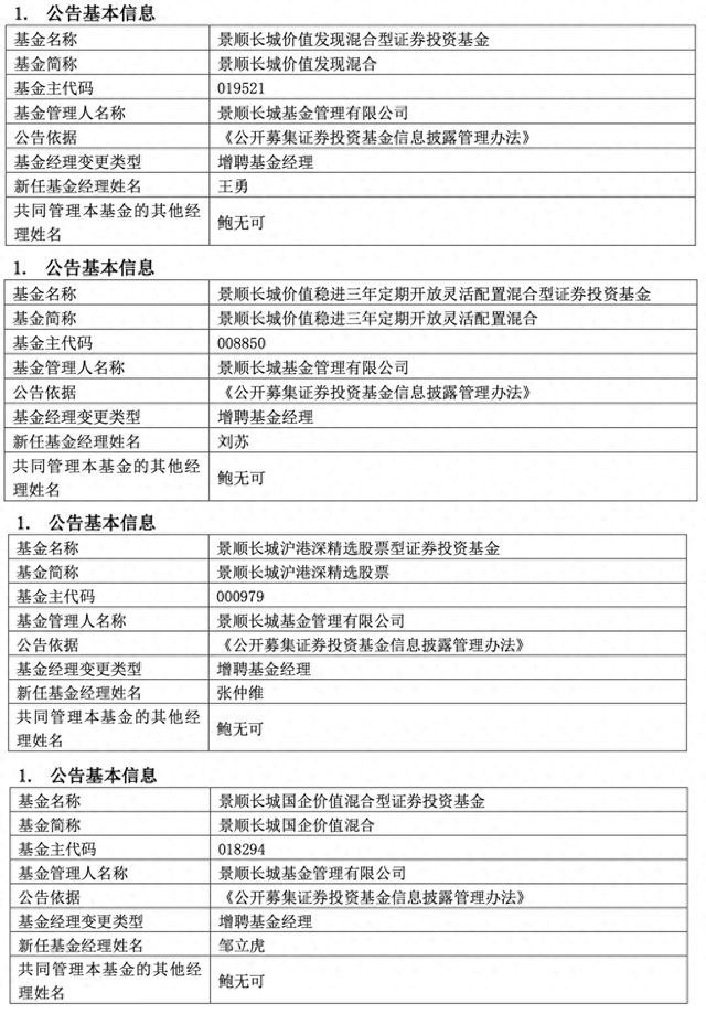
4月12日,景顺长城基金投资老将鲍无可旗下4只产品现增聘,分别为景顺长城价值发现混合、景顺长城价值稳进三年定期开放、景顺长城沪港深精选、景顺长城国企价值混合。

从履历上来看,上述4只基金新聘的基金经理均为证券投资管理从业年限超15年的老将。从过往基金经理离任动作来看,继任者常采用“先共管,再完全接棒”的路径,因此,有市场人士将其解读为鲍无可或将离任的信号。

包无可在内,4月12日当天,包括景顺长城在内,易方达基金、南方基金、鹏华基金、中信保诚基金、信达澳亚基金等十余家公募发布基金经理变更公告,合计涉及42只基金产品。

知名基金经理鲍无可旗下4只产品现增聘

4月12日,景顺长城基金发布四则基金经理变更公告,基金经理鲍无可在管的景顺长城价值发现混合、景顺长城价值稳进三年定期开放、景顺长城沪港深精选、景顺长城国企价值混合这4只基金均增聘了基金经理,分别与王勇、刘苏、张仲维、邹立虎四人合管,任职日期均为2025年4月12日。

截至目前,鲍无可旗下还有4只基金为其单独管理,分别为景顺长城能源基建、景顺长城价值领航两年持有、景顺长城价值边际、景顺长城价值驱动一年持有。

而从履历上来看,新聘的4位基金经理均为证券投资管理从业年限超15年的老将。

其中,景顺长城价值发现增聘王勇共管,其现任景顺长城基金总经理助理、首席资产配置官、养老及资产配置部总经理、基金经理;景顺长城价值稳进三年定期开放增聘刘苏共管,其现任研究部总经理、股票投资部基金经理,投资偏均衡成长风格;景顺长城沪港深精选增聘张仲维共管,其现任担任股票投资部总监,偏向科技成长风格;景顺长城国企价值混合增聘邹立虎共管,其则擅长周期股投资。

公开资料显示,鲍无可,工学硕士,曾任平安证券有限责任公司综合研究所行业研究员。他于2009年12月加入景顺长城基金,历任研究部研究员、高级研究员,自2014年6月起担任股票投资部基金经理,现任股票投资部执行总监、基金经理。其具有16年证券、基金行业从业经验。

据Wind数据,鲍无可的管理规模曾于2024年二季度达到峰值,为271.86亿元;截至2025年3月31日,鲍无可旗下在管基金规模为177.83亿元。

从基金业绩情况来看,截至2025年4月11日,鲍无可的代表作基金——景顺长城能源基建的任职回报高达366.41%,年化回报为15.32%;景顺长城沪港深精选则更是在2019年至2024年期间实现连续6年正收益。

具体来看,景顺长城沪港深精选、景顺长城价值领航两年持有、景顺长城价值稳进三年定开、景顺长城价值边际、景顺长城价值驱动一年持有、景顺长城国企价值、景顺长城价值发现的年化回报依次为11.93%、13.41%、9.30%、10.35%、8.91%、9.99%、5.51%。

冯波、杨宗昌、王元春均卸任两只产品

4月12日当天,包括景顺长城基金鲍无可旗下在管的4只基金在内,易方达基金、南方基金、鹏华基金、中信保诚基金、信达澳亚基金等十余家公募发布基金经理变更公告,合计涉及42只基金产品。

其中,易方达基金发布7只产品的基金经理变更公告,涉及冯波、杨宗昌、王元春三位知名基金经理。

具体来看,冯波因工作需要离任易方达中盘成长混合、易方达行业领先混合的基金经理,分别由欧阳良琦、彭珂接任,任职日期为2025年4月12日;冯波仍担任易方达基金副总经理级高级管理人员、权益投资决策委员会委员、基金经理,旗下在管基金还有易方达研究精选、易方达泰祺、易方达竞争优势企业。

而从新聘基金经理的履历来看,欧阳良琦、彭珂至今担任基金经理均不满两年。从业绩情况来看,截至4月11日,欧阳良琦在管的易方达战略新兴产业任期年化收益为2.94%;彭珂在管的易方达科益年化回报则为-9.11%。

此外,杨宗昌因工作需要离任易方达新丝路混合、易方达资源行业混合的基金经理,旗下在管基金还剩易方达供给改革、易方达益民、易方达产业机遇这三只;基金经理王司南和邱天蓝接管易方达新丝路,朱运接管易方达资源行业混合。

王元春也因工作需要离任易方达消费行业股票、易方达瑞恒混合的基金经理,上述2只基金转由萧楠独自管理。截至目前,王元春旗下在管基金包括易方达现代服务业、易方达标普消费品指数增强人民币、易方达龙头优选两年持有。

整体来看,澎湃新闻记者据Wind数据统计,年初至今公募基金行业共有106位基金经理离任,已超去年同期的80人。对此,有业内人士指出,对于基金经理离任,投资者需关注基金后续策略的稳定性、业绩波动风险,重点分析近3个月重仓股变动率、以及产品的机构持有人比例变动。

澎湃新闻记者 丁欣晴

责任编辑:刘万里 SF014

加载中...