新浪财经

【快递】行业市场规模:2024年中国快递行业市场规模突破1.4万亿元,异地快递占主要份额

前瞻网

关注

转自:前瞻产业研究院

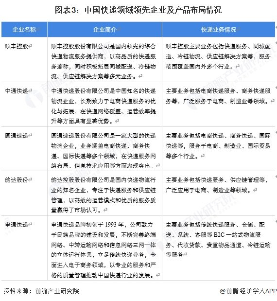
行业主要上市公司顺丰控股(002352.sz)、中通快递(ZTO)、圆通速递(600233.sh)、韵达股份(002120.sz)等;

本文核心数据:中国快递行业市场规模;

2024年中国快递行业市场规模突破1.4亿元

快递是指在承诺的时限内快速完成的寄递活动,寄递过程包括将快件(邮件)揽收、分拣、封发、运输、投递等环节。国家邮政局数据显示,2024年国内快递业务收入累计完成超过1.4万亿元,同比增长13.8%。五年行业复合增速为15.1%。

细分市场

快递分为同城、异地、国际/港澳台快递。根据国家邮政局数据,2024年,同城、异地、国际/港澳台快递业务量分别占全部快递业务量的8.9%、88.9%和2.2%。与2023年同期相比,同城快递业务量的比重下降0.6个百分点,异地快递业务量的比重上升0.5个百分点,国际/港澳台业务量的比重上升0.1个百分点。

产业竞争

中国快递行业参与企业有顺丰控股、中通快递、圆通速递、韵达股份等,这些企业在电商快递、商务快递、同城快递等领域具有较强竞争力。随着国内电商行业的持续繁荣以及消费者对快递服务质量要求的不断提高,快递市场持续扩展。中国企业在技术创新、服务网络优化、运营效率提升等方面不断突破,尤其在智能仓储、智能分拣、绿色包装等领域取得进展。

更多本行业研究分析详见前瞻产业研究院《中国快递行业发展前景预测与投资战略规划分析报告》

同时前瞻产业研究院还提供产业新赛道研究、投资可行性研究、产业规划、园区规划、产业招商、产业图谱、产业大数据、智慧招商系统、行业地位证明、IPO咨询/募投可研、专精特新小巨人申报、十五五规划等解决方案。如需转载引用本篇文章内容,请注明资料来源(前瞻产业研究院)。

更多深度行业分析尽在【前瞻经济学人APP】,还可以与500+经济学家/资深行业研究员交流互动。更多企业数据、企业资讯、企业发展情况尽在【企查猫APP】,性价比最高功能最全的企业查询平台。

加载中...