新浪财经

重磅!2025年中国及31省市阀门行业政策汇总及解读(全) 行业政策推动高质量发展

前瞻网

关注

转自:前瞻产业研究院

行业主要上市公司:纽威股份(603699);中核科技(000777);伟隆股份(002871);江苏神通(002438);永和智控(002795);冠龙节能(301151);方正阀门(920082);万得凯(301309)等

本文核心数据:规划目标

1、政策历程图

中国阀门行业的政策发展逐步升级:“十一五”期间聚焦基础设施和标准化建设;“十二五”推动技术创新与节能减排;“十三五”深化供给侧结构性改革,推动智能化和高端化研发;“十四五”加速制造业转型,支持阀门行业向高端、智能、绿色方向发展,强化节能减排和低碳技术应用,推动高质量发展。这些政策有效推动了行业技术提升与可持续发展。

2、国家层面政策汇总及解读

——国家层面阀门行业政策汇总

中国阀门行业发展政策汇总涵盖了多个层面,包括节能减排、技术创新、设备更新及标准化建设等。政策重点内容包括提升阀门产品能效、推动节能阀门设备的更新升级、鼓励高端阀门产品研发以及在关键行业中的应用。此外,政策还支持阀门产品质量的提升和国产化进程,推动阀门行业技术创新与设备升级。整体而言,这些政策旨在促进阀门行业的高质量发展,提升技术水平,并推动绿色低碳转型。

——国家层面阀门行业规划汇总

中国阀门行业发展规划汇总反映出行业在“十四五”期间面临的多项战略目标,重点包括推动高效节能、智能化、绿色化和低碳发展。各项规划明确提出阀门行业需加大研发投入,提升阀门技术和产品的能效、环保性与智能化水平。

3、国家层面重点政策解读

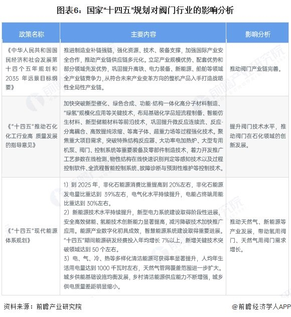
——国家“十四五”规划对阀门行业发展的影响

与“十三五”规划相比,“十四五”规划将制造业发展置于更重要的位置,强调加快产业升级和推进制造强国建设。阀门行业将在政策推动下由重“量”向重“质”转变,聚焦高端阀门制造、技术创新和自主可控,推动节能减排、兼并重组和信息化融合。能源、石化等领域的规划也明确提出要提升阀门产品技术,特别是在新能源和天然气等关键应用领域,推动高端产品国产化。

——“碳达峰、碳中和”战略对阀门行业发展的影响

“碳达峰、碳中和”战略促使阀门行业加快节能减排技术的研发,提高产品能效,推动高效、智能、环保的阀门产品。随着可再生能源和氢能等领域的快速发展,阀门行业将在这些领域迎来新需求,推动产品向高端化、智能化发展。同时,行业需加速技术创新,提升可持续性和环保性,助力碳达峰和碳中和目标的实现。

4、各省市层面的政策汇总及解读

——31省市阀门行业政策汇总

中国各省市纷纷出台政策支持阀门行业发展,重点聚焦于提升技术创新、智能化转型和绿色发展。政策推动阀门行业向高端化、智能化、节能环保方向发展,特别是在石油、天然气、电力、可再生能源等关键领域,阀门作为核心装备将迎来技术升级和市场扩展的机遇。

——31省市阀门行业发展目标解读

“十四五”期间,为了响应党中央的号召,实现我国制造业的“转型升级”,在各省市的“十四五”规划中,对制造业的规划路线大致可以分为两种类型:“向高端、先进、智能制造业转型”的转型向发展规划与“实现制造业高质量发展,增强制造业核心竞争力”的质量向发展规划。

更多本行业研究分析详见前瞻产业研究院《中国阀门行业应用市场需求状况与需求前景分析报告》

同时前瞻产业研究院还提供产业新赛道研究、投资可行性研究、产业规划、园区规划、产业招商、产业图谱、产业大数据、智慧招商系统、行业地位证明、IPO咨询/募投可研、专精特新小巨人申报、十五五规划等解决方案。如需转载引用本篇文章内容,请注明资料来源(前瞻产业研究院)。

更多深度行业分析尽在【前瞻经济学人APP】,还可以与500+经济学家/资深行业研究员交流互动。更多企业数据、企业资讯、企业发展情况尽在【企查猫APP】,性价比最高功能最全的企业查询平台。