新浪财经

南方电网新能源入市方案:6月起分布式上网电量全面参与现货市场

腾讯美股

关注

日前,南方电网发布公告,就《新能源参与电力现货市场工作方案(2025年版)》公开征求意见。工作方案明确了2025年新能源参与现货市场的整体工作目标、进度安排及关键问题解决措施。

根据工作方案,南方区域自6月起执行现货长周期结算试运行的相关计划,推动集中式、分布式新能源上网电量全面参与现货市场。集中式以“报量报价”参与交易,也可接受市场形成的价格,即“报量不报价”。分布式则由聚合商聚合参与市场或作为价格接受者参与市场,根据同类型电源市场价格结算。

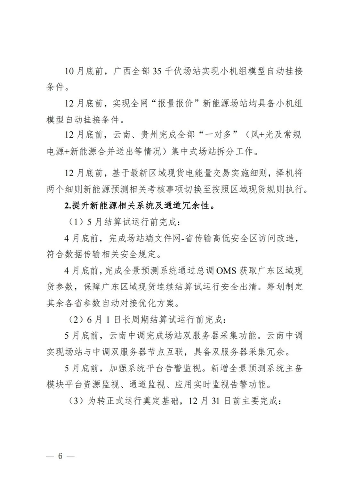
工作方案要求,在6月连续结算试运行前,确保全网所有已参与中长期市场化交易的集中式、分布式新能源具备参与现货市场条件。其中,集中式重点任务是分地区、分时间的推动现货系统模型对接完善和考核衔接,提升新能源相关系统及通道冗余性,加快开展地调现货对接相关技术支持系统建设。分布式重点任务是以报量不报价参与模式,推动分布式“四可”能力提升,以虚拟电厂聚合报量报价参与模式,推动实现聚合平台与电网对接打通,虚拟电厂具备“四可”条件。

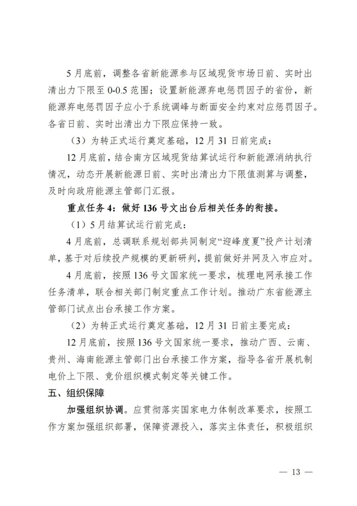
此外,要完善新能源参与现货出清及系统调控衔接机制;提升可用功率数据质量,推动场站“可发超短期”预测曲线改造,准确反映新能源发电能力上限;推动新能源AGC与区域现货出清系统闭环联动;完成各省市场化新能源场站日前、日内出清出力下限调整;做好136号文出台后相关任务的衔接。

在具体时序上,广东省能源主管部门在4月底前试点出台承接工作方案,广西、云南、贵州、海南在12月底前出台承接工作方案,指导各省开展机制电价上下限、竞价组织模式制定等关键工作。

工作方案全如下:

(来源:南方电网)

加载中...