新浪财经

国际能源网:新能源全面入市,浙江光伏储能还有投资价值吗?

美通社

关注

杭州2025年4月9日 /美通社/ -- 以下为来自国际能源网的报道:

2025 开年,浙江杭州强势出圈,"杭州六小龙" 这类高科技、新业态集群式爆发,引发全社会广泛热议。

对于光伏新能源产业而言,杭州乃至浙江以大模型、机器人为代表的 AI 产业兴起,致使电力需求急剧增长。这一现象既给光伏新能源产业带来前所未有的挑战,更蕴藏着无限的发展机遇。

缺口2100亿千瓦浙江新科技、新业态背后的用电荒

浙江作为我国经济发展的排头兵,亦是用电大省,用电量仅次于广东、江苏、山东,位居全国第四。据国网浙江电力数据显示,2024 年,浙江全社会用电量达 6780 亿千瓦时,在排名前四的用电大省中,增幅最高,达 9.5%,充分彰显其经济生产活动的高度活跃。

事实上,从浙江过去十年的用电情况来看,自 2021 年起,用电量增幅已连续 4 年超过 GDP 增幅。究其原因,一方面是交通、工业和建筑等领域电气化程度持续提升,另一方面是 5G、大数据、云计算、人工智能等新兴高耗电行业快速增长。

"杭州六小龙" 的崛起便是典型例证。

从浙江2024年制造业用电量超百亿行业用电量及增速情况来看,汽车制造业、电气机械和器材制造业、计算机、通信和其他电子设备制造业位居前三,用电增幅均在17%之上。

从三大产业的角度来看,作为我国的制造大省,浙江第二产业用电量高达4515.5亿千瓦时,占绝对多数。同时,第三产业以及第一产业增速强劲。

浙江电力市场的另一大特点是,11地市用电量齐增长。尤其是宁波、金华、绍兴、台州、丽水,增幅超10%。用电量齐增长的背后,是各地经济发展活跃的体现。

在用电量大幅增长的同时,浙江的电力缺口也越来越大。2024年,浙江发电量4646亿千瓦时,用电缺口2134亿千瓦时。根据国网的数据2024年浙江外购交易电量1919亿千瓦时,高居全国第一。

光伏新政之下,浙江光伏起飞

2025年开年以来,光伏行业迎来重大政策转变。

1月17日,国家能源局正式发布《分布式光伏发电开发建设管理办法》。4月30日前,工商业分布式光伏可以全额上网;4月30日后,小型工商业只能自发自用、余电上网,不能全额上网;大工业只能全部自用,或参与现货交易。

2月9日,国家发改委、能源局联合印发《关于深化新能源上网电价市场化改革促进新能源高质量发展的通知》(136号文件),明确"新老划断"。5月31日前,老项目继续执行现行保障性政策;5月31日后,新增项目所有发电量将全部进入市场交易。

为了进一步促进光伏、储能产业的融合发展,加强行业交流与合作,由浙江省太阳能光伏行业协会、国能能源研究院主办,国际能源网、光伏头条、储能头条承办的"2025第三届浙江光伏与储能产业大会及出海经验分享会"将于将4月17-18日,在杭州滨江开元名都大酒店举办。

对于消纳困难省份而言,新能源项目全面入市难免影响收益。但对于浙江这种电力缺口巨大的省份而言,新能源入市也许机遇大于挑战。

从装机情况来看,浙江火电装机7.65GW,居于榜首,光伏装机47.27GW,排名第二。

发电量方面,2024年,浙江火电发电占比高达73%。光伏发电量160.3亿千瓦时,占比仅4%。从碳中和碳达峰角度而言,浙江光伏仍然拥有广阔的发展空间。

从增长趋势来看,从2019年开始,浙江的工商业光伏开始起飞,2019年突破1GW,2024年逼近10GW。累计装机达到34.49GW,高居全国第一。

分布光伏新规明确,工商业光伏不能全额上网,大型工商业全部自用。作为用电大户,浙江工商业企业用电需求旺盛,因此浙江光伏利用率在2024年达到100%,不存在弃光、弃电现象。可见,上网模式及比例的改变,并不会影响浙江工商业光伏的发展。

另一方面,目前行业对于新能源全面入市的关注点在于电价的波动。光伏电价由保障性收购转变为市场化机制之后,最直接的影响因素在于供需关系。

浙江作为电力需求大省,供需失衡,因此从价格情况来看,市场化机制的实施,对于浙江光伏市场将产生积极的作用。

2024年,浙江电力交易中心配合北京电力交易中心组织绿电交易25场,成交电量合计113.59亿千瓦时。2024年2-11月浙江省结算绿电约91亿千瓦时,均价457.49元/兆瓦时。2024年省间交易均价为372.6元/兆瓦时。浙江的交易均价高于全国。

浙江光伏保障性收购价格按照燃煤基准价计算为415.3元/兆瓦时。从2024年绿电结算情况来看,即便最低点5月,价格也在450元/兆瓦时之上。可见新能源全面入市之后,光伏绿电收益上涨可以预见。

地方政策护 浙江光伏大有可为

2025年开年至今,对于"六小龙"为何出现在杭州引发产业界热议。最终原因多归于政府、市场与企业家。

那么光伏产业能否复制"六小龙"模式在浙江再次崛起呢。如前文所述,旺盛的电力需求以及光伏装机市场蓬勃发展催生了浙江广阔的光伏市场。在政策方面,浙江省也不遑多让。

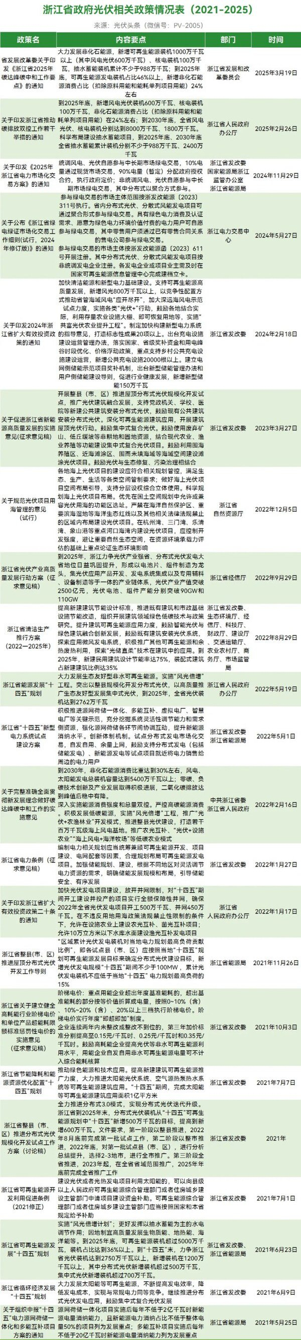
光伏头条(微信号:PV-2005)一直关注光伏政策动态,从2021年至今,仅省级层面与光伏相关的政策22条,涵盖装机规划,用地、接网、消纳、绿电交易,光伏制造业产业等层面。

由此可见,浙江省政策在政策层面为光伏产业的健康发展保驾护航。此外地方政府也积极发布相关政策规

定,护航地方的光伏产业项目落地实施。

33家上市企业、17个浙江籍光伏企业家浙江光伏腾飞的支柱

经过多年的发展,浙江的光伏产业基本形成,以嘉兴、金华(义乌)为引领,带动杭州、宁波、湖州、衢州等地协同发展的格局。这些地方聚集了隆基绿能、晶科能源天合光能晶澳科技、阿特斯、东方日升、正泰新能、一道新能等电池片组件龙头企业、此外还有逆变器领域的锦浪科技德业股份、禾迈股份、昱能科技以及福莱特这样的光伏辅材领域的领军企业。

每一个成功的光伏企业背后,都离不开优秀的光伏企业家。

据光伏头条(微信号:PV - 2005)统计,如今光伏上市企业之中,有17家光伏上市企业创始人或控股股东为浙江人。

浙商敢为人先、开拓创新的 "弄潮" 精神,深深扎根于企业家中,成为他们不断进取的动力源泉。例如李仙德那种 "船不靠岸,岸就靠船" 的气魄,正是一代代浙江光伏企业家破浪前行的关键因素,这种精神值得企业界乃至全社会称赞与学习,也是浙江崛起背后最为核心且难以轻易复制的宝贵财富。

回顾中国光伏的发展历史,正是曹仁贤、李仙德、南存辉等一批浙江籍的光伏企业家,凭借敏锐的商业嗅觉和敢为天下先的气魄,引领中国光伏产业从无到有,从小到大,成为全球光伏的中心。

市场、政策、企业以及企业家皆具备的浙江光伏,能否引领中国光伏迈入下一个辉煌十年,值得期待。

此外,国家发改委、国家能源局联合发布的《关于深化新能源上网电价市场化改革 促进新能源高质量发展的通知》出台后,我国光伏、储能领域迈入市场化新阶段。

在此背景下,作为经济强省,浙江省的分布式光伏、工商业储能领域展现出得天独厚的优势,成为布局分布式光伏、工商业储能的首选地之一,受到重多投资企业和设备厂家的高度重视。

为了进一步促进光伏、储能产业的融合发展,加强行业交流与合作,由浙江省太阳能光伏行业协会、国能能源研究院主办,国际能源网、光伏头条、储能头条承办的"2025第三届浙江光伏与储能产业大会及出海经验分享会"将于将4月17-18日,在杭州举办。

论坛继续汇聚政府、专家、投资业主、设计EPC、光伏储能厂商、代理商/经销商、集成商等光储全产业链界同仁,将围绕"创新驱动•绿色发展"的主题,交流探讨新能源入市下的光伏储能产业的发展机会与模式,最新技术、产品解决方案与应用案例、新能源出海经验等问题,搭建一个高效的商务对接平台,促进产业的合作与交流,推动储能技术的创新与应用。

加载中...