新浪财经

胖东来针对网络侵权发布回复说明

联商网linkshop

关注

联商快讯:4月8日晚间,胖东来在社交媒体账号发布了“宋清辉”、“柴怼怼”和“躺平叔”等三位博主的网络侵权的回复说明。根据此前胖东来公布的侵权行为处理公示,胖东来将针对三位博主的侵权行为进行起诉,追责金额分别不低于为100万元、500万元和150万元。

在回复说明中,胖东来针对三位博主的言论均做了事实性分析及重点回复。胖东来表示,误解超越尺度会造成社会的负面影响,用法律方式让大家共同往文明的方向上进步,是胖东来进行诉讼的目的。

“宋清辉”的言论:1、"胖东来是一家没有什么核心竞争力的企业,只能换着花样靠流量活着;2、"胖东来不务正业,蹭流量却是一把高手,这样的企业能走多远?需要打一个问号;3、“于东来初中没毕业,我看不起这种爱作秀、迎合民粹的小老板”“无赖企业行径”“河南企业界的耻辱”“邪恶势力”等。

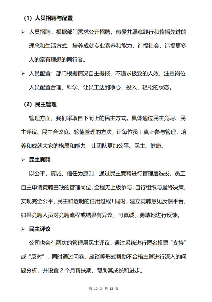
宋清辉的一系列言论明显逾越合法评论界限,攻击胖东来创始人,引导社会公众对胖东来进行批判,恶意歪曲胖东来及其创始人做企业的经营使命管理模式以及无偿帮扶企业、带动行业进步的初衷,将胖东来及创始人描述成与社会形成对立的形象,甚至上升至政治批判。胖东来进行了逐条的事实性分析和驳斥,同时详细介绍了胖东来的企业文化、体制政策、商品管理技术、运营管理、安全管理等相关内容。

针对“柴怼怼”的言论,胖东来在回应中公开了胖东来的经营数据,并公开了珠宝部和田玉销售情况,和田玉2025年1-3月销售2190万元,毛利率20%,占珠宝部销售3.6%;胖东来还在回复中说明不存在任何雇佣水军的情况,接受任何个人和机构对此进行核实和监督。

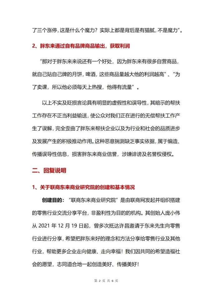
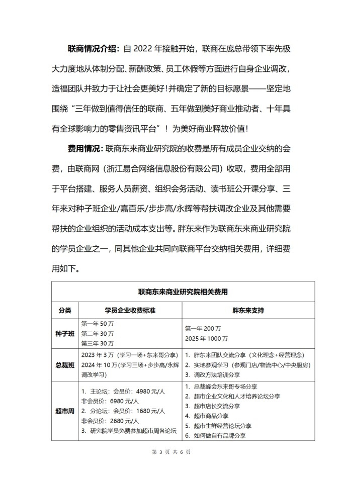
针对“躺平叔”的言论,胖东来在回应中解释了关于联商东来商业研究院的创建目的、基本情况和费用情况,表示机构创建以非盈利性为目的,旨在把胖东来好的理念和方法分享给零售行业及其他行业。此外,胖东来还公示了联商东来商业研究院相关费用;关于帮扶企业的调改情况,胖东来表示均是无偿帮扶,并自费投入了很多人力和物力的支持,直接产生帮扶费用约8300万元。

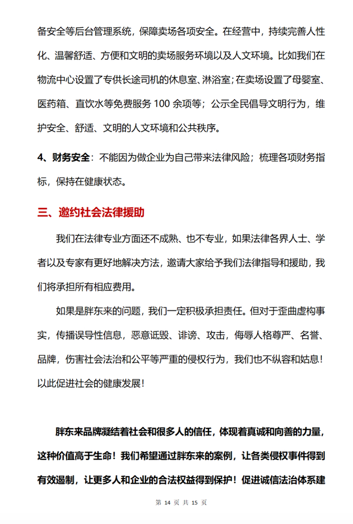
在回复说明的最后,胖东来真诚邀约社会法律援助。胖东来表示,企业在法律专业方面还不成熟、也不专业,如果法律各界人士、学者以及专家有更好地解决方法,邀请大家给予胖东来法律指导和援助,胖东来将承担所有相应费用。

与此同时,胖东来强调:“如果是胖东来的问题,我们一定积极承担责任。但对于歪曲虚构事实,传播误导性信息,恶意诋毁、诽谤、攻击,侮辱人格尊严、名誉品牌,伤害社会法治和公平等严重的侵权行为,我们也不纵容和姑息,以此促进社会的健康发展。”

三位博主的言论凸显了自媒体时代的舆论乱象,自媒体亦需在流量追逐中坚守言论边界和事实底线。胖东来对网络侵权进行依法诉讼,强化了“法治定纷止争”的社会共识,其维权行动有助于构建“企业诚信经营—消费者理性监督—法律公正裁决”的良性生态。

未来,胖东来若能在维权力度与公众沟通间保持平衡,或将成为中国企业从“商业成功”迈向“社会价值引领”的典范。

附件一:关于“宋清辉”网络侵权的回复说明

附件二:关于“柴怼怼”网络侵权的回复说明

附件三:关于“躺平叔”网络侵权的回复说明

加载中...