新浪财经

【最全】2025年中国铜行业上市公司全方位对比(附业务布局汇总、业绩对比、业务规划等)

前瞻网

关注

转自:前瞻产业研究院

行业主要上市公司海亮股份(002203);江西铜业(600362);博威合金(601137);鑫科材料(600255);铜陵有色(000630)等

本文核心数据:铜产业上市公司营业收入;海外营收占比;铜业务规模等

1、铜产业上市公司汇总

铜行业上市公司按产业链参与环节可分为铜矿采选企业、铜冶炼企业和铜加工企业三类,不少企业同时布局多个环节,例如江西铜业和铜陵有色具有从采选到加工的完整铜产业链。产业链各环节具体上市公司如下:

注:五矿资源营业收入按照“1美元=7.2元”换算。

2、铜产业上市公司业务布局对比

从区域布局来看,我国铜加工行业上市企业主要业务均布局在国内,多以华东地区和华南地区为重。从产品布局来看,江西铜业、海亮股份、博威合金、金田股份、超华科技产品布局相对全面,其余企业大多专精于特定产品,例如云南铜业、西部矿业专注于铜矿开采;鑫科材料专注于铜合金板带产品,嘉元科技、诺德股份、铜冠铜箔专注于提供铜箔产品;精艺股份专注于铜管产品;有研粉材专注于铜基金属粉体材料等。

注:洛阳钼业铜相关业务占比为2024年前三季度情况。

3、铜产业上市公司铜业务业绩对比

2023年,江西铜业、云南铜业、铜陵有色铜业务营业收入超过1000亿元,其中江西铜业相关业务营收超过4000亿元,较其他企业差距较大;从产量来看,云南铜业、江西铜业和铜陵有色铜相关产品产销量较高,均超过150万吨。

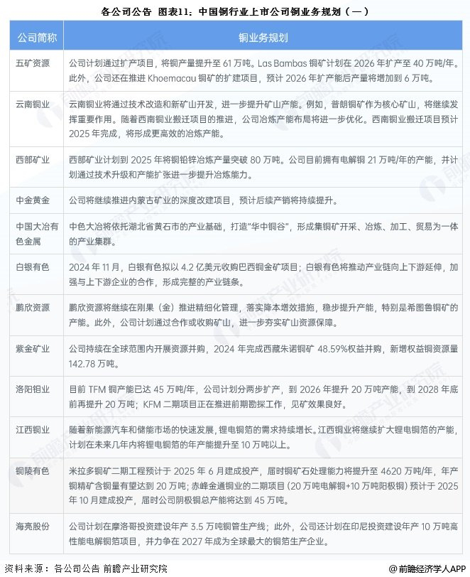
4、铜行业上市公司铜业务规划对比

十四五以来,我国出台多项政策鼓励和规范铜加工行业的发展,各上市企业也针对铜加工业务做出了相应规划,规划方向主要集中在继续扩大产能,开拓国内外市场,提高市场占有率;优化产品结构,加大新能源、新材料领域研发投入力度;推进数字化建设、促进节能减排等。

各企业具体业务规划如下:

更多本行业研究分析详见前瞻产业研究院《中国铜加工行业市场前瞻与投资战略规划分析报告》

同时前瞻产业研究院还提供产业新赛道研究、投资可行性研究、产业规划、园区规划、产业招商、产业图谱、产业大数据、智慧招商系统、行业地位证明、IPO咨询/募投可研、专精特新小巨人申报、十五五规划等解决方案。如需转载引用本篇文章内容,请注明资料来源(前瞻产业研究院)。

更多深度行业分析尽在【前瞻经济学人APP】,还可以与500+经济学家/资深行业研究员交流互动。更多企业数据、企业资讯、企业发展情况尽在【企查猫APP】,性价比最高功能最全的企业查询平台。

加载中...