新浪财经

重磅!2025年中国及31省市白酒行业政策汇总及解读(全) 进一步壮大白酒产业集群

前瞻网

关注

转自:前瞻产业研究院

行业主要上市公司贵州茅台(600519.SH)、五粮液(000858.SZ)、泸州老窖(000568.SZ)等

本文核心数据:中国国家层面白酒行业政策;中国31省市白酒行业政策

1、政策历程图

我国政策对于白酒行业的调控主要体现在对白酒消费税的增收方面,2000年来,我国对于白酒消费税的日益收紧。

2、国家层面政策汇总及解读

——国家层面白酒行业政策汇总

自2010年以来,市场监督总局等多部门陆续印发了白酒行业从生产到销售各个环节的监管政策,实现白酒质量安全顺向可追踪、逆向可溯源、风险可管控,发生质量安全问题时产品可召回、原因可查清、责任可追究,切实落实质量安全主体责任,保障白酒质量安全。同时,政策支持白酒主产区发展地方特色白酒产业集群,发挥品牌优势。

——国家层面白酒行业重点政策解读

2021年4月9日,中国酒业协会理事长宋书玉在中国国际酒业发展论坛现场发布《中国酒业“十四五”发展指导意见》,《指导意见》系统总结了我国酒类产业“十三五”发展的成就和面临的形势,勾划了未来五年酿酒产业发展的战略目标与主要任务,并提出了具体的保障措施和政策建议。

在产业经济目标上,预计2025年,中国酒类产业将实现酿酒总产量6690万千升,比“十三五”末增长23.9%,年均递增4.4%;销售收入达到14180亿元,增长69.8%,年均递增11.2%;实现利润3340亿元,增长86.4%,年均递增13.3%。其中:白酒行业产量800万千升,比“十三五”末增长8.0%,年均递增1.6%;规模以上企业销售收入达到9500亿元,增长62.8%,年均递增10.2%;实现利润2700亿元,增长70.3%,年均递增11.2%。

3、各省市层面的政策汇总及解读

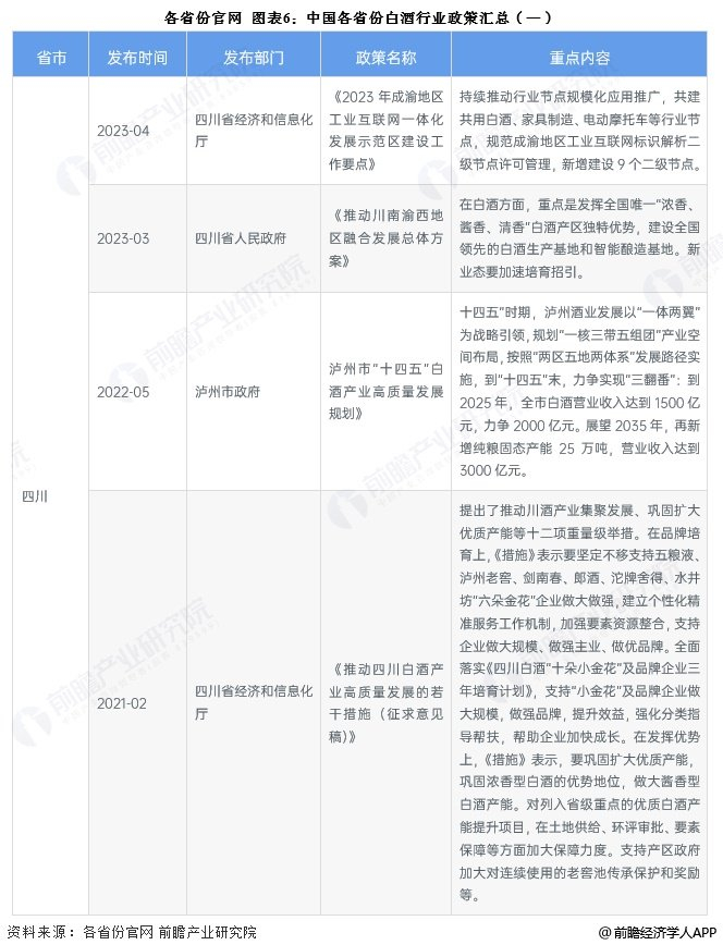
——31省市白酒行业政策汇总

2021年是“十四五”的开局之年,各省市白酒产业“十四五”规划或建议陆续出炉,各省的政策强调要强化优质白酒产业发展、提升当地白酒产业竞争力和产业链现代化水平、加快白酒产业孵化、做大做强知名品牌和龙头企业。

——31省市白酒行业发展方向解读

“十四五”期间,四川省、贵州省、湖北省、湖南省、泸州市、吕梁市等提出了白酒产业发展目标,到2025年,白酒行业产量、销售收入等将会得到较大幅度的提升。

更多本行业研究分析详见前瞻产业研究院《中国白酒行业市场需求与投资战略规划分析报告》

同时前瞻产业研究院还提供产业新赛道研究、投资可行性研究、产业规划、园区规划、产业招商、产业图谱、产业大数据、智慧招商系统、行业地位证明、IPO咨询/募投可研、专精特新小巨人申报、十五五规划等解决方案。如需转载引用本篇文章内容,请注明资料来源(前瞻产业研究院)。

更多深度行业分析尽在【前瞻经济学人APP】,还可以与500+经济学家/资深行业研究员交流互动。更多企业数据、企业资讯、企业发展情况尽在【企查猫APP】,性价比最高功能最全的企业查询平台。

加载中...