新浪财经

【中信建投REITs | 周报】华夏华电清洁能源REIT获问询,首个标准厂房REIT扩募获受理(3.29-4.4)

市场投研资讯

关注

(来源:CSC研究房地产建筑团队)

重要提示:通过本订阅号发布的观点和信息仅供中信建投证券股份有限公司(下称“中信建投”)客户中符合《证券期货投资者适当性管理办法》规定的机构类专业投资者参考。因本订阅号暂时无法设置访问限制,若您并非中信建投客户中的机构类专业投资者,为控制投资风险,请您请取消关注,请勿订阅、接收或使用本订阅号中的任何信息。对由此给您造成的不便表示诚挚歉意,感谢您的理解与配合!

本周中证REITs全收益指数上涨0.63%,收于1078.09。从我们构建的指数来看,本周产权类REITs上涨1.8%,经营权类REITs上涨0.4%43日,华夏华电清洁能源REIT获上交所问询,监管关注点主要集中于项目运营模式、资产重组与租赁安排、项目估值以及同业竞争四个方面,旨在确保项目的稳定运营和估值的合理性。此外,本周国泰君安东久新经济REIT扩募获受理,这也是市场上首个扩募购入标准厂房资产的公募REITs项目。

政策及新闻回顾1)中共中央办公厅、国务院办公厅日前印发《关于完善价格治理机制的意见》,健全促进可持续发展的公用事业价格机制,明确政府投入和使用者付费的边界,强化企业成本约束和收益监管,综合评估成本变化、质量安全等因素,充分考虑群众承受能力,健全公用事业价格动态调整机制。

行情回1)本周中证REITs全收益指数上涨0.63%,收于1078.09;全周加权日均换手率0.83%,较上周0.73%上升0.11个百分点;日均成交金额为6.7亿元,较上周的5.9亿元下降13.33%;2)本周产权类REITs上涨1.8%,经营权类REITs上涨0.4%;3)本周所有REITs子板块中,保租房REITs涨幅最大为6.4%,高速公路REITs涨幅最大为0.0%;4)汇添富上海地产租赁住房REIT涨幅最大为37.2%;华夏南京建邺REIT跌幅最大为2.0%。

重要公告回顾:1)国金中国铁建REIT:分红金额为24770.0万元;2) 工银河北高速REIT:按照合同约定分红比例拟分配金额10479.3万元;3)招商基金蛇口租赁住房REIT:拟分配金额为人民币 1713.0万元;4)中信建投国家电投新能源REIT:本次拟分配金额为人民币41608.0万元;5)多家REITs发布年报数据:6)华夏华润商业REIT:本期收入6.4亿元,净利润1231.2万元,可供分配金额3.2亿元;7)红土创新深圳安居REIT:本期收入0.5亿元,净利润2406.8万元,可供分配金额0.6亿元;8)华夏深国际REIT:本期收入0.6亿元,净利润1718.6万元,可供分配金额0.4亿元;9)华夏和达高科REIT:本期收入1.1亿元,净利润573.4万元,可供分配金额0.6亿元;10)华夏合肥高新REIT:本期收入0.9亿元,净利润2298.8万元,可供分配金额0.8亿。

1 本周(截至4.4)重要政策新闻

2 本周(截至4.4)市场表现

3 本周(截至4.4)重要公告

4 本周(截至4.4注:华夏华电清洁能源REIT获反馈,国君东久新经济REIT扩募获受理

4月3日,华夏华电清洁能源REIT获上交所问询,监管对项目运营及估值的关注进一步加深,显示出强化REITs项目稳定运营和估值合理性的监管趋势。监管关注点主要集中于项目运营模式、资产重组与租赁安排、项目估值以及同业竞争四个方面,同时在转让限制、对外借款、基金治理等其他多个方面也提出了补充披露、量化分析和风险揭示等要求。通过详细评估项目的现金流预测、资本性支出及折现率取值,监管层旨在确保项目的稳定运营和估值的合理性。

4月1日,上海国泰君安证券资产管理有限公司发布公告,国泰君安东久新经济REIT产品变更暨扩募份额上市申请已获得中国证监会和上交所的受理。本次东久REIT扩募将成为市场上首个扩募购入标准厂房资产的公募REITs项目。本次扩募拟购入基础设施项目包括:江苏省南通市通州区金新街道三姓街村、花家渡村的东久(南通)智造园,重庆市渝北区龙兴镇天康路1号的东久(重庆)智造园一期,重庆市渝北区龙兴镇天康路3号的东久(重庆)智造园二期。区域位置方面,拟购入基础设施项目分别位于江苏南通高新技术产业开发区及重庆两江新区内,区域内半导体、汽车、高端制造等产业基础雄厚、经济活力强劲,为基础设施项目的持续稳定运营和资产的保值增值创造了良好的外部条件。

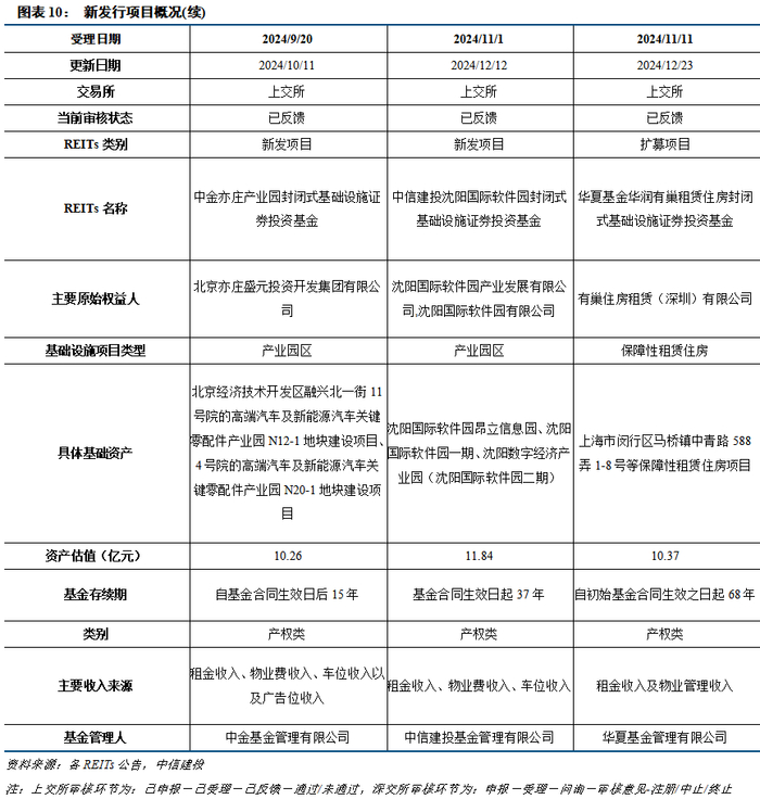
5 本周(截至4.4)在审项目情况

本周(截至4.4)主要招标信息

证券研究报告名称:《REITs周报(3.29-4.4):华夏华电清洁能源REIT获问询,首个标准厂房REIT扩募获受理》

对外发布时间:2025年4月6日 

报告发布机构:中信建投证券股份有限公司 

本报告分析师:

加载中...