新浪财经

刚刚,胖东来宣布:起诉“红内裤”事件博主,追责金额不低于100万元

每日经济新闻

关注

每经编辑 何小桃    

4月5日晚,“胖东来商贸集团”公众号发布关于侵权行为的处理公示,其中显示,

胖东来以名誉权侵权为由,对“红内裤”事件博主段某【网名:两个小段(小)】提起诉讼。

胖东来表示,被告在抖音上发表视频称在胖东来购买的红内裤掉色,品质有问题,造成其过敏、接触性皮炎。其作为自媒体从业者,拥有大量粉丝,其言论引发大量关注,造成了诸多客诉问题、信任问题以及对胖东来和产品品牌的负面评价,上升为社会热点事件。我方以名誉权侵权为由提起诉讼,追责金额不低于100万。

目前案件正等待安排开庭。

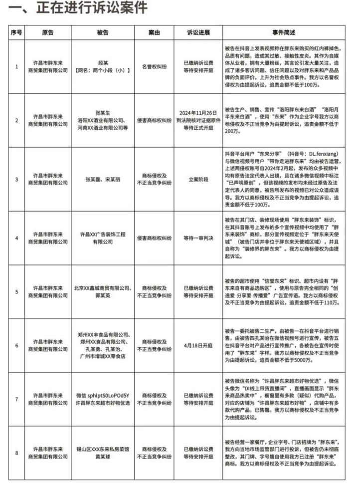
另外,胖东来还公布了其他7项正在进行诉讼的案件和9件拟起诉案件。

据此前报道,2月4日,有网友发视频称,从胖东来购买的红色内裤出现掉色、过敏的情况。

同日,胖东来回应称已成立专项调查小组,并对该品牌系列产品进行下架处理。2月6日,胖东来再次发布声明,向顾客真诚道歉,并承诺调查结果将第一时间公示。

2月14日,胖东来官方抖音号发布长达53页的《关于“红色内裤掉色、过敏以及部门处理过程”的调查报告》。

《调查报告》称,综合三家检测机构检测结果可以认定,胖东来服装部销售的中山市民伟制衣有限公司旗下“富妮来品牌”女士基础舒适内裤为合格商品。

由于对企业文化理念的认知不够,未按照流程标准为顾客处理与解决,给顾客造成伤害且造成社会负面舆论影响,胖东来对实习班长予以免职并降学习期六个月处理,对值班课长以及客诉处理主管也予以免职处理,连带处长、店助、店长负有连带责任给予降一级六个月处理。

依据《胖东来客诉处理标准》,给予顾客发放500元投诉奖,跟踪顾客健康恢复状况并承担相关医疗费用。

报告还表示,顾客在网络上表达自身实际使用过程及情绪化的感受,但其在产品未经鉴定和鉴定结果出具前,且医院医生也无法作出直接因果关系结论的情况下,定论产品掉色引起过敏、发表胖东来所售商品“品质有问题”的表述,且公示了该商品品牌信息。传播误导性信息,让众多消费者对胖东来品牌及该商品品牌和公司均产生质疑。并导致其他零售商场陆续下架该品牌产品以及生产工厂订单被取消。

作为自媒体从业者,应当知道在未尽到合理核实义务的前提下,就发表相关言论,可能会对产品的经营者及品牌声誉造成较大负面影响,在发表言论前应当更为谨慎,但其未尽到这一注意义务。此事件发生后,也造成了诸多客诉问题、信任问题以及对胖东来的负面评价。结合其发表的视频引起的社会关注及影响,涉嫌严重侵犯公司名誉权。

对于任何侵害胖东来公司名誉、商誉等合法权益的行为,胖东来法务将坚决依法维权!综合评估胖东来品牌价值及社会影响力对于严重侵权的行为,原则上追责金额不低于100万元。

据大象新闻2月28日报道,胖东来创始人于东来回应追责“红内裤事件”:是要跟人们提醒,我们做什么最起码要有理性,不能随便去放大自己的情绪。你要去承担的,勇敢地去承担,都能彼此友善,彼此尊重,为了社会往更加美好的方向发展。

3月14日,胖东来红内裤事件当事人“两个小段”发布声明,表示关于其是“职业打假人”“多次恶意投诉”“偷盗胖东来购物车”等言论纯属编造,并晒出立案告知书,已就被诽谤一事报案。“关于通过不当手段获取本人个人信息,上门恶意辱骂,恐吓等行为已严重威胁自己和家人的生命安全,影响正常生活,若再有发生将依法追责。”

其声明还称自己没有任何运营团队,相关事件虽是基于事实情况进行表述,但由于自己的表达情绪化,引起负面影响,占用公共资源,对此真诚道歉,以后会更加谨言慎行。

编辑|何小桃 杜波

责任编辑:石秀珍 SF183

加载中...