新浪财经

【行业深度】洞察2025:中国冻干食品行业竞争格局及市场份额(附市场集中度、企业竞争力等)

前瞻网

关注

转自:前瞻产业研究院

行业主要上市公司好想你(002582)、来伊份(603777)、良品铺子(603719)、三只松鼠(300783)、乖宝宠物(301498)、路斯股份(832419)等

本文核心数据:竞争梯队;代表性企业布局;市场集中度

1、中国冻干食品行业竞争派系

企业竞争类型主要分为宠物冻干食品企业和其他冻干食品企业。其他冻干食品类型有冻干水果、冻干蔬菜和冻干方便食品等,其生产企业产品布局互有重合,而布局环节各有不同,竞争企业类型可分为领先品牌商、领先加工企业以及同时布局品牌和生产线的领先企业,具体如下:

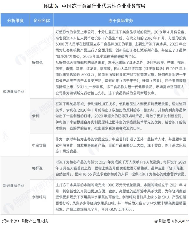
2、中国冻干食品行业代表性企业布局

近年来,冻干食品市场的兴起,吸引了来自不同领域的生产企业入局。市场上,不仅有三只松鼠、良品铺子、来伊份等休闲零食品牌推出的冻干果蔬干零食产品,也有连锁餐饮企业如肯德基推出的芙蓉鲜蔬汤、早餐粥等冻干食品。同时,电商品牌小米有品、网易严选等也上线了多款冻干产品,咖啡初创公司推出了冻干即溶咖啡粉,乳业巨头伊利推出了以酸奶为原料的冻干酸奶块休闲食品。

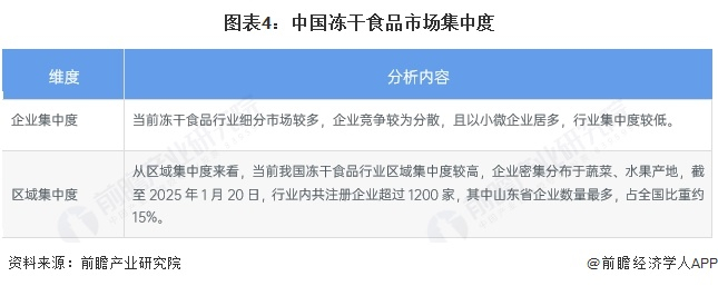
3、中国冻干食品行业市场集中度

从企业集中度来看,当前冻干食品的企业以小微企业居多,行业集中度较低。从区域集中度来看,企业主要分布在蔬菜、水果产地,区域集中度相对较高。

4、中国冻干食品行业代表性企业对比

我国冻干食品行业的主要企业有好想你、来伊份、良品铺子等,大部分企业主要布局冻干水果和冻干蔬菜产品,少部分企业如新三和、星彩科技等布局冻干粥/面/米饭等冻干方便食品。

5、中国冻干食品行业竞争状态总结

从五力竞争模型角度分析,行业现有小规模企业数量较多,现有企业的竞争较激烈;在上游议价方面,上游果蔬等原料产量大,但在冻干食品的需求相对较小,上游议价能力较强;从市场需求来看,冻干食品行业下游消费者议价能力较弱;在潜在进入者方面,冻干食品进入壁垒较低,潜在进入者威胁较大;替代品方面,就技术手段而言,行业整体的替代品威胁较小。

更多本行业研究分析详见前瞻产业研究院《全球及中国冻干食品行业发展前景与投资战略规划分析报告》

同时前瞻产业研究院还提供产业新赛道研究、投资可行性研究、产业规划、园区规划、产业招商、产业图谱、产业大数据、智慧招商系统、行业地位证明、IPO咨询/募投可研、专精特新小巨人申报、十五五规划等解决方案。如需转载引用本篇文章内容,请注明资料来源(前瞻产业研究院)。

更多深度行业分析尽在【前瞻经济学人APP】,还可以与500+经济学家/资深行业研究员交流互动。更多企业数据、企业资讯、企业发展情况尽在【企查猫APP】,性价比最高功能最全的企业查询平台。

加载中...