新浪财经

【投资视角】启示2025:中国风电行业投融资及兼并重组分析(附投融资汇总、兼并重组事件等)

前瞻网

关注

转自:前瞻产业研究院

风电行业主要上市公司金风科技(002202)、明阳智能(601615)、上海电气(601727)、运达风电(300772)、中车风电(601766)等

本文核心数据:中国风电行业投融资规模;中国风电行业投融资轮次;中国风电行业投融资区域;中国风电行业投资主体分布

1、风电行业投融资基本情况分析

截至2025年1月,我国风电行业共发生了78起融资事件,整体上投融资活跃度整体呈上升态势。2024年投融资事件数量保持6起,但融资金额上升至203.38亿元,较2023年有较大提升。

注:上述统计时间截止2025年1月11日,下同。

2014-2024年我国风电行业投融资单笔融资金额呈波动变化,2024年单笔最大融资金额达150亿元,为近年来最大值。

截至2025年1月11日,我国风电行业的融资轮次主要分布在战略投资A轮,分别发生了24起和20起融资事件。此外,天使轮和B轮也有较多的融资事件发生。

2、风电行业投融资区域分析

从融资区域分布来看,我国风电行业融资事件主要分布在东部地区,其中江苏省融资数量最多,共有32起,较其他省份领先较多,此外,北京、上海、山东、浙江等省份同样具有较多的融资事件发生。部分内地省市,例如内蒙古、河南、云南、贵州等风力充足的地区,也有一定数量的风电融资事件

3、风电行业投融资事件汇总

截至2025年1月,我国风电行业的主要投融资事件如下:

从2021-2025年融资企业的主营业务分析,风电行业投融资集中于风电相关解决方案,每年均有相关投融资事件发生,其次为风电设备零部件及材料,事件数量排名第二。

4、风电行业的投资者分析

从融资事件来看,我国风电行业的投资主体主要是投资类,例如经纬创投、戈壁创投、红杉资本中国等;其次是实业类,例如隆华科技、国电科环、川能动力等。

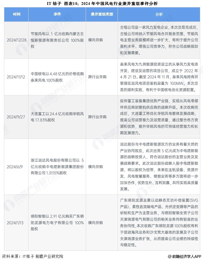
5、风电企业兼并重组分析

2024年中国风电行业兼并重组事件主要类型为主要为横向扩大规模以及跨行业并购,以达到提高企业自身竞争力的目的。

6、风电行业投融资及兼并重组总结

更多本行业研究分析详见前瞻产业研究院《中国风电机组(风机)行业发展前景预测与投资策略规划分析报告》

同时前瞻产业研究院还提供产业新赛道研究、投资可行性研究、产业规划、园区规划、产业招商、产业图谱、产业大数据、智慧招商系统、行业地位证明、IPO咨询/募投可研、专精特新小巨人申报、十五五规划等解决方案。如需转载引用本篇文章内容,请注明资料来源(前瞻产业研究院)。

更多深度行业分析尽在【前瞻经济学人APP】,还可以与500+经济学家/资深行业研究员交流互动。更多企业数据、企业资讯、企业发展情况尽在【企查猫APP】,性价比最高功能最全的企业查询平台。

加载中...