新浪财经

观点 | 《上市公司章程指引》修订对上市公司公司治理的影响及应对

市场资讯 2025.04.01 15:31

引言

2025年3月28日,为贯彻落实新《公司法》,结合《国务院关于实施<中华人民共和国公司法>注册资本登记管理制度的规定》有关规定,中国证监会修订了《上市公司章程指引》。本次修订最受市场关注的是要求上市公司“在公司章程中规定在董事会中设审计委员会,行使《公司法》规定的监事会的职权,不设监事会或者监事。”该指引自公布之日起实施,标志着A股五千多家上市公司正式跨入“两会一层”治理时代。本文重点解析本次《上市公司章程指引》修订对上市公司公司治理的影响,并探讨上市公司的应对之策。

《上市公司章程指引》在上市公司治理方面的主要修订内容

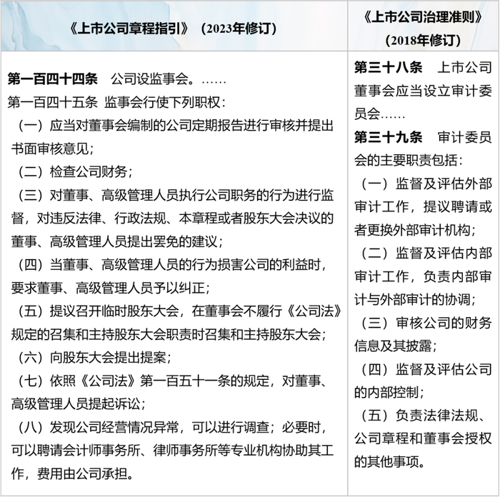
(一)删除关于监事会相关规定、由审计委员会行使监事会职权

2024年7月1日起实施的《公司法》(以下简称“新《公司法》”)首次明确“股份有限公司可以按照公司章程的规定在董事会中设置由董事组成的审计委员会,行使本法规定的监事会的职权,不设监事会或者监事。”即对于股份公司而言,可以选择“继续设置监事会”或“在董事会中设置由董事组成的审计委员会,行使监事会职权”。

实践中,根据原《上市公司章程指引》《上市公司治理准则》等规则的规定,上市公司均同时设置了监事会、董事会审计委员会,但是二者履行的职责不同:

2024年12月27日,中国证监会发布《关于新<公司法>配套制度规则实施相关过渡期安排》,规定“上市公司应当在2026年1月1日前,按照《公司法》《实施规则》及证监会配套制度规则等规定,在公司章程中规定在董事会中设审计委员会,行使《公司法》规定的监事会的职权,不设监事会或者监事。”

这就意味着,对于上市公司来说,“取消监事会、由审计委员会行使监事会职权”成了唯一选择。

和《上市公司章程指引》(2023年修订)相比,《上市公司章程指引》《2025年修订》直接删除了“监事”“监事会”章节,同时新增“第四节 董事会专门委员会”,其中第一百三十三条至第一百三十六条明确上市公司董事会设置审计委员会,行使《公司法》规定的监事会职权;同时,对审计委员会的成员要求、职责、会议召集、召开等作了规定。

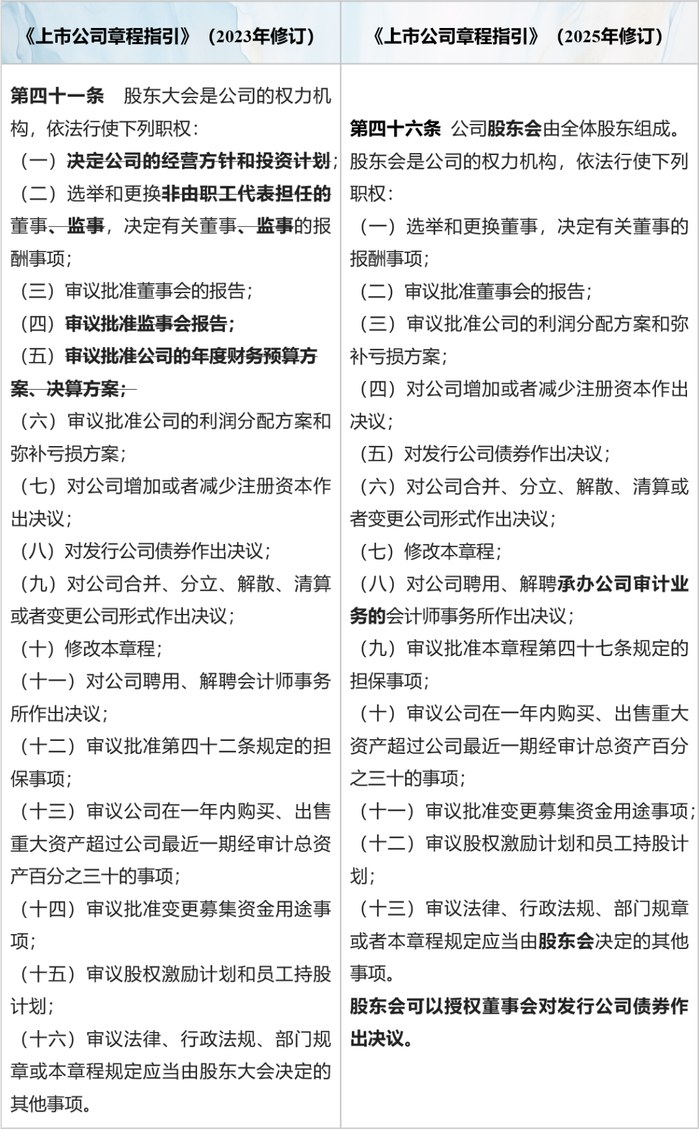
(二)股东会职权调整

新《公司法》在股东会职权方面主要修订两点:一是删除股东会“决定公司的经营方针和投资计划”“审议批准公司的年度财务预算方案、决算方案”两项职权;二是新增股东会可授权董事会对发行公司债券作出决议。本次《上市公司章程指引》修订也有体现:

另外,按照新《公司法》规定,将公司权力机构的称谓统一为“股东会”,不再区分“股东会”与“股东大会”。 

(三)董事会职权调整

新《公司法》在董事会职权方面主要修订两点:一是删除“制订公司的年度财务预算方案、决算方案”职权;二是新增股东会可授予董事会其他职权。本次《上市公司章程指引》修订也有体现:

另外,结合新《公司法》规定,对于职工人数三百人以上的上市公司,董事会成员中应当有公司职工代表。董事会中的职工代表由公司职工通过职工代表大会、职工大会或者其他形式民主选举产生,无需提交股东会审议。公司章程应明确本公司董事会中职工代表担任董事的名额。

中国证监会关于新《公司法》配套制度规则实施相关过渡期安排

2024年12月27日,中国证监会发布《关于新<公司法>配套制度规则实施相关过渡期安排》,为稳妥有序做好新《公司法》《国务院关于实施<中华人民共和国公司法>注册资本登记管理制度的规定》的贯彻落实工作,就IPO企业、上市公司等的内部监督机构调整做了过渡期安排,其中对上市公司的要求是:

1. 上市公司应当在2026年1月1日前,按照《公司法》《实施规则》及证监会配套制度规则等规定,在公司章程中规定在董事会中设审计委员会,行使《公司法》规定的监事会的职权,不设监事会或者监事。上市公司调整公司内部监督机构设置前,监事会或者监事应当继续遵守中国证监会原有制度规则中关于监事会或者监事的规定。

2. 上市公司在2026年1月1日前申请再融资或者发行证券购买资产的,按照以下原则执行:

 • 申报时尚未完成公司内部监督机构调整的,按照修改前的相关规则执行;

 • 申报时已完成公司内部监督机构调整的,按照修改后的相关规则执行;

 • 在审期间完成公司内部监督机构调整的,审计委员会按相关规定对申请文件进行重新审核并出具书面意见后,按照修改后的相关规则执行;

 • 申请再融资或者发行证券购买资产的上市公司在报告期内曾设置的监事会或者曾聘任的监事,应当对其曾签字确认的申请文件继续承担相应责任,对其核查要求仍执行修改前的相关规则。中介机构应当按照修改前的相关规则对其进行核查,并发表明确意见。

上市公司的应对策略

结合多年资本市场法律服务经验,笔者团队建议上市公司及时修订《公司章程》,具体到公司治理方面,建议:

 • 取消《公司章程》中关于监事会的相关内容,对审计委员会的职责按照《上市公司章程指引》和公司实际情况进行调整,代行监事会职责;

 • 根据《上市公司章程指引》的修订内容,相应调整股东会、董事会的职权。

 • 根据公司职工人数情况,判断是否设置职工董事,并明确职工董事的人数、产生方式等相关内容;

 • 将《公司章程》《股东会议事规则》等涉及“股东大会”的表述统一为“股东会”。

经公开检索,2024年12月27日中国证监会发布《关于新<公司法>配套制度规则实施相关过渡期安排》后,就有部分上市公司根据新《公司法》及前述过渡期安排的要求,及时修订了《公司章程》,例如:

另外,对于本届监事会即将到期的情况,也有上市公司拟通过修订《公司章程》取消监事会,但在取消之前,本届监事会将继续履行职责。如2025年3月29日广汽集团(601238)公告《第六届监事会第26次会议决议公告》,该次监事会会议审议通过了《关于第六届监事会换届选举相关事项的议案》,同意公司根据《公司法》及中国证监会《关于新<公司法>配套制度规则实施相关过渡期安排》,暂缓实施第六届监事会的换届,并由公司根据《公司法》及相关法律法规要求,通过修订《公司章程》取消监事会,由审计委员会行使《公司法》规定的监事会的职权。在公司未完成《公司章程》修订及取消监事会设置前,公司第六届监事会将依照法律、法规和《公司章程》等有关规定继续履行相应的职责。

    (转自:金诚同达)

    加载中...