新浪财经

今起报名!2025年长沙各区小学学区划分范围公布→

长沙发布

关注

转自:长沙发布

4月1日起

“长沙市普通中小学入学报名系统”

 网上报名正式启动

本次报名将持续至4月15日

湖南湘江新区、芙蓉区、天心区、开福区、

雨花区和望城区的家长们别忘了报名

今日,各区对外公布了

2025年公办小学学区范围及覆盖具体楼盘信息

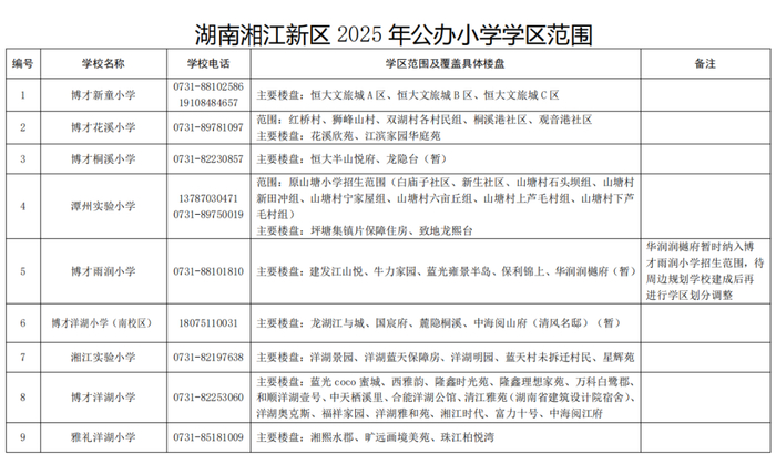
关于2025年湖南湘江新区公办小学学区范围及覆盖具体楼盘信息的公告

为保障广大市民对湖南湘江新区公办小学学区划分的知情权,我局编制了2025 年公办小学学区范围及覆盖具体楼盘信息,现予以公告。相关情况说明如下:

一、公办小学学区划分由湖南湘江新区管理委员会教育局负责,有关学区划分问题以湖南湘江新区管理委员会教育局解释为准。

二、区教育行政管理部门根据区域内教育规划布局、历史沿革、办学规模、周边生源和交通状况等因素,按相对就近原则,合理划分每所小学的学区范围。已交房但未划分学区的新建楼盘需由开发商到湘江新区管理委员会教育局提出学区划分申请,经区教育局核定其教育配套责任后再进行学区划分或调剂入学。学区划分中所指的楼盘、宿舍等均指住宅性质的房产,非住宅性质房产不作入学依据。

三、公办小学学区划分保持相对稳定,教育行政管理部门可根据生源和学校动态变化情况每学年度作适当调整。 

四、学区内由于生源增长导致容量不够,不能完全接纳本学区适龄儿童(少年)入学的,由区教育行政部门按照生源排序和相对就近的原则统筹安排。

五、对湘江新区公办小学学区划分及入学政策有疑问的,请咨询湖南湘江新区管理委员会教育局基础教育处(0731-88999272,0731-88999894)及各学校(咨询电话见下表)。

六、行业办子弟小学资产为国有性质,主要招收其举办单位职工子女。 

七、“长沙市普通中小学入学报名系统”网上报名自4月1日上午9时起正式开通,报名截止日期为4月15日。

湖南湘江新区管理委员会教育局

2025年4月1日

说明

未划分学区的楼盘需由开发商到区教育局提出学区划分申请,经区教育局核定其教育配套责任后再进行学区划分或调剂入学。本区学区划分情况最终解释权属湖南湘江新区管理委员会教育局。

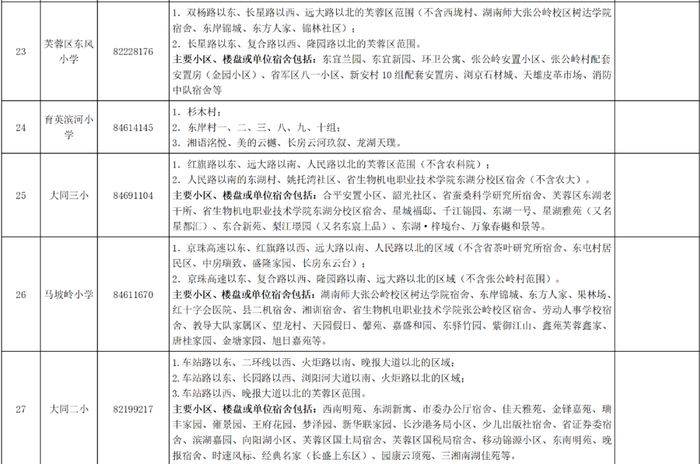
关于2025年芙蓉区公办小学学区范围及覆盖具体楼盘信息的公告

为保障广大市民对芙蓉区公办小学学区划分的知情权,我局编制了2025年公办小学学区范围及覆盖具体楼盘信息,现予以公告(详见《芙蓉区2025年公办小学学区划分方案》)。相关情况说明如下:

一、公办小学学区划分由芙蓉区教育局负责,有关学区划分问题以芙蓉区教育局解释为准。

二、区教育行政管理部门根据区域内教育规划布局、历史沿革、办学规模、周边生源和交通状况等因素,相对就近、合理划分每所小学的学区范围。已交房但未划分学区的新建楼盘需由开发商到芙蓉区教育局提出学区划分申请,经区教育局核定其教育配套责任后再进行学区划分或调剂入学。学区划分中所指的楼盘、宿舍等均指住宅性质的房产,非住宅性质房产不作入学依据。

三、公办小学学区划分保持相对稳定,教育行政管理部门可根据生源和学校动态变化情况作适当调整。

四、学区内由于生源增长导致容量不够,不能完全接纳本学区适龄儿童(少年)入学的,由区教育行政部门按照生源排序和相对就近的原则统筹安排。

五、对芙蓉区公办小学学区划分及入学政策有疑问的,请咨询芙蓉区教育局基础教育科(84683247)及各学校(咨询电话见下表)。

六、行业办子弟小学资产为国有性质,主要招收其举办单位职工子女。

七、“长沙市普通中小学入学报名系统”网上报名自4月1日上午9时起正式开通,报名截止日期为4月15日。

芙蓉区教育局

2025年4月1日

芙蓉区2025年公办小学学区划分方案

说明: 

1.已交房但未划分学区的楼盘需由开发商到区教育局提出学区划分申请,经区教育局核定其教育配套责任后再进行学区划分或调剂入学。

2.所有楼盘、宿舍等均指住宅性质的房产,非住宅性质房产不作入学依据。

3.本区学区划分信息最终解释权归芙蓉区教育局。

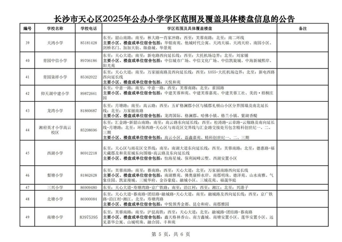
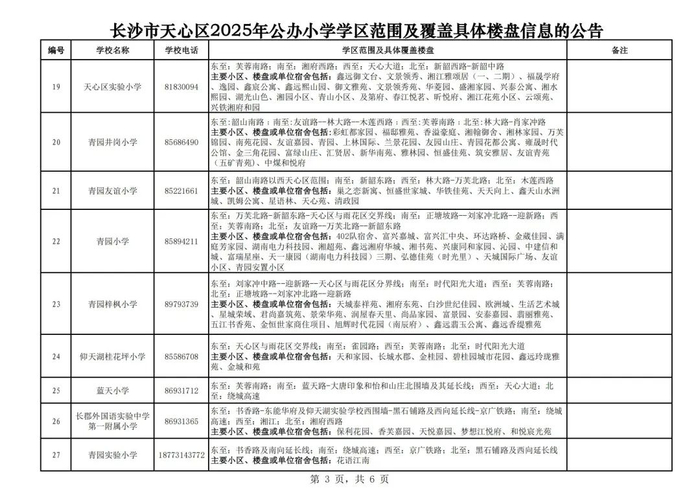
关于2025年天心区公办小学学区范围及覆盖具体楼盘信息的公告

为保障广大市民对天心区公办小学学区划分的知情权,天心区教育局编制了2025年公办小学学区范围及覆盖具体楼盘信息,现予以公告。相关情况说明如下:

一、公办小学学区划分由天心区教育局负责,有关学区划分问题以天心区教育局解释为准。

二、区教育行政管理部门根据区域内教育规划布局、历史沿革、办学规模、周边生源和交通状况等因素,相对就近、合理划分每所小学的学区范围。已交房但未划分学区的新建楼盘需由开发商到天心区教育局提出学区划分申请,经区教育局核定其教育配套责任后再进行学区划分或调剂入学。学区划分中所指的楼盘、宿舍等均指住宅性质的房产,非住宅性质房产不作入学依据。

三、公办小学学区划分保持相对稳定,教育行政管理部门可根据生源和学校动态变化情况每学年度作适当调整。

四、学区内由于生源增长导致容量不够,不能完全接纳本学区适龄儿童(少年)入学的,由区教育行政部门按照生源排序和相对就近的原则统筹安排。

五、对天心区公办小学学区划分及入学政策有疑问的,请咨询天心区教育局基础教育科,电话:0731-81830202。

六、行业办子弟小学资产为国有性质,主要招收其举办单位职工子女。

七、“长沙市普通中小学入学报名系统”(网址:http://rxbm.csedu.gov.cn/)网上报名自4月1日起正式开通,报名截止日期为4月15日。

长沙市天心区教育局

2025年4月1日

关于2025年开福区公办小学学区范围及覆盖具体楼盘信息的公告

为保障广大市民对开福区公办小学学区划分的知情权,我局编制了2025年公办小学学区范围及覆盖具体楼盘信息,现予以公告。相关情况说明如下:

一、公办小学学区划分由开福区教育局负责,有关学区划分问题以开福区教育局解释为准。

二、区教育行政管理部门根据区域内教育规划布局、历史沿革、办学规模、周边生源和交通状况等因素,相对就近、合理划分每所小学的学区范围。已交房但未划分学区的新建楼盘需由开发商到开福区教育局提出学区划分申请,经区教育局核定其教育配套责任后再进行学区划分或调剂入学。学区划分中所指的楼盘、宿舍等均指住宅性质的房产,非住宅性质房产不作入学依据。

三、公办小学学区划分保持相对稳定,教育行政管理部门可根据生源和学校动态变化情况每学年度作适当调整。

四、学区内由于生源增长导致容量不够,不能完全接纳本学区适龄儿童(少年)入学的,由区教育行政部门按照生源排序和相对就近的原则统筹安排。

五、对开福区公办小学学区划分及入学政策有疑问的,请咨询开福区教育局基础教育科,电话:0731-82528880。

六、行业办子弟小学资产为国有性质,主要招收其举办单位职工子女。

七、“长沙市普通中小学入学报名系统”网上报名自4月1日起正式开通,报名截止日期为4月15日。 

长沙市开福区教育局

2025年4月1日

2025年开福区公办小学

学区范围及具体覆盖楼盘信息

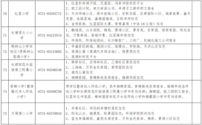
关于2025年雨花区公办小学学区范围及覆盖具体楼盘信息的公告

为保障广大市民对雨花区公办小学学区划分的知情权,我局编制了2025年公办小学学区范围及覆盖具体楼盘信息,现予以公告。相关情况说明如下:

一、公办小学学区划分由雨花区教育局负责,有关学区划分问题以雨花区教育局解释为准。

二、区教育行政管理部门根据区域内教育规划布局、历史沿革、办学规模、周边生源和交通状况等因素,相对就近、合理划分每所小学的学区范围。已交房但未划分学区的楼盘需由开发单位到雨花区教育局提出学区划分申请,经审核后再进行学区划分或调剂入学。

三、公办小学学区划分保持相对稳定,教育行政管理部门可根据生源和学校动态变化情况每学年度作适当调整。

四、学区内由于生源增长导致容量不够,不能完全接纳本学区适龄儿童(少年)入学的,由区教育行政部门按照生源排序和相对就近的原则统筹安排。

五、对雨花区公办小学学区划分及入学政策有疑问的,请咨询雨花区教育局基础教育科,电话:0731-85880323。

六、“长沙市普通中小学入学报名系统”网上报名自4月1日上午9时起正式开通,报名截止日期为4月15日。

 雨花区教育局

2025年4月1日

雨花区2025年公办小学学区划分方案

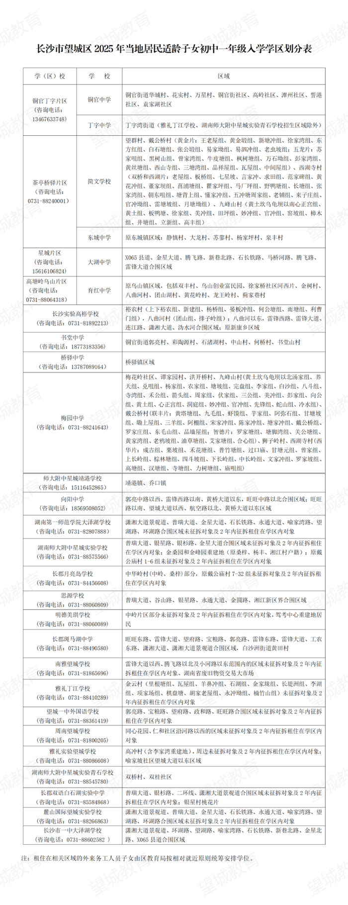
望城区2025年公办小学、初中学区划分公布

为保障广大人民群众对望城区公办义务教育阶段学区划分的知情权,望城区教育局编制了2025年公办义务教育阶段学区划分表,现予以公告。相关情况说明如下:

1.公办义务教育阶段学区划分由望城区教育局负责,有关学区划分问题以望城区教育局解释为准。

2.望城区教育局根据区域内教育规划布局、办学规模、周边生源、交通状况和历史沿革等因素,相对就近、合理划分每所义务教育阶段学校的学区范围。已实际交付的楼盘,不论是否纳入本表,区教育局均将按相对就近原则为符合条件的业主子弟安排学位保障入学。学区划分中所指的楼盘均指住宅性质的房产,非住宅性质房产不作为入学依据。

3.望城区公办义务教育阶段学区划分保持相对稳定,教育行政主管部门可根据生源和学校动态变化情况每学年度作适当调整。学区内由于生源增长导致容量不够,不能完全接纳本学区适龄儿童(少年)入学的,由望城区教育局按照生源排序和相对就近的原则统筹安排。

4.对望城区公办义务教育阶段学区划分及入学政策有疑问的,请咨询望城区教育局普职教育科(0731-88063641)及各学校(咨询电话见学区划分表)。

5.入学报名咨询服务安排:望城区教育局在望城区中小学教师发展中心、望城经开区政务服务中心、月亮岛街道桃花井社区党群服务中心、月亮岛街道黄狮岭社区公共服务中心、大泽湖街道办事处、丁字湾街道办事处等6个地点设置2025年秋季入学工作现场咨询点。4月1日开始,工作日的09:00—12:00、14:30—17:00时段现场提供入学政策咨询和疑难解答等相关服务,有需求的家长可以就近选择咨询点了解政策和寻求帮助,不便到现场咨询的家长也可以拨打入学咨询专线电话0731-88063641(入学报名工作期间现场和电话咨询量极大,建议先通过“望城教育”微信公众号等官方网络平台提前了解入学政策等基本信息,再根据实际情况选择现场咨询或电话咨询)。

加载中...