新浪财经

重庆畅通卡,可以刷香港地铁啦!还有全国这些城市→

重庆发布

关注

3月31日

重庆交通开投通卡支付公司发布消息

带有“交通联合”标志的

重庆畅通卡/手机交通卡

可以搭港铁啦

3月22日起,香港地铁(港铁)正式支持全国交通一卡通互联互通卡乘车服务。今后只需手持一张带有“交通联合”标识的畅通卡/手机交通卡,就能轻松刷港铁,畅游香港,不用为汇率兑换或重复购卡而烦恼啦。

如何使用带有“交通联合”标识的

重庆畅通卡乘坐港铁?

小布丁带你看使用攻略

使用要求及充值方式

请确保您使用的是带有“交通联合”标识的畅通卡,包括实体卡、手机交通卡、纪念卡等均可在港铁乘车使用。

充值方式

带有“交通联合”标识的畅通卡(包括手机交通卡)用户可通过下载“渝通行”APP,线上/贴卡充值。

余额要求

由于港铁单次最高票价超过50元人民币,因此使用带有“交通联合”标识的畅通卡(包括手机交通卡)乘坐港铁,要确保卡内余额在50元人民币及以上如果余额不足50元,将无法进站入闸,建议提前做好充值。

乘车费用与结算方式

车费标准

使用带有“交通联合”标识的畅通卡(包括手机交通卡)乘坐港铁,车费与成人八达通车费相同,车费将从卡内的人民币储值额中扣除,并经由读写器兑换港币结算。

出站显示

出站时,闸机屏幕将显示扣除的港币车费,不会显示人民币的扣除金额和余额,建议提前了解汇率方便核对费用。

使用范围

适用线路

使用带有“交通联合”标识的畅通卡(包括手机交通卡)可搭乘港铁重铁线路,包括观塘线、荃湾线、港岛线、南港岛线、将军澳线、东涌线、迪士尼线、东铁线(头等车厢不适用)及屯马线,在以上线路站点的指定闸机进出站。

暂不支持机场快线、轻铁、港铁巴士、东铁线头等车厢使用。如需使用以上服务,需要另行购票或使用八达通卡。

线路换乘

使用带有“交通联合”标识的畅通卡(包括手机交通卡)在尖沙咀站、尖东站虚拟换乘会被视作两个独立车程,将分别进行扣费。

异常情况处理

如果因余额不足或其他原因无法正常出闸,务必前往港铁服务柜台对卡片进行处理,避免影响后续使用。

使用小贴士

提前规划路线

建议出行前使用港铁官网或APP查询路线,了解车费及换乘信息。

关注卡内余额

每次乘车后,建议要留意卡内余额,避免因余额不足影响行程。

更多信息可查询港铁官方网站。

小布丁·多一点

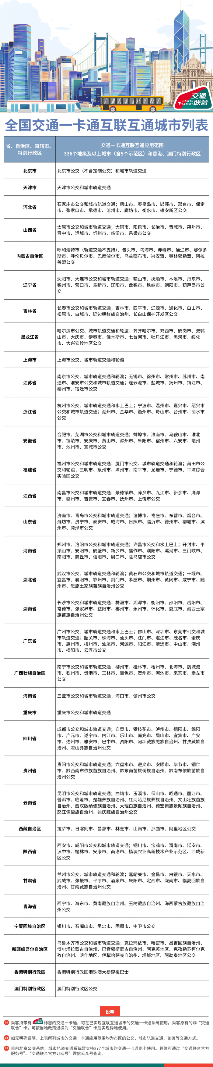
卡面带有“交通联合”标识的重庆畅通卡还可以在这些城市刷卡乘坐公共交通

你还在哪个城市用过重庆畅通卡

评论区分享下吧

加载中...