事关孩子上学!惠州家长速看→
政府网站
转自:惠州发布
家长们注意!!
招生入学季马上就到了
积分入学
牵动着很多家长的心
近日,惠城、仲恺均发布了
2025年义务教育阶段学校招生提醒
涉及积分入学及申请流程安排等
一起和小布来看看具体情况吧
↓↓↓
惠城区
关于2025年惠城区义务教育阶段公办学校
起始年级积分入学条件及申请流程的公告
据中共惠州市委教育工作领导小组办公室、惠州市人民政府教育督导室《关于切实做好我市进城务工人员随迁子女就学工作的通知》和惠州市教育局《关于建立义务教育阶段随迁子女积分入学制度的通知》(惠市教基〔2015〕11号)及义务教育阶段学校招生工作有关文件精神,2025年惠城区异地务工人员随迁子女可通过积分入学入读义务教育阶段公办学校起始年级。现将积分入学相关政策公告如下:
一
适用对象
(一)惠城区内非中心区户籍随迁子女
户籍在惠城区非中心区(小金口、水口、三栋、汝湖、马安、横沥、芦洲等7个镇(街))的,其父亲或母亲或其他法定监护人(以下简称“监护人”)在2020年9月1日至2025年8月31日期间,在惠城区参加社会保险(含基本养老保险)时间累计满6个月,并在户籍地所在镇(街)外居住时间累计满6个月。
(二)惠城区外中国大陆户籍随迁子女
监护人一方在2020年9月1日至2025年8月31日期间,在惠城区参加社会保险(含基本养老保险)时间累计满6个月,并在惠城区居住时间累计满6个月。
(三)在惠城区居住的港澳台户籍或外国户籍随迁子女
监护人均为大陆户籍:参照“(二)惠城区外中国大陆户籍随迁子女”条件执行。
具体准入条件见下表:
二
申请流程
凡符合参加积分入学条件的适龄儿童、少年可通过积分方式申请入读一所积分学校起始年级。申请流程为:网上预报名→初审→公布积分学校及学位数→复核→填报志愿→公布录取结果。具体工作安排如下:
1.发布积分入学条件及申请流程公告(3月)
由惠城区教育主管部门在惠城区政府网站及“惠城发布”微信公众号发布公告。
2.发布网上预报名公告(4月下旬)
由惠城区教育主管部门在惠城区政府网站及“惠城发布”微信公众号发布公告。
3.网上预报名(5月初)
申请人通过“惠上学报名系统”填报相关信息,参与网上预报名。
4.现场初审(5月中上旬)
申请人到申请积分学校所在镇(街)的受理点提交相关材料进行初审,初步审核申请人是否符合报名资格,并确定部分积分项目分值。
特别提示:(1)未参与初审的申请人,视为自愿放弃积分入学申请;(2)申请人参与初审后,不能更改申报信息。
5.职能部门核实材料(5月中旬至6月下旬)
由惠城区教育主管部门协同相关职能部门对初审后的部分报名信息进行核实。
6.发布积分学校、学位数及填报志愿公告(6月下旬)
由惠城区教育主管部门根据公办学校学位情况,在惠城区政府网站及“惠城发布”公众号发布公告。
7.公布积分审核结果(6月下旬)
公布经职能部门核实的积分入学资格审核结果及积分分值,申请人可向受理点或通过“惠上学报名系统”查询积分情况。
8.复核(6月下旬)
申请人对核定分数有异议的,请带齐相关佐证材料到申请积分学校所在镇(街)的受理点申请复核。复核结果可通过“惠上学报名系统”查询或咨询受理点。申请人请在规定时间内提出复核申请,逾期不接受复核申请。
9.填报志愿(6月下旬至7月上旬)
申请人通过“惠上学报名系统”填报居住地所在镇(街)中的一所积分学校。志愿学校一经填报成功,不得更改。
特别提示:为避免浪费公办学校学位,申请人一经录取,将不得参与后续可能开展的第二阶段招生(第二阶段招生是否开展待定)。
10.录取名单公示(7月上旬)
积分入学录取名单将在受理点学校和申请积分学校公示,申请人也可通过报名系统查询录取情况。
录取规则:根据家长填报志愿学校积分高低进行录取。如果遇到积分相同,则依据积分指标从第1至第5的顺序,按各指标项积分从高到低排序进行录取。如果各项指标积分均相同,则依据积分指标从第1至第5的顺序,按办理时间先后排序进行录取。
11.办理入学手续(7月中上旬)
申请人持报名确认表、户口簿、出生证等相关证件原件到被录取学校办理入学手续。
以上流程的具体时间安排,后续将在“惠城发布”公众号上发布公告。
三
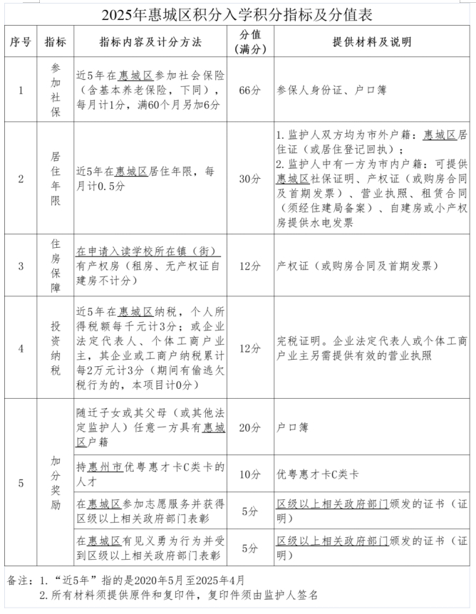
积分指标及分值
四
特别提醒
受近年来我市入户政策放宽及初中入学高峰等因素影响,惠城区中心区公办学校,特别是公办初中2025年可提供积分学位紧缺,请随迁子女家长提前做好入学规划。
五
其他事项
(一)有关说明
1.申请入读小学一年级的异地务工人员随迁子女必须是2025年8月31日前(含8月31日)年满6周岁的儿童;申请入读七年级的异地务工人员随迁子女必须是当年完成规定年限小学教育的学生(以全国学籍系统数据为准)。
2.如申请人提供虚假证件、材料或未满足申报资格要求的,经查实,取消异地务工人员随迁子女积分入学资格,申请人承担由此产生的一切责任。
3.未在规定时间内完成线上报名、到受理点学校初审、填报志愿、办理入学手续等流程的,视为自动放弃积分入学申请,不得补报。
4.未在规定时间内完成复核申请的,视为对积分审核结果及积分分数无异议,不得补办。
5.本通知解释权归惠城区教育局。
(二)通知查看方式
1.惠城区人民政府官方微信公众号“惠城发布”(进入“便民服务-惠城教育”)。
2.惠城区人民政府网站:http://www.hcq.gov.cn(进入主页面右边栏目“最新公告”查看,或进入主页面菜单栏“部门街道频道-区教育局-政务公开-通知公告”查看)。
(三)招生咨询电话
惠城区教育局积分入学工作办公室电话:0752-2677411、0752-2677001。
惠城区2025年积分入学常见问题解释
1.爷爷、奶奶、外公、外婆、叔叔、阿姨等非适龄儿童父母可以作为其他法定监护人申请积分入学吗?
答:不可以。积分入学主要是为解决异地务工人员随迁子女入学问题,原则上仅限适龄儿童父母作为法定监护人申请,非父母的其他亲属在法律规定上不属于适龄儿童的法定监护人。申请积分入学提供材料中,除“居住年限”中自建房(或小产权房),以及“住房保障”中产权证可提供直系亲属(包含父母、爷爷、奶奶、外公、外婆)持有材料外,其余材料均应为父亲或母亲所有材料。
2.网上填报信息及网上填报志愿具体如何操作?如何参与复核?到时我有哪些学校可以选择?招生计划有多少?
答:积分入学网上填报信息、公布积分学校及学位数、复核、填报志愿、港澳台及外籍学生报名等各操作步骤,以及学校的详细招生计划等信息,我局将通过微信公众号“惠城发布”、惠城区人民政府网站(http://www.hcq.gov.cn)等方式向社会公布,请家长及时关注。
3.如何进行租赁合同登记备案?
答:家长租赁房屋为产权房的,出租方及承租方可带齐身份证、租赁合同的原件及复印件,到永联路1号惠城区住房和城乡建设局521室办理(电话:2670957)。
4.今年对社保的要求有何注意事项?
答:根据往年的积分入学招生工作经验,有两类情况需要特别提醒:一是惠南科技产业园、东江科技产业园属仲恺高新区管辖,其中企业缴纳社保为仲恺区社保,不属于惠城区社保;二是持市直、省直单位社保参与积分入学的,我区职能部门暂无法核实其社保信息,该类申请人须在复核阶段参与复核。
5.到审核点申请是否一定能够通过初审并录入系统?
答:不一定。经审核点对申请人提交的材料初步审核,确认申请人居住地和审核点所在镇(街)一致,且符合报名条件后,由审核点从系统打印申请表,经确认无误后由审核点及家长双方签名。
6.通过了审核点初审并录入申报系统是否就一定能够入读该公办学校?
答:不一定。积分入学是依据学校的分配计划数,按积分由高到低依次录取,未被录取的适龄儿童、少年可选择回学生户籍所在地入学,或参加民办学校招生解决入学问题。
7.今年积分学位是否紧张?积分入学申请成功率如何?
答:受近年来我市入户政策放宽及初中入学高峰等因素影响,惠城区中心区公办学校、初中学段公办学校2025年可提供积分学位紧缺,预计通过积分入学入读公办学校难度较大,请随迁子女家长提前做好入学规划。
8.通过了审核点初审是否说明申请人符合申请条件?通过审核点初审后的积分分数是否为最终分数?
答:不是。申请人是否符合申请条件,以及申请人最终积分分数,须经过初审——职能部门审核——复核(如有异议)才能确定。通过初审的申请人可能在职能部门审核环节未通过审核,并经复核后确认不符合申请条件;也可能通过初审后的积分分数,在职能部门审核环节出现变动,并经复核后确认职能部门审核分数无误,都会导致申请人申报资格和积分分数发生改变。
9.审核点初审材料的顺序是否对积分有帮助?
答:审核点初审并录入系统的顺序不作为积分排序依据,请申请人按照派号时间有序前往初审。
10.填报积分入学志愿学校后可以变更志愿吗?
答:不可以,志愿填报后不得更改志愿,请申请人谨慎填报志愿。
11.在校生能否申请积分入学?
答:积分入学是针对我区异地务工人员随迁子女入读义务教育阶段公办学校起始年级制定的惠民政策,不适用于在校生转学。同时,根据相关文件要求,义务教育阶段在校生不得以报读一年级、七年级的方式留级、跳级。
12.在惠城区缴纳个人所得税和企业法定代表人(个体工商户业主)所在的企业(工商户)纳税情况能够累加计分吗?
答:不可以。两者只能选一种。
关于2025年惠城区(含市直)义务教育阶段
民办学校招生条件及申请办法的公告
根据省、市教育行政主管部门2025年招生工作相关文件精神,现将2025年惠城区属及市直义务教育阶段民办学校起始年级报名条件作如下说明:
一
适用对象及条件
(一)适龄儿童(少年)为惠城区内户籍。
(二)适龄儿童(少年)为惠城区外中国大陆户籍:
其父亲或母亲或其他法定监护人(以下简称“监护人”)在2020年9月1日至2025年8月31日期间,在惠城区参加社会保险(含基本养老保险)时间累计满5个月,并在惠城区居住时间累计满5个月。
(三)适龄儿童(少年)为港澳台户籍或外国户籍:
1.监护人一方为港澳台户籍或外国户籍,持有效的在惠城区内的固定住所佐证材料。
2.监护人均为中国大陆户籍:参照“(二)适龄儿童(少年)为惠州市外中国大陆户籍”条件执行。
具体准入条件见下表:
(四)九年一贯制民办学校直升学生:
根据《关于2025年惠城区(不含市直)民办学校校内直升问题的补充说明》执行。
二
工作流程
凡符合参加民办学校报名条件的适龄儿童、少年可申请入读两所民办学校起始年级。申请流程:网上报名→审核报名资格→公布民办学校学位数→公布审核结果→复核→填报志愿→摇号直接录取。具体工作安排如下:
1.发布民办学校招生条件及申请流程公告(3月下旬)
由惠城区教育主管部门在惠城区政府网站及“惠城发布”微信公众号发布公告。
2.发布网上报名公告(4月中下旬)
由惠城区教育主管部门在惠城区政府网站及“惠城发布”微信公众号发布公告。
3.网上报名(4月下旬)
申请人通过“惠上学报名系统”进行网上报名。
4.职能部门审核(4月下旬至7月上旬)
由惠城区教育主管部门协同相关职能部门对报名资格进行审核。
5.发布民办学校、学位数及志愿填报公告(6月)
由惠城区教育主管部门在惠城区政府网站及“惠城发布”微信公众号发布公告。
6.公布职能部门审核结果(7月上旬)
由惠城区教育主管部门在“惠上学报名系统”公布经职能部门核实的民办学校报名资格审核结果。
7.复核(7月中上旬)
申请人对核定资格有异议的,请带齐相关佐证材料申请复核。复核结果在“惠上学报名系统”反馈。申请人请在规定时间内提出复核申请,逾期不接受复核申请。
8.志愿填报(7月中旬)
申请人通过“惠上学报名系统”填报两所民办学校,志愿学校一经填报成功,不得更改。
特别提示:(1)各民办学校起始年级招生学位数为学校招生计划数扣除符合条件的本校教职工子女、符合九年一贯制学校直升学生后的学位数;(2)为避免学位浪费,申请人填报志愿后一经录取,将不得参与第二阶段招生报名录取。
9.录取(7月中下旬)
由教育行政部门邀请有关单位、学生家长代表和新闻媒体全程参加电脑随机摇号录取工作。
采用分批次直接录取与电脑随机摇号录取相结合的办法录取。当学校招生学位数大于符合条件报名学生数时,直接录取符合条件学生;当学校招生学位数少于符合条件报名学生数时,通过电脑随机摇号录取符合条件学生。申请人可在录取结果公布后,通过民办学校官方微信公众号、学校公告栏、“惠上学报名系统”等方式查询。
10.办理入学手续(7月下旬)
申请人持报名确认表、户口簿、出生证等相关证件原件到被录取学校办理入学手续。
以上流程的具体时间安排,后续将在“惠城发布”公众号上发布公告。
三
有关说明
1.申请入读小学一年级的适龄儿童、少年必须是2025年8月31日前(含8月31日)年满6周岁的儿童;申请入读七年级的适龄儿童、少年必须是当年完成规定年限小学教育的毕业生(以全国学籍系统数据为准)。
2.如申请人提供虚假证件、材料或未满足申报资格要求的,经查实,取消民办学校入学资格,申请人承担由此产生的一切责任。
3.未在规定时间内完成线上填报信息、填报志愿、办理入学手续等流程的,视为自动放弃民办学校入学申请,不得补报。
4.未在规定时间内完成复核申请的,视为对报名条件准入资格审核结果无异议,不得补办。
5.本通知解释权归惠城区教育局。
四
公告查看方式
(一)惠城区人民政府官方微信公众号“惠城发布”(进入“便民服务——惠城教育”)。
(二)惠城区人民政府网站:http://www.hcq.gov.cn(进入主页面右边栏目“最新公告”查看,或进入主页面菜单栏“部门街道频道——区教育局——政务公开——通知公告”查看)。
(三)惠州市教育局将在“惠州教育”微信公众号发布。
五
招生咨询电话
惠州市、区联合招生工作小组办公室电话:0752-2677411、0752-2677001(惠城区教育局)、0752-2286381(市教育局)。
关于2025年惠城区属民办学校(不含市直)
校内直升问题的补充说明
为做好2025年惠城区(不含市直)九年一贯制民办学校校内直升学生招生工作,根据上级有关文件精神,现将相关事项作如下通知:
一、准入资格
(一)学籍条件
2023年5月30日前,学籍在其本校的毕业学生(以全国学籍系统数据为准)。
(二)在满足学籍条件的情况下,需要满足的其他条件(满足以下条件之一即可)
1.惠州市户籍学生:
可直接参加校内直升。
2.惠州市外中国大陆户籍学生:
其父亲或母亲或其他法定监护人(以下简称“监护人”)须在2020年9月1日至2025年8月31日期间,在惠城区参加社会保险(含基本养老保险)时间累计满5个月,并在惠城区居住时间累计满5个月。
3.港澳台户籍或外国户籍学生:
(1)监护人一方为港澳台户籍或外国户籍,持有效的在惠城区内的固定住所佐证材料。
(2)监护人均为中国大陆户籍的,参照“2.惠州市外中国大陆户籍学生”条件执行。
具体准入条件如下:

二、报名提醒
(一)须参与电脑随机摇号录取的直升学生:部分民办学校因招生学位数不足(学位数少于符合条件报名学生数),不能满足所有直升学生入学需求,须在直升录取时进行电脑随机摇号。为防止此类学生落选,建议凡有此类情况的民办学校学生参加第一阶段民办学校网上报名,提升学生中签率。
(二)因学籍不符合未能参与直升报名的学生:因学籍不符合,未能参与直升报名的学生,如符合第一阶段民办学校报名资格的,可参加第一阶段民办学校网上报名。
校内直升具体时间安排及办理流程,后续由学校向家长下发通知。
2025年惠城区域民办学校义务教育阶段
招生入学热点问答
1.如果我在网上报名的时候,填错(上传错)资料并确认,是否还可以更改?
答:不可以。请申请人报名时严格按照要求填写相关信息。
2.志愿填报后是否可以修改志愿?
答:不可以。请申请人谨慎填报志愿学校。
3.网上填报信息及网上填报志愿具体如何操作?如何参与复核?到时我有哪些学校可以选择?招生计划有多少?
答:民办学校网上填报信息、复核、公布民办学校及学位数、填报志愿、登记双胞胎信息、港澳台及外籍学生报名等各操作步骤,以及学校的详细招生计划等信息,我局将通过微信公众号“惠城发布”、惠城区人民政府网站(http://www.hcq.gov.cn)等方式向社会公布,请家长及时关注。
4.今年对社保的要求有何注意事项?
答:根据往年的民办学校招生工作经验,持市直、省直单位社保参与报名的,我区职能部门暂无法核实其社保信息,该类申请人须在复核阶段参与复核。
5.申请民办学校,完成网上报名,且初审材料已审核通过的是否一定能够入读申请的民办学校?
答:不一定。根据上级文件精神,为规范民办学校管理,惠城区域内严格按照规范办学要求核准民办学校招生规模。初步预判,惠城区域内今年民办学校初中学位相对紧张。如网上报名人数超过学校招生计划数的民办学校,须实行电脑随机摇号录取。
仲恺高新区发布
2025年义务教育阶段公办学校招生有关事项提醒
近日,仲恺高新区管理委员会教育文化卫生健康局发布了2025年义务教育阶段公办学校招生有关事项提醒。随着区内户籍生和积分入学学生数量逐年攀升,此次发布的招生提醒不仅涵盖了户籍生、积分入学、插班生等报名的关键信息,还有积分入学社保计分规则调整等重要变化,可帮助学生家长提前做好入学准备。
户籍生报名:部分学校或需调剂
据了解,2024年,仲恺高新区户籍生报名入学分三个批次进行。第一批为学区内户籍且有学区内房产的学生;第二批是学区内户籍但无学区内房产的学生;第三批则是学区外仲恺区内户籍,不过具有学区内房产的学生。录取规则清晰明确:当学校学位数大于某批次申请人数时,该批次学生可全数录取;若学位数小于申请人数,则按申请人入户时间先后录取,若入户时间相同,则依据学区内房产有关证件办理时间先后录取。对于未被某批次录取的学生,将按相关证件办理时间先后,统筹调剂到有剩余学位的其他公办学校就读。
2025年户籍生录取资格批次将参照上述形式确定,但具体情况以官方后续发布的户籍生招生通告为准。需要注意的是,部分学校如仲恺第七学校、仲恺第一小学、惠州市第一中学仲恺校区、仲恺第六中学、侨冠小学等,可能无法录取完所有批次的学生,排序靠后的部分学生将被调剂到相对就近的其他有剩余学位的公办学校,录取情况要依据实际报名情况而定。
在插班生报名方面,近年来,陈江街道、惠环街道和潼侨镇中心城区购房入户家庭增多,公办学校生源稳定,转出就读学生较少,这使得插班到中心城区公办学校的机会较小。参照2024年招生情况,公办初中只有个别学校有零星学位招收插班生,陈江街道、惠环街道中心区公办小学也只有部分年级有少量剩余学位招收插班生。区教育文化卫生健康局会根据招生进度公布2025年学位情况。
积分入学报名:社保计分有调整
在积分入学方面,根据往年招生情况预测,2025年仲恺第一小学、五一小学、廖承志红军小学、仲恺第七学校、仲恺第九学校初中部、仲恺第二小学、平南小学、惠州市第一中学仲恺校区、仲恺第六中学、侨冠小学将没有剩余学位用于积分入学。除这些学校外,其他义务教育阶段公办学校的积分入学名额,将根据招生计划和户籍生录取人数来核定。由于学校是否参加积分入学受户籍生报名人数影响,积分入学录取分数高低又受积分入学申请人数影响,所以无法提前确定。
从录取分数来看,依据2024年七年级新生积分入学录取分数和 2025年六年级在校生人数,预计陈江街道、惠环街道、潼侨镇2025年七年级积分入学的录取分数较高。根据2024年一年级新生积分入学录取分数和2025年幼儿园大班在园生人数,预测惠环街道、陈江街道中心区2025年一年级积分入学的录取分数也较高。
此外,2025年仲恺高新区对积分入学社保项目进行了调整,从原来的“惠州市内社保(含企业基本养老)均能计分”,调整为“仅仲恺高新区内社保(含企业基本养老)可计分”。这一调整仅针对义务教育阶段公办学校积分入学,民办学校招生不受影响。学生监护人社保参保类型属于惠州市内(非仲恺区)的,虽不符合仲恺高新区积分入学条件,但可申报仲恺高新区民办学校。
来源:惠州头条App、惠城区教育局、惠城发布
编辑:罗锦婷
审核:林正淳、罗锦婷