新浪财经

【华龙金股】2025年4月金股:市场向好预期未变

市场投研资讯

关注

(来源:华龙证券研究)

【正文

一、3月主要指数涨跌分化。截至3月28日,万得全A涨跌幅为0.45%、上证指数涨跌幅为0.92%、沪深300涨跌幅为0.65%、深证成指涨跌幅为-0.04%、创业板指数涨跌幅为-1.94%。3月市场呈现“前强后弱”,市场后期走弱的主要原因有以下几个方面:一是成长板块走弱,原因在于板块存在获利兑现和一些影响情绪面的利空消息,最终影响市场整体表现。二是板块出现“高切低”,并且其他板块也没有发挥较好的承接效应,资金有所外流。三是业绩披露期,市场避险情绪有所升温,因而对业绩不确定性表现出谨慎,资金对于业绩确定性方向及红利板块有所追逐,但对市场风险偏好带动作用仍有不足。四是特朗普宣称4月2日起对全球展开“对等关税”,此举可能对全球经济产生负面影响,从而降低了市场风险偏好。五是美联储维持利率区间不变,并且上调美国通胀预期,降息连续暂停,不利于提升市场对于成长板块的风险偏好,导致市场情绪面有所降温。 

二、政策助推经济基本面向上修复。1-2月经济延续改善态势,生产端,工业增加值同比增长5.9%,增速比2024年全年上升0.1%。服务业生产指数同比增长5.6%,增速比2024年全年上升0.4%。需求端,社会消费品零售总额同比增长4.0%,增速比2024年全年上升0.5%;固定资产投资同比增长4.1%,增速比2024年全年上升0.9%。成果端,工业企业营收增长加快,利润降幅收窄。其中,工业企业营业收入同比增长2.8%,增速较2024年全年上升0.7%,工业企业利润同比下降0.3%,降幅较2024年全年收窄3.0%,制造业改善明显。政策的落地实施增强了经济基本面改善的动能,1-2月经济呈现稳中回升。“两会”确立的政策将进一步强化市场关于基本面持续改善的预期。当前外需仍面临不确定因素扰动,内需政策对经济基本面发挥着关键支撑作用,为此促进内需增长的政策也在持续出台,内需政策落地实施将促进经济持续向好,助推经济基本面向上修复。

三、市场向好预期未变。当前市场仍具备较强的支撑性因素,这些因素包括:一是市场的基本面预期向好,尤其从1-2月经济数据反馈可以看出,政策助推经济继续改善,带动上市公司业绩预期进一步好转。二是当前市场估值处于合理区间,尤其是短期市场调整之后,市场的估值优势凸显。三是较多外资机构仍看好中国权益市场,主要基于AI技术爆发、政策红利支持、企业业绩预期改善等因素。总体来看,支撑市场向好的因素仍存,“稳住股市”的政策预期明确,尽管当前市场可能会受到一些因素的扰动,如特朗普宣称4月2日起对全球展开“对等关税”、业绩披露期市场趋于谨慎和避险等,短期可能影响市场风险偏好,但不至于改变市场整体向上的趋势。

四、行业及主题。一是行业及上市公司业绩变化情况。短期来看业绩公布期,强化市场注重业绩导向,为规避市场潜在风险,资金总体较为谨慎。重点关注绩优板块及业绩超预期上市公司。二是关注内需端政策落地实施带来的受政策催化的相关板块行情,围绕政策支持方向配置。重点关注:家用电器、汽车;“两新两重”、地产链等。三是科技创新及先进制造。短期来看相关板块有所调整,但长期趋势未变,关注国产替代、存在政策预期或行业利好不断催化的方向。重点关注: 电子、数字经济(传媒)、电力设备、机械设备等。主题关注:新质生产力、低空经济、并购重组、市值管理、化债等。

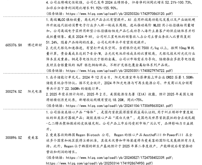
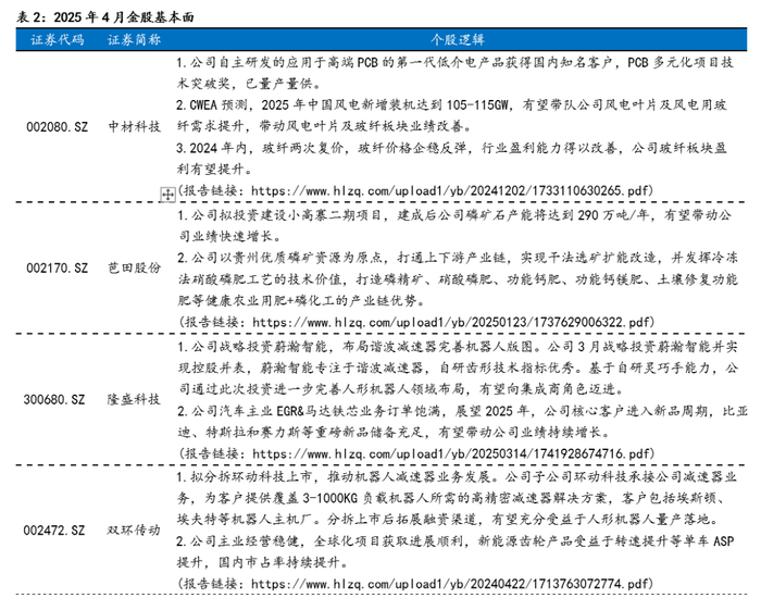
五、2025年4月金股。重点关注金股,中材科技(002080.SZ)、芭田股份(002170.SZ)、隆盛科技(300680.SZ)、双环传动(002472.SZ)、东鹏饮料(605499.SH)、孩子王(301078.SZ)、博迁新材(605376.SH)、阳光电源(300274.SZ)、爱美客(300896.SZ)、西部矿业(601168.SH)。

六、风险提示

(1)经济改善不及预期风险。政策支持及内外部需求改善,经济预期向好,但仍会受到不确定因素影响,若经济改善不及预期可能会引发市场波动。

(2)行业风险。行业业绩会受到多种因素影响,如供求关系、行业周期等,若行业业绩不及预期可能导致行业指数波动。

(3)公司风险。上市公司在经营过程中会受到经济周期、行业周期、管理水平等内外部因素影响,存在业绩波动风险。

(4)汇率风险。人民币汇率在合理均衡水平上的基本稳定,有利于A股市场表现,但人民币汇率受到多种因素影响,若超预期波动可能导致市场波动。

(5)数据及统计风险。部分行业数据来源于公开信息整理或第三方数据库,因行业受多种因素影响,预测数据与实际数据可能存在差距。历史周期变化并非简单复制。

(6)黑天鹅事件。难以预计的突发事件对市场产生干扰,这些事件可能包括地缘冲突、金融风险、贸易保护、自然灾害等。

本文摘自报告:《2025年4月A股市场金股报告 :市场向好预期未变

报告发布日期:2025年03月31日

报告发布机构:华龙证券

分析师

朱金金:S0230521030009

杨   阳:S0230523110001

孙伯文:S0230523080004

景丹阳:S0230523080001

彭   棋:S0230523080002

王   芳:  S0230520050001

加载中...