新浪财经

重磅!2025年中国及31省市铝加工行业政策汇总及解读(全) 支持铝加工向高端发展

前瞻网

关注

转自:前瞻产业研究院

行业主要上市公司:天山铝业(002532)、明泰铝业(601677)、中国铝业(601600)、南山铝业(600219)、云铝股份(000807)、新疆众和(600888)、神火股份(000933)、宏创控股(002379)、东阳光(600673)等

本文核心数据:中国铝加工行业政策;铝加工行业省份目标

1、政策历程图

受行业供需、环保政策趋严和能源紧张影响,我国铝加工行业政策经历了从限制产能无序扩张、进行行业规范到研发新材料、实施阶梯限电、加强信息化融合和提高再生铝技术的转变。2011年12月,《铝工业“十二五”发展专项规划》指出,为限制氧化铝产能无序扩张,严格执行产业政策和准入条件,控制电解铝产能盲目扩张,按期淘汰100千安及以下预焙槽电解铝和落后再生铝产能;2013年,《铝行业规范条件》对铝工业企业的布局、规模和外部条件以及质量、工艺和装备都提出了相应的要求;2017年4月,《“十三五”材料领域科技创新专项规划》提出重点研发先进铝合金、镁合金、钛合金等轻质高强材料的新型轻质材料;2021年3月,《关于“十四五”大宗固体废弃物综合利用的指导意见》提出,鼓励从赤泥中回收铁、碱、氧化铝,从冶炼渣中回收稀有稀散金属和稀贵金属等有价组分,提高矿产资源利用效率。

综上所述,我国铝加工行业碳排放量较高,多年来受到环保及限电的限制,但铝加工制品需求量较高,主要经历了树立行业规范到研发新材料,再到提高铝制品回收利用率水平的政策历程。未来随着轻量化需求加重,行业的发展也将进一步加快。

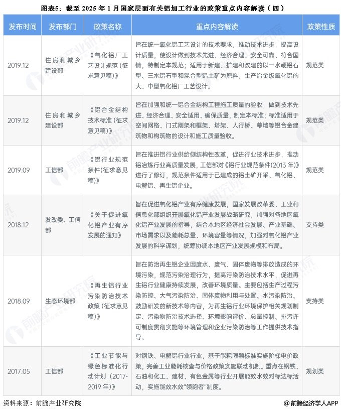
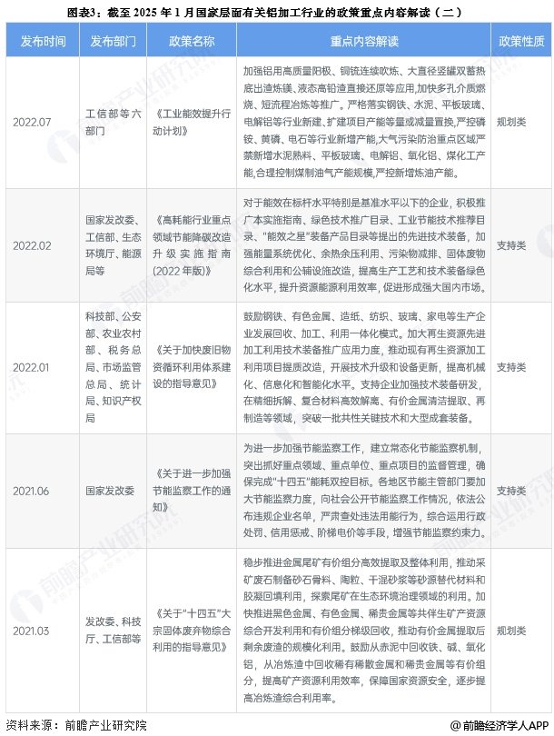
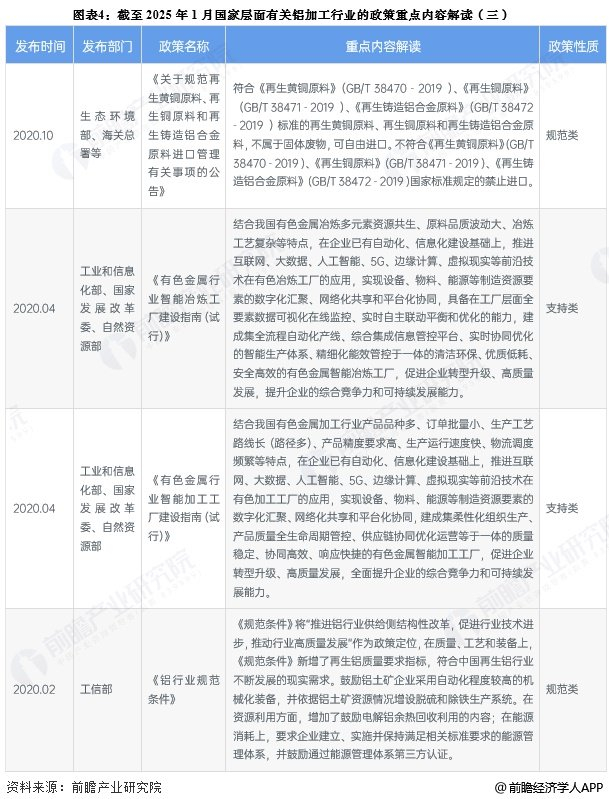
2、国家层面政策汇总及解读

——国家层面铝加工行业政策汇总

为降低铝加工行业碳排放量、满足下游行业轻量化需求,近年发布的众多重要政策文件中,均提及铝加工行业的技术研发支持及行业规划的建立。如2021年3月发布的《关于“十四五”大宗固体废弃物综合利用的指导意见》,鼓励从赤泥中回收铁、碱、氧化铝,从冶炼渣中回收稀有稀散金属和稀贵金属等有价组分,提高矿产资源利用效率,保障国家资源安全,逐步提高冶炼渣综合利用率。

以下为截至2025年1月底的铝加工行业相关政策汇总:

——国家层面铝加工行业重点政策解读

2024年11月15日,财政部、税务总局发布《关于调整出口退税政策的公告》,短期来看,取消出口退税对铝加工行业造成一定冲击,一是出口成本增加,直接减少出口企业利润;二是出口订单价格上涨,外贸订单流失率增加,出口压力加大;三是外贸产能转内销,可能加剧国内内卷;四是推动国际铝价上涨、国内铝价回落,直至达到相对平衡区间。

长期来看,中国铝加工产业的国际比较优势仍在,全球铝材供需平衡短时间内难以重塑,中国仍是国际中高端铝材市场的主要供应者,此次出口退税政策调整的影响有望逐步得到化解。

——国家层面铝加工行业发展目标解读

2021年,国家发展改革委联合科技部、工业和信息化部、财政部、自然资源部、生态环境部、住房和城乡建设部等九部门印发了《关于“十四五”大宗固体废弃物综合利用的指导意见》,提出要提高大宗固废资源利用效率,推进大宗固废综合利用绿色发展,推进产废行业绿色转型,推动利废行业绿色生产,强化大宗固废规范处置。铝制品的生产过程中用电量大、碳排放量高,是固废综合利用的重要产品之一。其种,我国提出废铝等9种主要再生资源循环利用量到2025年达到4.5亿吨。因此,我国铝加工行业转型势在必行,前景依然向好。

4、各省市层面的政策汇总及解读

——31省市铝加工行业政策汇总

目前,我国鼓励新材料的进一步发展,同时对轻量化的需求不断提高,需要铝基材料的研发和扩产。近年来,各省也均出台了铝加工行业相关政策,以支持当地铝加工行业发展。截止2025年1月,各省市铝加工行业相关政策及规划如下:

——31省市铝加工行业发展目标解读

为了提高轻量化需求,并显著降低铝加工业污染程度,全国各省市根据自身情况积极参与到了铝加工行业的规划中来,并各自提出了一系列相关发展目标,如河南将于2025年形成铝基新材料等6条千亿级支柱产业链;江苏省2025年单位工业增加值能耗将比2020年降低17%。

从各省市铝加工行业相关发展目标来看,未来我国铝合金类新材料需求巨大,且能耗降低明显,将带动铝加工行业的进一步技术改革和发展。我国铝加工行业相关发展目标如下:

更多本行业研究分析详见前瞻产业研究院《全球及中国铝加工行业发展前景与投资战略规划分析报告》

同时前瞻产业研究院还提供产业新赛道研究、投资可行性研究、产业规划、园区规划、产业招商、产业图谱、产业大数据、智慧招商系统、行业地位证明、IPO咨询/募投可研、专精特新小巨人申报、十五五规划等解决方案。如需转载引用本篇文章内容,请注明资料来源(前瞻产业研究院)。

更多深度行业分析尽在【前瞻经济学人APP】,还可以与500+经济学家/资深行业研究员交流互动。更多企业数据、企业资讯、企业发展情况尽在【企查猫APP】,性价比最高功能最全的企业查询平台。

加载中...