新浪财经

重磅!2024年中国及31省市氢能源行业政策汇总及解读(全) 加速发展氢能源产业

前瞻网

关注

转自:前瞻产业研究院

行业主要上市公司:中国石化(600028.SH)、华昌化工(002274.SZ)、中国旭阳集团(01907.HK)、东华能源(002221.SZ)等

本文核心数据:中国国家层面氢能源行业政策;中国31省市氢能源行业政策

1、政策历程图

中国的氢能与燃料电池研究始于上世纪50年代,但早期国内氢能源的政策属于推广阶段,到“十三五”期间,氢能源相关政策增多,并且2019年首次在政府报告中提及,“十四五”规划中也提出氢能源发展。

2、国家层面政策汇总及解读

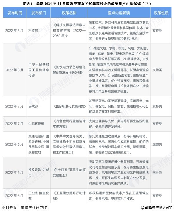
——国家层面氢能源行业政策汇总

随着全球气温变暖加速,发展低碳能源成为时代重任,中国在探索应用低碳能源方面走在全球前列,氢能源作为清洁低碳能源,受到国家的关注和支持。近年来,国家机构发布了多项政策鼓励支持氢能源行业发展,主要政策如下:

——国家层面氢能源行业重点政策解读

氢能正逐步成为全球能源转型发展的重要载体,2022年3月,发改委正式发布《氢能产业发展中长期规划(2021-2035年)》,规划分析了我国氢能产业的发展现状,提出了氢能在我国能源绿色低碳转型中的战略定位、总体要求和发展目标,列出了创新体系、基础设施、政策保障、多元应用等方面的具体举措,对我国氢能产业中长期发展进行积极指引。

《规划》为氢能产业发展提出了阶段性目标,为氢能科技创新和产业高质量发展指明了大致方向。到2025年,中国要形成较为完善的氢能产业发展制度政策环境,产业创新能力显著提高,基本掌握核心技术和制造工艺,初步建立较为完整的供应链和产业体系。氢能示范应用取得明显成效,清洁能源制氢及氢能储运技术取得较大进展,市场竞争力大幅提升,初步建立以工业副产氢和可再生能源制氢就近利用为主的氢能供应体系。燃料电池车辆保有量约5万辆,部署建设一批加氢站。可再生能源制氢量达到10-20万吨/年,成为新增氢能消费的重要组成部分,实现二氧化碳减排100-200万吨/年。

3、各省市层面的政策汇总及解读

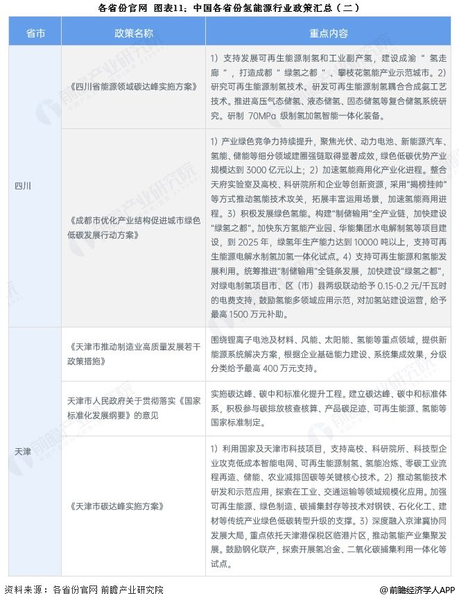
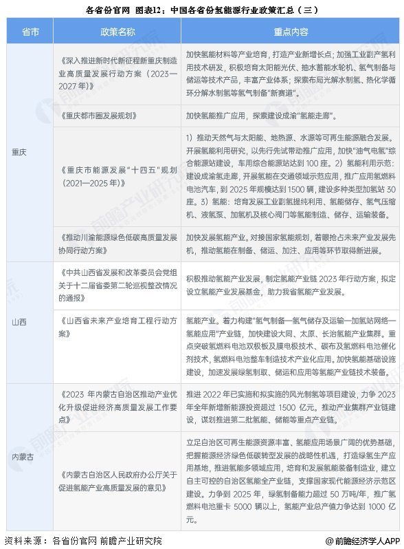
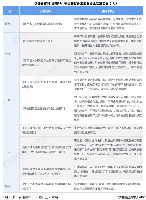
——31省市氢能源行业政策汇总

为响应国家号召,近年来,各省市陆续出台多项政策鼓励氢能行业的发展。

——31省市氢能源行业发展方向解读

近年我国氢能源产业迎来了密集的政策发布期,全国各地纷纷出台氢能源产业政策文件,梳理氢能源发展规划,目前有明确提及2025年目标的有20个规划:到2025年,氢燃料电池汽车保有量超过90000辆,加氢站保有量超过840座。从各省市规划数据看出,我国氢能源行业发展前景可期。部分汇总如下:

更多本行业研究分析详见前瞻产业研究院《全球氢能源行业市场调研与发展前景预测分析报告》

同时前瞻产业研究院还提供产业新赛道研究、投资可行性研究、产业规划、园区规划、产业招商、产业图谱、产业大数据、智慧招商系统、行业地位证明、IPO咨询/募投可研、专精特新小巨人申报、十五五规划等解决方案。如需转载引用本篇文章内容,请注明资料来源(前瞻产业研究院)。

更多深度行业分析尽在【前瞻经济学人APP】,还可以与500+经济学家/资深行业研究员交流互动。更多企业数据、企业资讯、企业发展情况尽在【企查猫APP】,性价比最高功能最全的企业查询平台。

加载中...