新浪财经

【全网最全】2025年白酒行业上市公司全方位对比(附业务布局汇总、业绩对比、业务规划等)

前瞻网

关注

转自:前瞻产业研究院

行业主要上市公司贵州茅台(600519.SH)、五粮液(000858.SZ)、泸州老窖(000568.SZ)等

本文核心数据:中国白酒行业上市公司汇总、营业收入、业务占比

白酒行业上市公司汇总

白酒作为世界主要蒸馏酒品种之一,也是中国特有的传统酒种。在中国五千年的历史中,白酒扮演着重要的角色,酿酒一直以来都是中国重要的行业之一。目前,我国白酒产业的上市公司数量较多,分布在各产业链环节,其中,涉及白酒酿造的上市公司包括:贵州茅台、五粮液、山西汾酒、泸州老窖、洋河股份等。

白酒行业上市公司基本信息对比

从白酒行业的上市企业公开信息来看,注册资本最多的是五粮液,为38.8161亿元,同样专利数量最高的也是五粮液,数量为2023个;贵州茅台招投标信息最多,高达5268条。

注:统计时间截至2025年1月14日。

代表企业白酒业务布局对比

白酒行业的上市公司中,贵州茅台、五粮液、洋河股份、泸州老窖、山西汾酒等公司白酒业务遍布全国各地,并且经过多年发展,已经成为白酒行业头部企业。

白酒行业代表企业白酒业务业绩对比

从白酒业务量来看,2023年,我国白酒行业上市公司中,贵州茅台营业收入高居榜首,营业收入达到1265.89亿元;五粮液、洋河股份营业收入次之,分别为764.47亿元和323.9亿元。

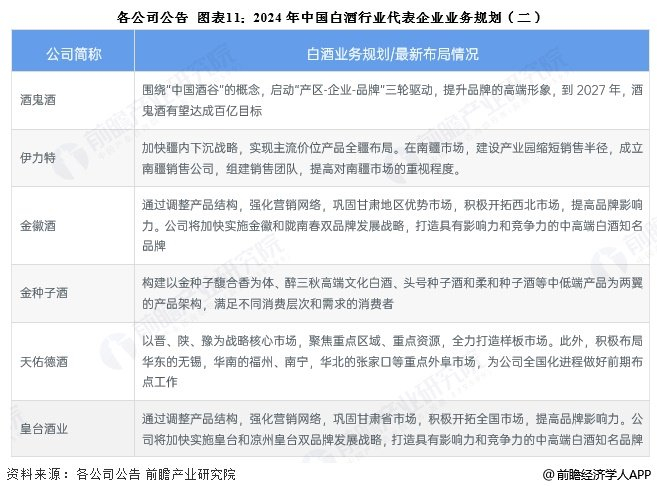
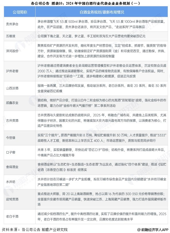
白酒行业代表企业业务规划对比

白酒行业马太效应愈加突出,规模以上酒企数量逐年减少,市场份额向优势品牌、优势产区集中的趋势加快。白酒上市企业纷纷在白酒品质提升、科技增能、市场营销、品牌建设等方面规划布局,以适应社会变化、创造消费,实现高质量发展。

更多本行业研究分析详见前瞻产业研究院《中国白酒行业市场需求与投资战略规划分析报告》

同时前瞻产业研究院还提供产业新赛道研究、投资可行性研究、产业规划、园区规划、产业招商、产业图谱、产业大数据、智慧招商系统、行业地位证明、IPO咨询/募投可研、专精特新小巨人申报、十五五规划等解决方案。如需转载引用本篇文章内容,请注明资料来源(前瞻产业研究院)。

更多深度行业分析尽在【前瞻经济学人APP】,还可以与500+经济学家/资深行业研究员交流互动。更多企业数据、企业资讯、企业发展情况尽在【企查猫APP】,性价比最高功能最全的企业查询平台。

加载中...