新浪财经

广发策略 | 六条线路42家公司调研反馈:市值管理和节后开工

澎湃新闻记者 汪华

关注

本文作者:刘晨明/郑恺/余可骋

 摘 要 

2024年11月,证监会发布《上市公司监管指引第10号--市值管理》,参考日本等海外经验,市值管理规定后日本股市表现有以下特征:

1. 方案披露后日本指数走高、估值回升。

2. 破净个股有较显著超额,和更强的估值修复动力。

广发证券策略联合多个行业,在春节后针对长期破净公司进行专题调研,3周6条线42家公司调研,深入了解新规之下公司的市值管理诉求及潜在方案,以及摸排春节之后企业的开工情况和需求感受。

1.公司对于“市值管理”关注度空前,多数公司表示此前就做过证监会发文的市值管理的方式,但也存在疑虑:一方面,破净企业对于估值提升态度积极,并且按要求在年报期披露《估值提升计划》;另一方面,对市值管理“工具箱”中适配自身的工具存在疑虑。企业普遍认为聚焦主业经营、优化财务报表(尤其关注利润率提升、降本增效)才是市值管理“治本”的核心,过去采用的回购增持、股权激励等手段效果一般。

2. 25年破净公司市值管理的重心依然是分子端改善,其中“降本增效”是主旋律,具体思路包括:(1)成本费用的持续优化是重中之重,包括下降融资利率、减员降薪、公司治理整合、优化工艺等多元化路径;(2)积极拥抱“智能化”,AI赋能应用上,通过探索机器人渗透的智改项目预计效果更加明显。此外,出海渗透率提升和新质生产力前瞻布局是企业通过二次成长曲线实现“困境反转”的另一战略性选择。

3. 节后的复苏成色——产能利用率方面,(1)上游去库存推进中,价格处于磨底阶段。(2)中游制造业需求不差,存在产业结构性亮点,新能源车产业链产能打满,春节期间未停工;制造业、医药类公司产能与往年差别不大;地产链上公司(家具类)产能不是特别满。(3)下游消费高度依赖地产政策及国补政策刺激,行业普遍供需结构边际好转,但受需求平淡制约,涨价线索有限。(4)高频数据来看,1-2月国债、地方债净融资处于历史同期相对高位;螺纹钢表观需求、石油沥青开工率低于季节性;重卡、挖掘机销量符合季节性;春节之后二手房成交超季节性回升,一手房成交仍然较为疲软。

4. 行业供需结构边际好转,但受需求平淡制约,涨价线索有限。(1)弱于季节性:下游需求较弱,沥青、混泥土、焦煤价格。(2)强于季节性:水泥近期需求回升;通胀预期叠加去库存,推动金铜铝价格上行。

风险提示

地缘政治冲突超预期;全球流动性宽松的节奏低于预期;国内稳增长政策力度不及预期使得经济复苏乏力等。

 正 文 

2024年11月,证监会发布《上市公司监管指引第10号--市值管理》,其中提出:长期破净公司应当就估值提升计划执行情况在年度业绩说明会中进行专项说明。政策出台后,长期破净公司数量有所下降,其中,央国企以及银行、房地产、建筑装饰行业的公司占比较高,24年9月A股长期破净公司数量达到高峰(239家),政策出台以来,长期破净公司数量有所下降。长期破净公司中,央国企占比超过60%,行业则主要集中在银行、房地产、建筑装饰。

备注:根据《征求意见稿》第十三条定义,长期破净公司,是指股票连续12个月每个交易日的收盘价均低于其最近一个会计年度经审计的每股净资产的上市公司。

对于“市值管理”这个话题,我们在2024年11月21日进行了海外经验的复盘,详见报告《日股经验:市值管理办法出台后,破净股能否逆袭》。核心结论如下:23年在日本监管新规推动下,日股过去两年分红回购水平显著提升,其中披露市值管理计划的个股整体拥有更高的分红和回购意愿。日股相关破净个股有较显著超额,和更强的估值修复动力。

日本东交所在2023年3月发布《关于实现关注资金成本和股价经营要求》,要求主板和标准市场公司披露提高资金成本和进行股价管理的计划,并对破净公司加大信息披露力度。发布后的1年半时间日本股市表现有以下特征:

1. 方案披露后日本指数走高、估值回升。(1)2023年是日本上市公司分红比例中位数提升幅度最大的一年;回购方面,2023年日本股市回购规模达9.6万亿日元,为历史新高。(2)从2023年3月末股价管理方案出台至2024年10月末,东证指数累计上涨34.5%,PB水平提高11.2%。每股净资产提高是市场上涨的重要动力,监管推动下,日股过去两年分红回购水平显著提升,其中披露市值管理计划的个股整体拥有更高的分红和回购意愿。

2. 破净个股有较显著超额,和更强的估值修复动力。以1个月、3个月、1年维度来看,破净组涨幅中位数、PB提升幅度中位数均高于对照组。(1)从估值提升幅度来看,破净组1个月、3个月、1年维度PB提升幅度中位数分别为1.9%、4.9%、12.6%;同期未破净组PB提升幅度中位数分别为0.5%、3.0%、-13.5%。(2)从股价涨跌表现来看,破净组1个月、3个月、1年维度涨幅中位数分别为2.0%、5.4%、29.5%;同期未破净组涨幅中位数分别为0.5%、4.0%、9.4%。

一、广发研究联合:3周6条线42家公司调研,近距离感受市值管理和节后开工情况

春节之后,广发证券策略联合多个行业,针对长期破净公司进行专题调研,3周6条线42家公司调研,深入了解新规之下公司的市值管理诉求及潜在方案,以及摸排春节之后企业的开工情况和需求感受。

整体感受上:

1.整体上公司对于“市值管理”关注度空前,多数公司表示此前就做过证监会发文的市值管理的方式,但也存在疑虑:一方面,破净企业对于估值提升态度积极,甚至多方咨询解决方案,并且按要求在年报期披露《估值提升计划》;另一方面,对市值管理“工具箱”中适配自身的工具存在疑虑。企业普遍认为:聚焦主业经营、优化财务报表(尤其关注利润率提升、降本增效)才是市值管理“治本”的核心,过去采用的回购增持、股权激励等手段效果一般,有待进一步研讨。

2.25年破净公司市值管理的重心依然是分子端改善,其中“降本增效”是主旋律,具体思路包括:(1)成本费用的持续优化是重中之重,包括下降融资利率、减员降薪、公司治理整合、优化工艺等多元化路径;(2)积极拥抱“智能化”,AI赋能应用上,相比deepseek,通过探索机器人渗透的智改项目预计效果更加明显。此外,出海渗透率提升和新质生产力前瞻布局是企业通过二次成长曲线实现“困境反转”的另一战略性选择。

3. 产能利用率方面,(1)上游去库存推进中,价格处于磨底阶段;(2)中游制造业需求不差,存在产业结构性亮点,新能源车产业链产能打满,春节期间未停工;制造业、医药类公司产能与往年差别不大;地产链上公司(家具类)产能不是特别满。(3)下游消费高度依赖地产政策及国补政策刺激。行业普遍供需结构边际好转,但受需求平淡制约,涨价线索有限。

4. 行业普遍供需结构边际好转,但受需求平淡制约,涨价线索有限。

(一)市值管理部分

Q1:长期破净公司如何看待市值管理政策指引?

我们本次调研围绕长期破净公司展开,整体上公司对于“市值管理”关注度空前,多数公司表示此前做过证监会发文的市值管理的方式(包括分红、回购、并购重组、股权激励、员工持股、投资者关系管理等),作为主要指数(中证A500、沪深300、科创50、科创100、创业板指、创业200、北证50)成份股的公司也表示将披露市值管理制度,会尽力推进提质增效行动计划方案,并将落实市值管理工具措施作为今年的管理目标,预计在今年年报的业绩说明会中释放相关信息。总体上,破净公司对于估值提升态度积极,甚至多方咨询解决方案,并且按要求在年报期披露《估值提升计划》。

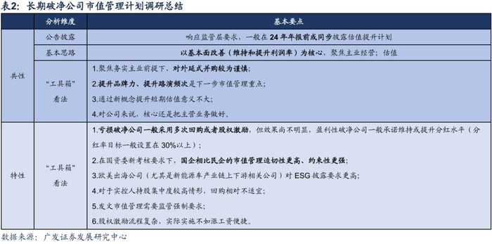
但同时也有部分公司,对市值管理“工具箱”中适配自身的工具存在疑虑,公司普遍认为:聚焦主业经营、优化财务报表(尤其关注利润率提升、降本增效)才是市值管理“治本”的核心,过去采用的回购增持、股权激励等手段效果一般,有待进一步研讨,也会遇到实际落地困难较大、周期较长、现金流比较紧张的情况。此外,部分公司将市值管理看作是短期稳定股价的行为,如果经营业绩没有提升,效果不一定会好,所以公司最大的职责还是想把公司经营业绩逐步改善。针对市值管理计划的具体共性和特性调研总结见表2。

Q2:长期破净公司25年市值管理基本思路以及对“工具箱”使用评价?

1. 分红:(1)多数破净公司均提及分红计划,是主流的市值管理工具之一,部分公司计划于25年提升分红比例,定量目标多给到30%,少数给到更积极指引。(2)部分亏损公司表示,如果扭亏并有未分配利润积累,会积极考虑分红。(3)少部分公司表示现金比较紧张,所以加大分红压力较大,目前能做到稳定提高就已经很吃力,一方面是公司正处于发展新方向阶段,研发压力大、投入多,另一方面,集团要求降低资产负债率,而要保证收入就需要增加投资。

2. 回购:(1)少部分公司表示将回购作为日常市值管理举措,多数公司24年已实行过回购,25年暂无明确进一步回购计划。回购多用于股权激励,若未用完再进行注销。(2)对于证监会3000亿专项贷款,部分亏损公司较难拿到额度,但表示若扭亏会积极去争取。(3)对于部分实控人持股比例较高的公司,回购会增加其股权集中度。

3. 并购重组:(1)多数公司尽管业绩亏损但现金流充裕,对并购持开放态度,主要意愿为上下游一体化整合、促进业务协同发展等。不过多数公司目前尚无明确并购项目进展,如有进展会及时公告。(2)部分公司表示暂时不跨界并购,专注主业经营及新业态扩展。

4. 股权激励:部分公司表示股权激励流程复杂,实际实施不如涨工资便捷。

5. 大股东增持:(1)部分公司表示近期持续有增持动作。(2)部分公司表示增持可能性较低,因为权激励仍处亏损状态。

6. 投资者关系管理:部分公司表示会关注品牌提升、投资者活动等方面的举措。

7. ESG:部分公司表示会在2025年年报考虑披露ESG报告。

Q3:长期破净公司对于市值管理计划有何共性和特性的看法?

1. 共性:(1)多数公司积极响应监管层要求,积极推进市值管理的常态化实施制度,部分公司将在24年年报前或同步披露估值提升计划。(2)市值管理的核心还是要回归基本面的提升,如果经营业绩没有提升,市值管理稳定股价的效果不一定长久。多数长期破净公司业绩承压(如连年亏损),市值管理首要是做好主业。(3)对于市值管理工具,分红是多数公司会选择的市值管理方式,在聚焦务实主业前提下,对外延式并购较为谨慎。

2. 特性:(1)主业经营情况使得不同公司对市值管理工具箱的选择范围不同,如亏损难以分红、亏损难以获批证监会3000亿专项贷款、亏损难以大额融资等。(2)部分公司尽管业绩亏损但现金流充裕,对并购重组持开放态度。(3)在国资委新考核要求下,国企相比民企的市值管理迫切性更高、约束性更强。(4)对于实控人持股集中度较高情形,回购相对不适宜。

(二)节后开工部分,复苏成色验证

整体上调研感受而言,(1)上游去库存推进中,价格处于磨底阶段;(2)中游制造业需求不差,存在产业结构性亮点,新能源车产业链产能打满,春节期间未停工;制造业、医药类公司产能与往年差别不大;地产链上公司(家具类)产能不是特别满。(3)下游消费高度依赖地产政策及国补政策刺激。行业普遍供需结构边际好转,但受需求平淡制约,涨价线索有限。

Q1:上市公司开年以来的产能利用率情况如何?

从银行端调研看,1月多数银行存贷两端数据较好,部分银行还呈息差上行,“开门红”整体表现较佳。不过春节后部分银行需求回归下行,且展望全年来看需求不足、存款定期化等问题仍存。

从制造端调研看,(1)节后均按时复工复产,开工率高。一方面,新产线目标满产,积极释放新技术产能;另一方面,对于高增速下游业务(如国产新能源汽车)积极扩产,对于低增速及亏损下游业务重在从供给侧通过技改实现产能挖潜,资本开支较为谨慎。(2)新能源车上游,基本延续了去年年底的情况,产能打满,春节期间未停工。三季度后来自下游的订单(主要是新能源车企)明显改善。(3)制造业企业普遍开工情况良好。如某造纸企业全开工、3月订单接满,产能利用率在九成左右;某化工企业保持高产能利用率;某手套企业产能利用率九成。

从消费端调研看,(1)“以旧换新”家电国补去年四季度效果超预期,但1月开年国补新政细则大多省份尚未落地,消费者处于观望期。(2)某体外诊断开工情况与往年无差别,公司的产能利用率比疫情之前 19 年要好一些。(3)某地产链上的公司(家具类)产能没有打满。春节后产能不是特别满,工厂不是满负荷去运作。

这与我们跟踪的高频数据基本一致,目前仍然还处于宽货币到宽信用的阶段:(1)1-2月国债、地方债净融资处于历史同期相对高位;(2)螺纹钢表观需求、石油沥青开工率低于季节性;(3)重卡、挖掘机销量符合季节性;(4)春节之后二手房成交超季节性回升,一手房成交仍然较为疲软。 

Q2:涨价线索:上市公司春季以来上游成本变化及未来提价/降价计划。

行业普遍供需结构边际好转,但受需求平淡制约,涨价线索有限。

燃气:顺价不断推进,进展顺利,盈利有望得到改善,但后续节奏还需要听政府安排。

新能源产业链上游:(1)涨价仍然需要等待后续产能出清:2023年行业产能扩张太快,导致供过于求,价格下降,但自去年以来供需差距逐渐收窄。(2)成本端变化较小:加工费价格近期有所提升,但幅度不大。

制造业:(1)造纸、手套等24年由于供给过剩、价格下滑,业绩压力较大。25年展望来看供需格局均有边际好转,尤其是文化纸行业“反内卷”进程较快,行业呈现尾部出清特征。(2)部分企业进行产业链纵向整合,投资建厂自行生产上游原材料,进行成本项的优化管控。(3)不过由于下游需求仍平淡,提价线索有限。

这与我们跟踪的高频数据基本一致,价格温和复苏,目前仍然是结构性涨价:(1)节后复工正常推进,PPI温和复苏。(2)弱于季节性:下游需求较弱,沥青、混泥土、焦煤价格弱于季节性。(3)强于季节性:水泥近期需求回升,价格好于去年;通胀预期叠加去库存,推动金铜铝价格上行。

Q3:春季以来上市公司开工情况、供需情况的共同点和差异性

1. 共性:共同点来看,制造业企业多节后按时复工,当前产能利用率较高;行业普遍供需结构边际好转,但受需求平淡制约,涨价线索有限。

2. 特性:(1)行业的产能利用率分化明显:新能源车产业链产能打满,春节期间未停工;制造业、消费类、医药类公司产能与往年差别不大;地产链上公司(家具类)产能不是特别满。(2)只有少部分行业会出现提价。

3.目前仍然还处于宽货币到宽信用的阶段:(1)1-2月国债、地方债净融资处于历史同期相对高位;(2)螺纹钢表观需求、石油沥青开工率低于季节性;(3)重卡、挖掘机销量符合季节性;(4)春节之后二手房成交超季节性回升,一手房成交仍然较为疲软。

4.价格温和复苏,目前仍然是结构性涨价:(1)节后复工正常推进,PPI温和复苏。(2)弱于季节性:下游需求较弱,沥青、混泥土、焦煤价格弱于季节性。(3)强于季节性:水泥近期需求回升,价格好于去年;通胀预期叠加去库存,推动金铜铝价格上行。

风险提示

地缘政治冲突超预期,使得原油等大宗商品价格超预期上行,进一步造成全球通胀再度出现大幅上行压力;

海外通胀反复及美国经济韧性使得全球流动性宽松的节奏低于预期,特别是美联储降息节奏、美债利率下行幅度低于预期;

国内稳增长政策力度不及预期,使得经济复苏乏力,上市公司盈利水平较长时间处于底部徘徊状态,进一步带来市场风险偏好下挫等。

报告信息

加载中...