新浪财经

中国中化成为中国绿发第一大股东

市场资讯 2025.03.23 21:50

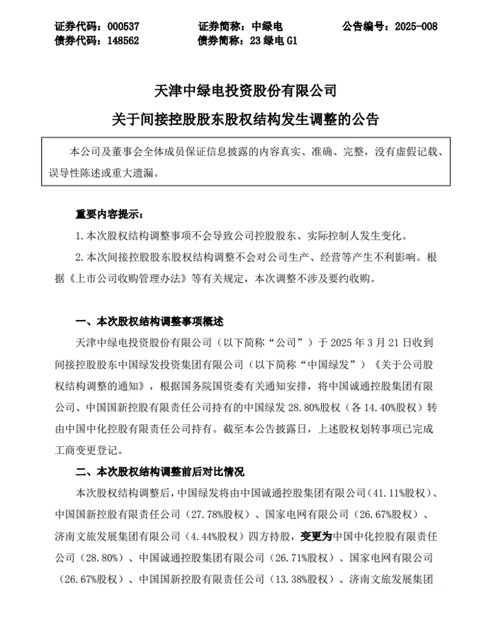
3月22日,天津中绿电投资股份有限公司发布关于间接控股股东股权结构发生调整的公告。公告指出,中绿电于2025年3月21日收到间接控股股东中国绿发投资集团有限公司(简称“中国绿发”)《关于公司股权结构调整的通知》,根据国务院国资委有关通知安排,将中国诚通控股集团有限公司、中国国新控股有限责任公司持有的中国绿发28.80%股权(各14.40%股权)转由中国中化控股有限责任公司持有。截至本公告披露日,上述股权划转事项已完成工商变更登记。

本次股权结构调整后,中国绿发将由中国诚通控股集团有限公司(41.11%股权)、 中国国新控股有限责任公司(27.78%股权)、国家电网有限公司(26.67%股权)、 济南文旅发展集团有限公司(4.44%股权)四方持股,变更为中国中化控股有限责任公司(28.80%)、中国诚通控股集团有限公司(26.71%股权)、国家电网有限公司 (26.67%股权)、中国国新控股有限责任公司(13.38%股权)、济南文旅发展集团有限公司(4.44%股权)五方持股

中绿发表示,公司间接控股股东中国绿发股权结构调整不会导致公司控股股东及实际控制人发生变更。公司控股股东仍为鲁能集团有限公司,公司实际控制人仍为国务院国有资产监督管理委员会。

据悉,近年来,中国绿发持续加快推进新能源指标获取及项目开工建设,特别是在新疆集中开工建设的一批新能源大基地项目,从开工到并网仅用了16个月的时间,实现了在疆装机规模从不到百万到突破千万的飞跃,刷新了国内新能源建设的速度记录。截至2024年底,中国绿发在建、待建和运营装机规模已迈入4000万千瓦大关,跻身行业前列。

据中国绿发官微消息,中国绿发在2025年发展改革重点任务中明确提出,要加快发展壮大绿色能源产业,重点涉及项目建设并网转商、电力营销、拓展建设指标等方面,确保完成“十四五”规划既定目标。

详见公告原文:

(转自:亚太能源)

加载中...