新浪财经

5%构网型+95%跟网型,河北130MW/260MWh共享储能电站工程EPC招标

市场资讯 2025.03.21 12:03

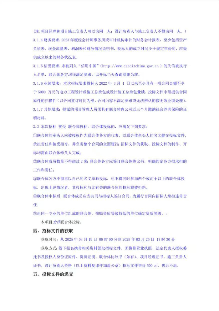
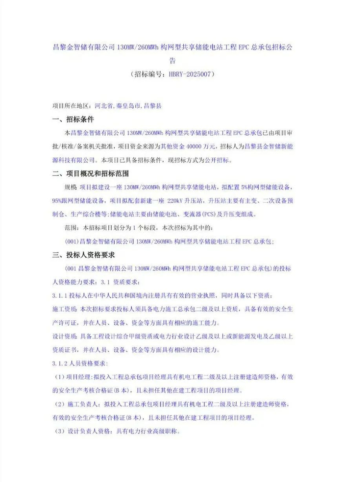
储能与电力市场获悉,3月19日,昌黎金智储有限公司130MW/260MWh构网型共享储能电站工程EPC总承包标公告发布。招标人为昌黎县金智储新能源科技有限公司。

项目概况:项目拟建设一座130MW/260MWh构网型共享储能电站,拟配置 5%构网型储能设备,95%跟网型储能设备拟配套新建一座220kV升压站,升压站主要有主变、二次设备预制仓、生产综合楼等;储能电站主要由储能电池、变流器(PCS)及升压变组成。

招标范围昌黎金智储有限公司130MW/260MWh构网型共享储能电站工程EPC总承包。按要求完成本工程初步设计及施工图设计、施工所包含全部工作。

投标人资格要求:

业绩要求:要求投标人2022年3月1日以来至少具有一项合同金额不少于5000万元的电力工程设计或施工总承包或设计施工总承包业绩。

本次招标接受联合体投标:联合体成员数量不得超过2家。

招标文件的获取时间:从2025年03月19日09时00分到2025年03月25日17时30分。

投标文件的递交截止时间:2025年04月08日09时00分。

开标时间:2025年04月08日09时00分。

原文如下:

(转自:储能与电力市场)

加载中...