新浪财经

【最全】2025年催化剂行业上市公司全方位对比(附业务布局汇总、业绩对比、业务规划等)

前瞻网

关注

转自:前瞻产业研究院

行业主要上市公司:海新能科(300072)、凯大催化(830974)、凯立新材(688269)、润和催化(872211)、贵研铂业(600459)、陕西瑞科(430428)、中触媒(688267)、中自科技(688737)等

本文核心数据:催化剂行业上市公司汇总;催化剂行业上市公司对比;上市公司业绩对比

1、 催化剂产业上市公司汇总

催化剂在中国工业领域的应用十分广泛,主要应用于石油加工、化学工业等领域。近年来,随着我国工业的快速发展,以及新兴领域的需求增加,催化剂行业也迎来了新的发展机遇。目前,我国催化剂产业的上市公司数量较多,主要分布在产业链上游和中游。

从催化剂行业上市公司的区域分布来看,企业多分布于我国华东、华北及西南地区。其中,安徽省催化剂行业的上市企业数量最多。

2、 催化剂行业上市公司基本信息对比

从催化剂行业的上市企业布局和已有公开信息分析,成立时间最早的是海螺新材,注册资本最多的是海新能科;上市公司中招投标信息最多的是同兴科技。

注:上表统计时间截至2024年12月28日

从催化剂行业的上市企业已有的公开信息分析,专利信息相对较多的企业是元琛科技和海新能科,其中元琛科技发明专利数量最多,为559条;上市公司中员工总数最多的企业是海螺新材,员工总数为4475人。

3、 催化剂行业上市公司业务布局对比

催化剂行业的上市公司中,大部分企业的催化剂业务占比都较高,中触媒、中自科技、凯大催化等上市公司的催化剂业务占比超过95%。从区域布局来看,华东地区是大部分催化剂上市公司的重点布局区域,此外,中触媒、海新能科、齐鲁华信国外业务占据较大比例,达到50%以上。

4、 催化剂行业上市公司催化剂业务业绩对比

目前,我国催化剂行业的代表性上市企业中,贵研铂业、中自科技等催化剂业务收入规模较大,2024年上半年,贵研铂业和中自科技催化剂业务收入分别为10.77亿元、7.25亿元。鼎际得、中触媒等催化剂业务毛利率较高,2024年上半年毛利率均超过35%。

注:上表营收和毛利率数据分析自各上市公司2024年中报,销量数据为2023年

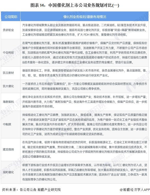
5、催化剂行业上市公司催化剂业务规划对比

从各大企业的业务规划及最新业务布局情况来看,企业的业务规划主要集中在巩固现有优势产品地位、加强研发投入、把握“双碳”节能降耗机遇和加强市场拓展等方面。

更多本行业研究分析详见前瞻产业研究院《中国催化剂行业市场前瞻与投资战略规划分析报告》

同时前瞻产业研究院还提供产业新赛道研究、投资可行性研究、产业规划、园区规划、产业招商、产业图谱、产业大数据、智慧招商系统、行业地位证明、IPO咨询/募投可研、专精特新小巨人申报、十五五规划等解决方案。如需转载引用本篇文章内容,请注明资料来源(前瞻产业研究院)。

更多深度行业分析尽在【前瞻经济学人APP】,还可以与500+经济学家/资深行业研究员交流互动。更多企业数据、企业资讯、企业发展情况尽在【企查猫APP】,性价比最高功能最全的企业查询平台。

加载中...