新浪财经

【功能性护肤品】行业市场规模:2024年中国功能性护肤品行业市场规模超过480亿元 透明质酸类产品份额占比超28%

前瞻网

关注

转自:前瞻产业研究院

行业主要上市公司贝泰妮(300957.SZ);华熙生物(688363.SH);上海家化(600315.SH);创尔生物(831187.NQ);巨子生物(02367.HK);敷尔佳(301371.SZ)等;

本文核心数据:中国功能性护肤品行业市场规模;

2024年中国功能性护肤品行业市场规模超过480亿元

护肤品是化妆品的主要细分市场,根据护肤目的的不同,分别为基础护肤品和功能性护肤品。其中功能性护肤品,也称功效性护肤品,是指专门针对问题性皮肤,有一定治疗作用的药理性护肤品,其中含有药物成分。

2023年中国功能性护肤品行业市场规模超430亿元,近五年行业复合增速高达25.25%。初步估算,2024年中国功能性护肤品行业市场规模超过480亿元。

细分产品

功能性护肤品根据产品添加的成分和功能的不同可以分为皮肤学级护肤品、强功效性护肤品,具体成分则可以分为胶原蛋白类、透明质酸类和植物活性成分类等。在中国功能性护肤品市场上,以透明质酸类功能性护肤品为主,占比达到28%。

产业竞争

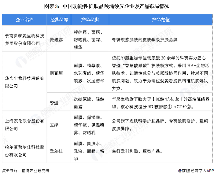
中国功能性护肤品代表性企业有贝泰妮、华熙生物、上海家化、敷尔佳、巨子生物等,涉及的品牌包括薇诺娜、润百颜、夸迪、米蓓尔、玉泽、敷尔佳、可复美、可丽金等著名国产功能性护肤品品牌。

更多本行业研究分析详见前瞻产业研究院《全球及中国功能性护肤品行业发展前景预测与投资战略规划分析报告》

同时前瞻产业研究院还提供产业新赛道研究、投资可行性研究、产业规划、园区规划、产业招商、产业图谱、产业大数据、智慧招商系统、行业地位证明、IPO咨询/募投可研、专精特新小巨人申报、十五五规划等解决方案。如需转载引用本篇文章内容,请注明资料来源(前瞻产业研究院)。

更多深度行业分析尽在【前瞻经济学人APP】,还可以与500+经济学家/资深行业研究员交流互动。更多企业数据、企业资讯、企业发展情况尽在【企查猫APP】,性价比最高功能最全的企业查询平台。

加载中...