新浪财经

2025年中国冻干食品消费市场分析 中国冻干食品销售渠道以线上为主【组图】

前瞻网

关注

转自:前瞻产业研究院

行业主要上市公司:好想你(002582)、来伊份(603777)、良品铺子(603719)、三只松鼠(300783)、乖宝宠物(301498)、路斯股份(832419)等

本文核心数据:消费场景分布;销售模式;销售渠道

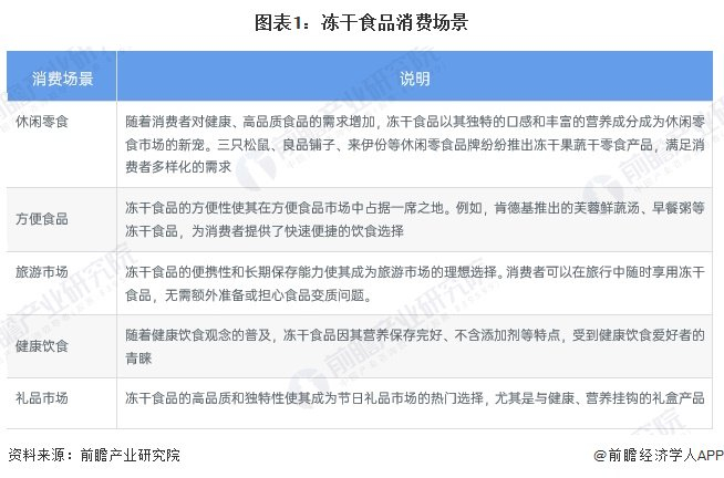
1、冻干食品消费场景分布

冻干食品的消费场景主要可分为休闲食品消费场景和宠物冻干消费场景。其中休闲食品的消费场景广泛,涵盖了休闲零食、方便食品、旅游、健康饮食和礼品等多个市场。随着消费者对健康、高品质食品的需求增加,冻干食品市场有望继续扩大。

2、冻干食品销售模式分析

从代表性企业的销售模式来看,大部分代表性企业采用直销和经销相结合的销售模式,但主要以经销为主,经销商主要为商超、便利店等。

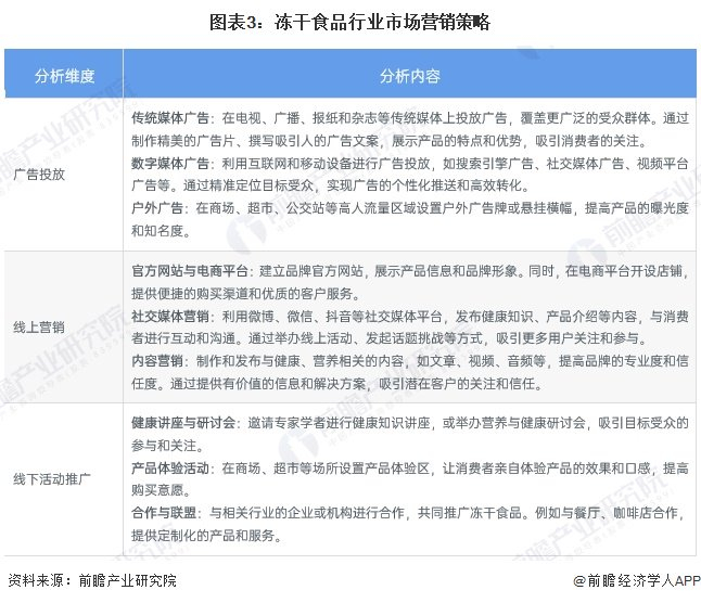
3、冻干食品市场营销策略分析

冻干食品行业的市场营销策略涵盖了多个方面,旨在满足不同消费群体的需求并提升品牌知名度。主要措施包括广告投放、线上营销、线下活动推广等。

4、冻干食品销售渠道分析

——直播电商成为冻干水果新产品突围的重要渠道

根据调查机构数据,2023年中国果干蜜饯线上(51.6%)、线下(48.4%)渠道选择比例基本一致,线上渠道中,直播电商(34.5%)互动优势较强,成为新产品突围的重要渠道。

——宠物冻干食品主以线上渠道为主

从宠物冻干食品消费渠道来看,不同于欧美发达国家宠物食品的销售以商超渠道为主,我国消费者更倾向于电商渠道。近年来我国宠物食品线上电商渠道发展迅速, 2015-2022年我国宠物食品在电商流通渠道占比从31.4%提升至54.8%。商超百货作为传统宠物消费渠道,海外品牌占据较强优势,但近年来受线上化冲击明显,2022年占比仅3.4%。

注:此为2022年数据。

更多本行业研究分析详见前瞻产业研究院《全球及中国冻干食品行业发展前景与投资战略规划分析报告》

同时前瞻产业研究院还提供产业新赛道研究、投资可行性研究、产业规划、园区规划、产业招商、产业图谱、产业大数据、智慧招商系统、行业地位证明、IPO咨询/募投可研、专精特新小巨人申报、十五五规划等解决方案。如需转载引用本篇文章内容,请注明资料来源(前瞻产业研究院)。

更多深度行业分析尽在【前瞻经济学人APP】,还可以与500+经济学家/资深行业研究员交流互动。更多企业数据、企业资讯、企业发展情况尽在【企查猫APP】,性价比最高功能最全的企业查询平台。

加载中...