新浪财经

格力地产要改名?最新回应来了

珠海特区报

关注

珠海本土上市企业格力地产股份有限公司要变更名字、经营范围?最新回应来了!

3月19日,格力地产股份有限公司发布公告称,公司重大资产置换已完成,拟变更公司名称、证券简称及经营范围,以突出免税业务核心。这标志着格力地产正式宣告其战略重心从房地产转向免税及大消费领域

格力地产股份有限公司有这些调整

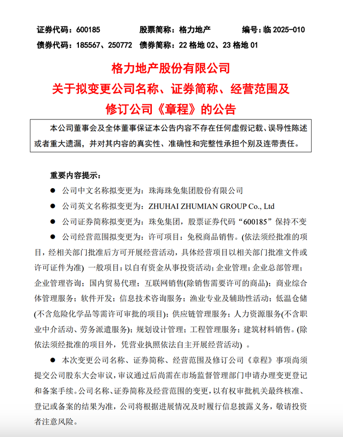
根据公告,公司有以下变化:

  • 公司中文名称拟变更为:珠海珠免集团股份有限公司

  • 公司英文名称拟变更为:ZHUHAI ZHUMIAN GROUP Co., Ltd

  • 公司证券简称拟变更为珠免集团,股票证券代码“600185”保持不变

  • 公司经营范围拟变更为许可项目:免税商品销售。(依法须经批准的项目,经相关部门批准后方可开展经营活动,具体经营项目以相关部门批准文件或许可证件为准)一般项目:以自有资金从事投资活动;企业管理;企业总部管理企业管理咨询国内贸易代理互联网销售(除销售需要许可的商品)商业综合体管理服务软件开发;信息技术咨询服务;渔业专业及辅助性活动;低温仓储(不含危险化学品等需许可审批的项目);供应链管理服务;人力资源服务(不含职业中介活动、劳务派遣服务);规划设计管理;工程管理服务建筑材料销售。(除依法须经批准的项目外,凭营业执照依法自主开展经营活动)。

格力地产于3月18日召开第八届董事会第三十一次会议,审议通过了《关于变更公司名称、证券简称、经营范围及修订公司<章程>的议案》,并同意将该议案提交公司2025年第二次临时股东大会审议。

为何有这些变更?格力地产回应了

谈及变更公司名称和证券简称的原因,格力地产表示,公司重大资产置换已实施完成,成功置入珠海市免税企业集团有限公司51%股权,并置出非珠海区域5家房地产子公司100%股权

珠海免税已成为公司的控股子公司。公司战略定位变更为以免税业务为核心,围绕大消费产业链建立运营、投资的企业集团。上述变更事项尚需提交公司股东大会审议,并在市场监督管理部门完成变更登记和备案手续。

格力地产重大资产重组收购珠海免税集团一事历经近五年。早在2020年5月,格力地产计划通过发行股份及支付现金的方式,收购珠海免税集团100%股权,同时募集配套资金不超过70亿元,交易对价高达89.78亿元。但这一重组方案在推进过程中几度暂停。

去年7月,格力地产发布公告称,拟对原重大资产重组方案进行调整并申请撤回原重组方案申请文件。公告称,经初步筹划,基于公司逐步退出房地产开发业务实现主业转型的整体战略考量。

2024年12月31日,公司披露《重大资产置换暨关联交易实施情况报告书》,宣布公司重大资产置换已实施完成。

公开资料显示,作为A股“老牌”上市企业,格力地产是一家以房地产业、大消费产业、生物医药大健康产业为发展核心的集团化企业。格力地产近期发布业绩预告,预计2024年归属于母公司所有者的净利润亏损17.8亿元-12.5亿元,扣除非经常性损益后的净利润亏损21.3亿元-15.1亿元。公司称,业绩预亏的主要原因包括房地产项目结转毛利率下降以及拟对可能发生减值损失的存货、长期股权投资等计提资产减值准备。

业内人士认为,业绩的持续承压加速了格力地产转型的步伐。3月19日公告发布当日,格力地产以6.27元收盘,相比上一个交易日上涨10%,总市值为118.19亿元。

文:珠海传媒集团 佘映薇

责任编辑:赵思华

编辑:吴茵琳

加载中...