事关周杰伦演唱会!官方声明→
羊城晚报
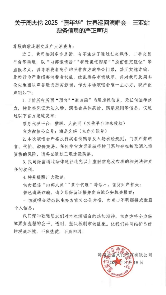
3月18日,周杰伦2025“嘉年华”世界巡回演唱会-三亚站主办方就票务信息发布声明:目前所有所谓“预售”“邀请函”均属虚假信息,无任何法律效力,持此类凭证无法入场。
资料图/周杰伦中文网官博
据悉,周杰伦演唱会三亚站将于3月28日至30日在三亚市体育中心白鹭体育场举办。
来源 | 三亚旅文
编辑 | 谢杨柳
3月18日,周杰伦2025“嘉年华”世界巡回演唱会-三亚站主办方就票务信息发布声明:目前所有所谓“预售”“邀请函”均属虚假信息,无任何法律效力,持此类凭证无法入场。
据悉,周杰伦演唱会三亚站将于3月28日至30日在三亚市体育中心白鹭体育场举办。
来源 | 三亚旅文
编辑 | 谢杨柳