新浪财经

预见2025:《2025年中国口腔医疗行业全景图谱》(附市场现状、竞争格局和发展趋势等)

前瞻网

关注

转自:前瞻产业研究院

产业概况

1、定义

口腔医疗行业是指以口腔医疗消费为基础,集合了口腔医疗服务、职业牙医教育培训、口腔医疗器材研究开发生产、市场策划、宣传、投资、经营、管理等于一体的医疗产业链。口腔医疗行业包括口腔医疗服务和口腔医疗器材行业等。其中,口腔医疗服务主要包括正畸、修复、种植、美白等医疗服务;口腔医疗器材包括义齿加工产品、口腔修复器械、消耗材料;其他细分行业主要包括口腔用药行业和教育培训。

产业链剖析:中游为核心环节

口腔医疗产业链上游主要是口腔医疗器械及口腔用品,中游为口腔医疗中各类型服务,下游主要包括公立、民营医疗机构。上游产品种类多,单独产品市场空间小。低值耗材生产企业多,竞争激烈。高值耗材以进口产品为主,国产率较低。高值耗材和设备主要集中在种植及正畸领域;中游则以口腔医疗服务机构为主;下游的消费全体主要为各年龄段口腔疾病患者。

从中国口腔医疗产业链全景图谱来看,上游口腔医疗器械及耗材主要的企业有现代牙科、正海生物国瓷材料、时代天使、美亚光电等,口腔医疗药品企业主要有生化制药、南粤药液、恒生制药等。中游口腔医疗服务企业包括:通策医疗等。

产业发展历程:市场竞争白热化

21世纪以来我国民营口腔医疗顺势崛起,口腔医疗资源稀缺但需求旺盛,烤瓷牙、全瓷牙、种植牙等项目兴起,部分连锁机构开始扩张。目前,中国口腔医疗市场竞争白热化,行业内卷加剧。公立口腔医疗机构在政策支持下迅速发展,民营机构面临更大竞争压力,行业回归医疗本质,注重精专经营和提升服务品质。

行业政策背景:推动行业健康发展,提升公众口腔健康水平

2016年以来,中国口腔医疗行业的政策主要集中在降低医疗费用(如种植牙集采)、规范行业管理、提升服务质量、促进人才培养、支持民营机构发展以及推动数字化技术应用等方面。这些政策由国家医保局、国家卫健委、教育部、国家发改委等多个部门联合或单独发布,旨在推动口腔医疗行业的健康发展,提升公众口腔健康水平。政策汇总如下:

行业发展现状

1、2024年市场规模约1646亿元

得益于就诊人数的增加和口腔医疗人均消费支出的上涨,2018年到2024年,我国口腔医疗行业市场规模从 1229 亿元增长至1646亿元,复合增速为5%。

2、牙齿种植为主要口腔医疗项目需求

2024年口腔咨询中牙齿种植和牙齿矫正的占比相对较高。牙齿种植和矫正可以帮助人们解决牙齿缺失和畸形问题,改善口腔功能和外貌形象,受到广泛青睐。

3、2024年正畸病例数约418万例

相据中华口校医学会口腔正畸专业委员会组织一次全国调查显示,我国错颌畸形的发病率为70%左右意味着我国每四个人中就有三个人有矫正牙齿的需求。2024年我国正畸病例数约418万例。

4、2024年种牙数约630万颗

中国居民缺牙数量庞大,根据第四次全国口腔健康流行病学调查,在35-44岁的中青年人群中,缺牙率为36.4%,平均缺齿量为2.6颗,缺牙已修复比例82.8%;65岁-74岁老人中,存在牙缺失比例为86%,全口无牙的比例为45%;平均缺齿量9.5颗,缺牙已修复比例为63.2%。近年来中国种植牙数量稳步增长,2024年种牙数约630万颗。

行业竞争格局

1、企业竞争

我国口腔医疗细分市场中,口腔医疗耗材领域主要企业包括:时代天使、奥精医疗以及现代牙科;口腔医疗器械领域主要企业包括:美亚光电、先临三维、新华医疗;口腔医疗药品领域主要企业包括:生化制药、南粤药业、恒生制药;口腔医疗服务领域主要企业包括:通策医疗、可恩口腔以及蓝天口腔。

2、区域竞争

从我国口腔医疗产业链企业区域分布来看,广东、山东、江苏等地区是我国口腔医疗行业分布较为集中的地区,其中,广东分布最为集中。

行业发展前景预测

——2030年市场规模或将超2200亿元

中国人口众多,且几乎所有年龄段都有口腔医疗需求,如青少年的正畸需求、成年人的牙齿修复与种植需求、老年人的义齿需求等。同时,口腔疾病在人群中普遍存在,据统计 90% 的成年人都患有牙周疾病。随着居民收入水平的提高和消费观念的转变,人们对口腔健康和美观的重视程度不断提升,口腔医疗消费从 “牙痛才就医” 向定期检查、预防保健和美容修复等多元化需求转变,消费升级趋势明显,愿意为口腔医疗服务支付更高费用。前瞻估计2025-2030年中国口腔医疗市场规模将保持增长,到2030年将超2200亿元。

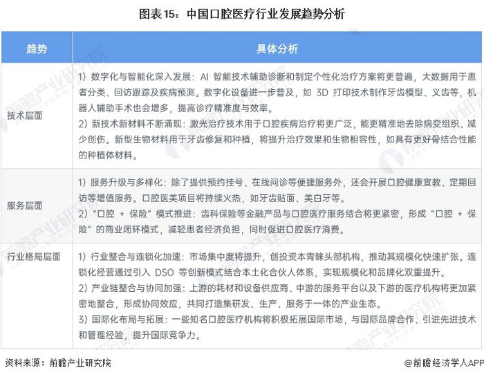
——口腔医疗行业发展趋势

中国口腔医疗行业发展趋势具体分析如下:

更多本行业研究分析详见前瞻产业研究院全球及中国口腔医疗器械(牙科器械)行业发展前景展望与投资战略规划分析报告

同时前瞻产业研究院还提供产业新赛道研究、投资可行性研究、产业规划、园区规划、产业招商、产业图谱、产业大数据、智慧招商系统、行业地位证明、IPO咨询/募投可研、专精特新小巨人申报、十五五规划等解决方案。如需转载引用本篇文章内容,请注明资料来源(前瞻产业研究院)。

更多深度行业分析尽在【前瞻经济学人APP】,还可以与500+经济学家/资深行业研究员交流互动。更多企业数据、企业资讯、企业发展情况尽在【企查猫APP】,性价比最高功能最全的企业查询平台。

加载中...