新浪财经

3·15晚会曝光!刚刚 与辉同行声明:全部下架 退一赔三!这家A股公司也回应了

每日经济新闻

关注

今年央视“315晚会”曝光“保水虾仁”问题后,引发关注。

有网友反映称,“与辉同行”直播间曾带货的一款虾仁产品生产商为湛江良基冷冻食品有限公司,也是此次被晚会点名的涉事生产企业之一。

3月16日下午,@与辉同行发布就此事发布声明:

今年315晚会报道了冷冻虾仁涉嫌违规的问题。作为一家对消费者负责的企业,与辉同行昨晚在第一时间下架了全部虾仁相关的商品,并展开了对此类商品的再次审核。

我们在筛选商品时,均对商家进行了资质和检测审核。去年,在与辉同行稳步运行后,我们也逐步加大了对商品的检测。考虑到此次冷冻虾仁的相关报道,可能会影响您的消费体验,或让您感到担忧,秉承着对消费者负责的态度,我们决定不论后期调查结果如何,都将对在与辉同行购买过“大岸浪花品牌”冷冻虾仁的消费者,先行按照“退一赔三”的金额进行售后服务。相关打款工作已经开始,预计在1-3个工作日内全部完成。

一直以来,与辉同行都坚定地和消费者站在一起,积极维护消费者的消费体验和权益。未来,我们也将更加严格地要求自己,不断提升选品标准,持续提升服务质量。我们的愿景是成为一家受消费者信任和喜爱的公司,与辉同行全体员工会为之持续努力奋斗。

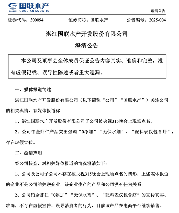
国联水产(300094.SZ,股价4元,市值45.13亿元)3月16日晚间发布公告称,湛江国联水产开发股份有限公司关注公司的相关舆情,有媒体报道称:1、湛江国联水产开发股份有限公司子公司被央视315晚会上现场点名。2、公司铂金虾仁产品突出强调“0添加”“无保水剂”、“配料表仅包含虾”,存在虚假宣传。

经公司核查,对相关媒体报道的情况澄清如下:1、公司及公司子公司不存在被央视315晚会上现场点名的情形。上述媒体报道的企业不是公司的关联企业,该企业生产的产品和公司没有任何关系。 2、公司铂金虾仁“0添加”“无保水剂”、“配料表仅包含虾”的宣传真实、准确,不存在虚假宣传、误导消费者的行为,目前该产品在电商平台继续销售。

3·15晚会接到群众举报,称有部分生产厂家在加工水产品时违规、超量添加保水剂。保水剂即食品水分保持剂,常用复合磷酸盐,能保持虾仁的水分、提升口感和延长保质期,业内称这样的方式为“保水”或“泡药”,但部分企业却用保水剂来“给虾增重”。

记者在走访中了解到,国家对冷冻水产品中磷酸盐的添加量有着极为严格的规定,但多家企业“会根据客户需求,定制不同规格的虾仁”,例如,一家企业的虾仁磷酸盐添加量达到千分之三十,浸泡时间长达十几个小时,保水率高达百分之二十,这会导致虾仁磷酸盐含量严重超标,企业负责人却对此并不在意。毕竟水比货压秤,添多少,就能多出多少重量。在另一家水产企业的生产现场,泡完药的虾仁被迅速送入冰冻环节,工人告诉记者,包冰是为了二次增重。记者问:“包冰衣最高能包到多少?”工作人员说:“多少都能包,70%都能包,一斤解冻之后只有三两虾仁。”在另一家企业,工作人员表示,这样的保水虾仁,他们自己不吃,“我们沿海地区都是吃(新鲜)海虾”。

走访过程中,多家企业告诉记者,尽管虾仁在加工时添加了保水剂磷酸盐,但他们的成品外包装上,并不作标注,成分表仅标明虾仁和水。

据悉,长期过量摄入磷酸盐可能会带来健康风险,例如消化系统问题、导致人体的钙磷比失衡、缺钙、引发心血管疾病。

大象新闻报道,央视3·15晚会曝光增重虾仁的问题,湛江尚方舟食品有限公司被点名。天眼查App显示,湛江尚方舟食品有限公司成立于2010年9月,法定代表人为黄宇卓,注册资本500万人民币,经营范围包括食品生产、食品销售、水产品批发等,由黄宇卓、黄马德共同持股。天眼风险信息显示,该公司于今年2月被执行86万余元,执行法院为湛江经济技术开发区人民法院。经营商品信息显示,该公司已登记多个鲜冻虾仁、冻黑虎虾、零泡药免浆青虾仁、尚方舟真空虾仁(冻南美白对虾)等商品。

每日经济新闻综合公开消息、央视财经、大象新闻

(文章来源:每日经济新闻)

加载中...